Stud.IP  3.4 Revision
Admin_SmileysController Class Reference
Inheritance diagram for Admin_SmileysController:
Inheritance graph
Collaboration diagram for Admin_SmileysController:
Collaboration graph

Public Member Functions

 before_filter (&$action, &$args)
 
 index_action ()
 
 edit_action ($id, $view)
 
 delete_action ($id, $view)
 
 count_action ($view)
 
 refresh_action ($view)
 
 upload_action ($view)
 
- Public Member Functions inherited from StudipController
 before_filter (&$action, &$args)
 
 perform ($unconsumed_path)
 
 after_filter ($action, $args)
 
 validate_args (&$args, $types=NULL)
 
 url_for ($to='')
 
 link_for ($to='')
 
 relocate ($to)
 
 rescue ($exception)
 
 setInfoBoxImage ($image)
 
 addToInfobox ($category, $text, $icon='blank.gif')
 
 render_json ($data)
 
 relay ($to_uri)
 
 perform_relayed ($unconsumed)
 
 render_template_as_string ($template, $layout=null)
 

Additional Inherited Members

- Protected Member Functions inherited from StudipController
 populateInfobox ()
 
- Protected Attributes inherited from AuthenticatedController
 $with_session = true
 
 $allow_nobody = false
 
- Protected Attributes inherited from StudipController
 $with_session = false
 
 $allow_nobody = true
 
 $encoding = "windows-1252"
 
 $utf8decode_xhr = false
 

Member Function Documentation

◆ before_filter()

before_filter ( $action,
$args 
)

Common tasks for all actions.

Reimplemented from StudipController.

Here is the call graph for this function:

◆ count_action()

count_action (   $view)

Counts all smiley occurences systemwide and updates the smileys' counters

Parameters
String$viewView to return to
Here is the call graph for this function:

◆ delete_action()

delete_action (   $id,
  $view 
)

Deletes a smiley

Parameters
int$idId of the smiley to delete
String$viewView to return to after deletion
Todo:
needs some of confirmation
Here is the call graph for this function:

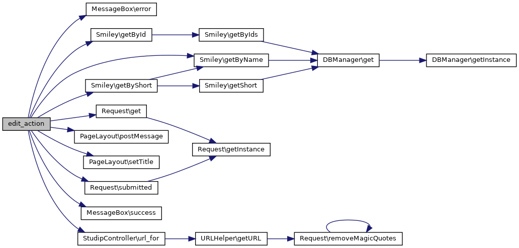
◆ edit_action()

edit_action (   $id,
  $view 
)

Displays edit form and performs according actions upon submit

Parameters
int$idId of the smiley to edit
String$viewView to return to after editing
Here is the call graph for this function:

◆ index_action()

index_action ( )

Administrtion view for smileys

Here is the call graph for this function:

◆ refresh_action()

refresh_action (   $view)

Refreshes the smiley table by aligning it with the file system

Parameters
String$viewView to return to
Here is the call graph for this function:

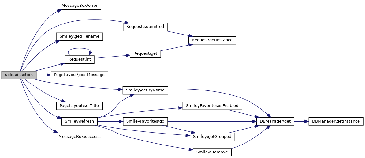
◆ upload_action()

upload_action (   $view)

Displays upload form and processes the upload command

Parameters
String$viewView to return to if canceled
Here is the call graph for this function:

The documentation for this class was generated from the following file: