|
Stud.IP
4.0 Revision
|


Public Member Functions | |
| index_action ($days=false) | |
| groupedentry_action ($start, $end, $seminars, $day) | |
| include_children_action ($include_childs) | |
Public Member Functions inherited from StudipController | |
| before_filter (&$action, &$args) | |
| perform ($unconsumed_path) | |
| after_filter ($action, $args) | |
| validate_args (&$args, $types=NULL) | |
| url_for ($to='') | |
| link_for ($to='') | |
| relocate ($to) | |
| rescue ($exception) | |
| render_json ($data) | |
| relay ($to_uri) | |
| perform_relayed ($unconsumed) | |
| render_template_as_string ($template, $layout=null) | |
Additional Inherited Members | |
Protected Attributes inherited from AuthenticatedController | |
| $with_session = true | |
| $allow_nobody = false | |
Protected Attributes inherited from StudipController | |
| $with_session = false | |
| $allow_nobody = true | |
| $encoding = "utf-8" | |
| $utf8decode_xhr = false | |
Controller of the institutes' schedules.
| groupedentry_action | ( | $start, | |
| $end, | |||
| $seminars, | |||
| $day | |||
| ) |
Returns an HTML fragment of a grouped entry in the schedule of an institute.
| string | $start | the start time of the group, e.g. "1000" |
| string | $end | the end time of the group, e.g. "1200" |
| string | $seminars | the IDs of the courses |
| string | $day | numeric day to show |
| include_children_action | ( | $include_childs | ) |
Toggle config setting to include children in schedule for the current faculty
| int | $include_childs | 0 / false to exclude children 1 / true to include them |
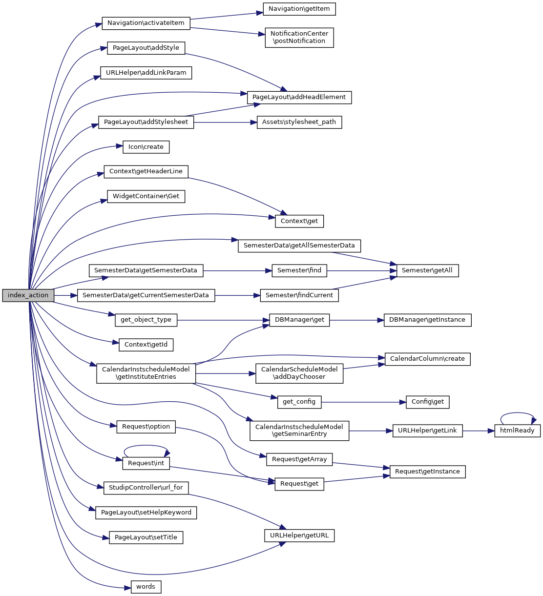
| index_action | ( | $days = false | ) |
this action is the main action of the schedule-controller, setting the environment for the timetable, accepting a comma-separated list of days.
| string | a list of an arbitrary mix of the numbers 0-6, separated with a comma (e.g. 1,2,3,4,5 (for Monday to Friday, the default)) |
