Stud.IP  4.0 Revision
MyCoursesController Class Reference
Inheritance diagram for MyCoursesController:
Inheritance graph
Collaboration diagram for MyCoursesController:
Collaboration graph

Public Member Functions

 before_filter (&$action, &$args)
 
 after_filter ($action, $args)
 
 index_action ($order_by=null, $order='asc')
 
 set_open_group_action ($id)
 
 groups_action ($sem=null, $studygroups=false)
 
 store_groups_action ($studygroups=false)
 
 tabularasa_action ($sem='all', $timestamp=null)
 
 decline_binding_action ()
 
 decline_action ($course_id, $waiting=null)
 
 archive_action ()
 
 check_for_new ($my_obj, $group_field='sem_number')
 
 set_semester_action ()
 
 check_course ($seminar_content)
 
 delete_boss_action ($boss_id)
 
- Public Member Functions inherited from StudipController
 before_filter (&$action, &$args)
 
 perform ($unconsumed_path)
 
 after_filter ($action, $args)
 
 validate_args (&$args, $types=NULL)
 
 url_for ($to='')
 
 link_for ($to='')
 
 relocate ($to)
 
 rescue ($exception)
 
 render_json ($data)
 
 relay ($to_uri)
 
 perform_relayed ($unconsumed)
 
 render_template_as_string ($template, $layout=null)
 

Additional Inherited Members

- Protected Attributes inherited from AuthenticatedController
 $with_session = true
 
 $allow_nobody = false
 
- Protected Attributes inherited from StudipController
 $with_session = false
 
 $allow_nobody = true
 
 $encoding = "utf-8"
 
 $utf8decode_xhr = false
 

Member Function Documentation

◆ after_filter()

after_filter (   $action,
  $args 
)

Callback function being called after an action is executed.

Parameters
stringName of the action to perform.
arrayAn array of arguments to the action.
Returns
void

Reimplemented from StudipController.

◆ archive_action()

archive_action ( )

Overview for achived courses TODO: Caching?

Here is the call graph for this function:

◆ before_filter()

before_filter ( $action,
$args 
)

Reimplemented from StudipController.

Here is the call graph for this function:

◆ check_course()

check_course (   $seminar_content)

Checks the selected courses for news (e.g. forum posts,...) Returns true if something new happens and enables the reset function

Parameters
$seminar_content
Returns
bool
Here is the caller graph for this function:

◆ check_for_new()

check_for_new (   $my_obj,
  $group_field = 'sem_number' 
)

Checks the whole course selection deppending on grouping eneabled or not

Parameters
$my_obj
string$group_field
Returns
bool
Here is the call graph for this function:
Here is the caller graph for this function:

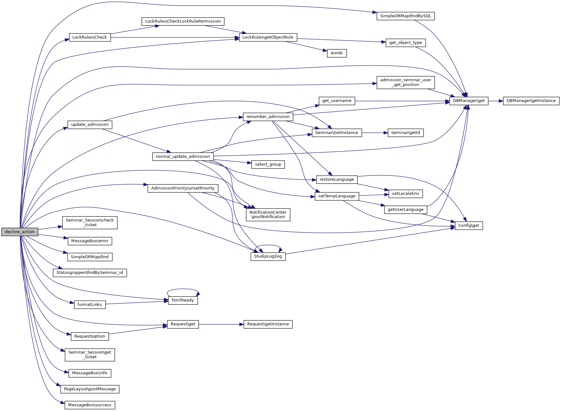
◆ decline_action()

decline_action (   $course_id,
  $waiting = null 
)

This action remove a user from course

Parameters
$course_id
Here is the call graph for this function:

◆ decline_binding_action()

decline_binding_action ( )

This action display only a message

Here is the call graph for this function:

◆ delete_boss_action()

delete_boss_action (   $boss_id)

Remove yourself as default deputy of the given boss.

Parameters
$boss_id
Here is the call graph for this function:

◆ groups_action()

groups_action (   $sem = null,
  $studygroups = false 
)

Seminar group administration - cluster your seminars by colors or change grouping mechanism

Here is the call graph for this function:

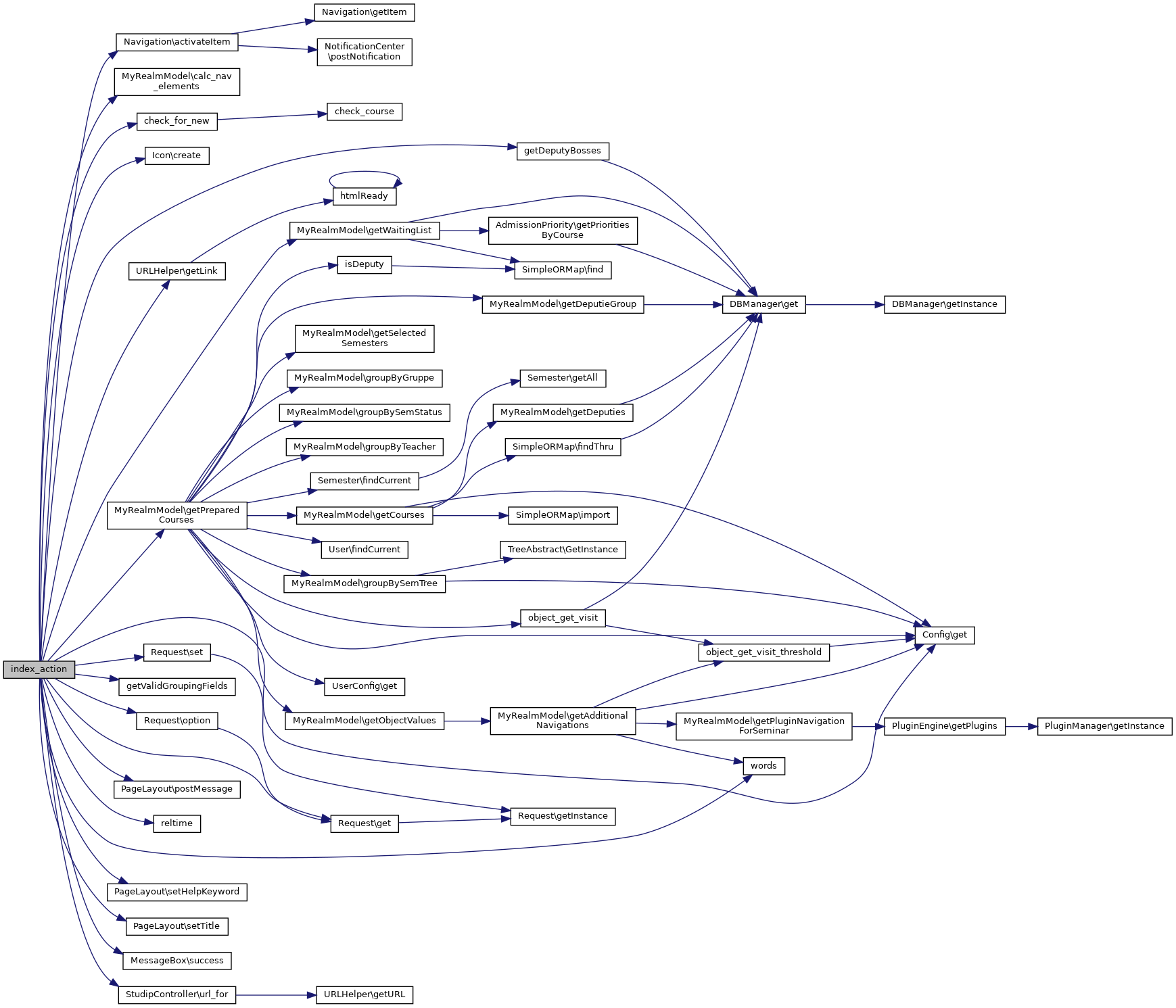
◆ index_action()

index_action (   $order_by = null,
  $order = 'asc' 
)

Autor / Tutor / Teacher action

Here is the call graph for this function:

◆ set_open_group_action()

set_open_group_action (   $id)

◆ set_semester_action()

set_semester_action ( )

Set the selected semester and redirects to index

Parameters
null$sem
Here is the call graph for this function:

◆ store_groups_action()

store_groups_action (   $studygroups = false)

Storage function for the groups action. Stores selected grouping category and actual group settings.

Here is the call graph for this function:

◆ tabularasa_action()

tabularasa_action (   $sem = 'all',
  $timestamp = null 
)

TODO: Caching

Parameters
string$type
string$sem
Here is the call graph for this function:

The documentation for this class was generated from the following file: