Stud.IP  4.0 Revision
FilesController Class Reference
Inheritance diagram for FilesController:
Inheritance graph
Collaboration diagram for FilesController:
Collaboration graph

Public Member Functions

 validate_args (&$args, $types=NULL)
 
 before_filter (&$action, &$args)
 
 index_action ($topFolderId='')
 
 flat_action ()
 
 configure_action ()
 
 system_action ($plugin_id, $folder_id=null)
 
 copyhandler_action ($destination_id)
 
- Public Member Functions inherited from StudipController
 before_filter (&$action, &$args)
 
 perform ($unconsumed_path)
 
 after_filter ($action, $args)
 
 validate_args (&$args, $types=NULL)
 
 url_for ($to='')
 
 link_for ($to='')
 
 relocate ($to)
 
 rescue ($exception)
 
 render_json ($data)
 
 relay ($to_uri)
 
 perform_relayed ($unconsumed)
 
 render_template_as_string ($template, $layout=null)
 

Protected Attributes

 $utf8decode_xhr = true
 
- Protected Attributes inherited from AuthenticatedController
 $with_session = true
 
 $allow_nobody = false
 
- Protected Attributes inherited from StudipController
 $with_session = false
 
 $allow_nobody = true
 
 $encoding = "utf-8"
 
 $utf8decode_xhr = false
 

Member Function Documentation

◆ before_filter()

before_filter ( $action,
$args 
)

Reimplemented from StudipController.

Here is the call graph for this function:

◆ configure_action()

configure_action ( )

Action to configure the different FileSystem-plugins

Here is the call graph for this function:

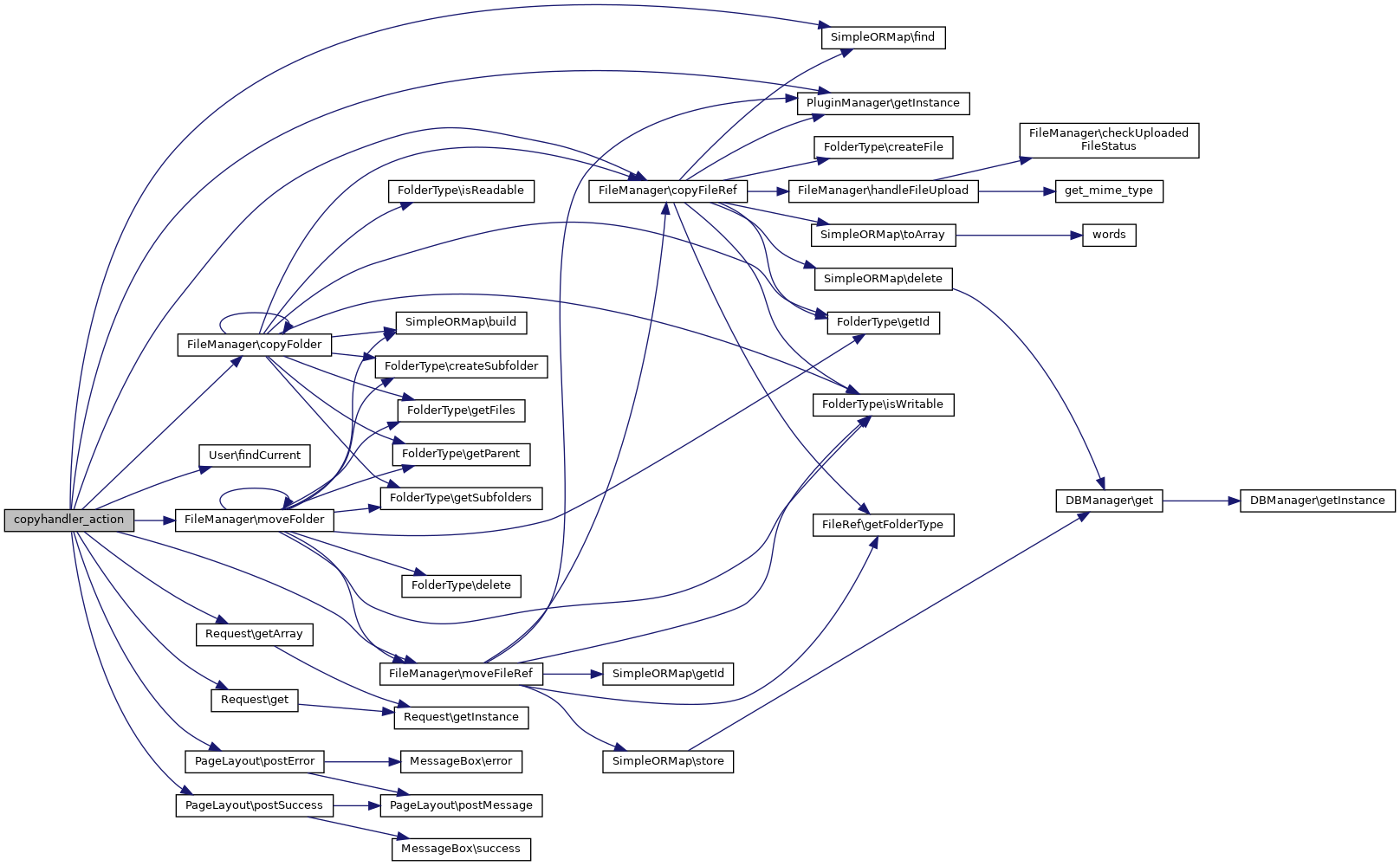
◆ copyhandler_action()

copyhandler_action (   $destination_id)
Here is the call graph for this function:

◆ flat_action()

flat_action ( )

Displays the files in flat view

Here is the call graph for this function:

◆ index_action()

index_action (   $topFolderId = '')

Displays the files in tree view.

Here is the call graph for this function:

◆ system_action()

system_action (   $plugin_id,
  $folder_id = null 
)
Here is the call graph for this function:

◆ validate_args()

validate_args ( $args,
  $types = NULL 
)

Validate arguments based on a list of given types. The types are: 'int', 'float', 'option' and 'string'. If the list of types is NULL or shorter than the argument list, 'option' is assumed for all remaining arguments. 'option' differs from Request::option() in that it also accepts the charaters '-' and ',' in addition to all word charaters.

Parameters
arrayan array of arguments to the action
arraylist of argument types (optional)

Reimplemented from StudipController.

Field Documentation

◆ $utf8decode_xhr

$utf8decode_xhr = true
protected

The documentation for this class was generated from the following file: