|
Stud.IP
4.0 Revision
|


Public Member Functions | |
| getFileRef ($file_ref_id) | |
| getFileRefData ($file_ref_id) | |
| updateFileData ($file_ref_id) | |
| editFileRef ($file_ref_id) | |
| copyFileRef ($file_ref_id, $destination_folder_id) | |
| moveFileRef ($file_ref_id, $destination_folder_id) | |
| deleteFileRef ($file_ref_id) | |
| getDefinedFolderTypes () | |
| getFolder ($folder_id) | |
| createNewFolder ($parent_folder_id) | |
| getFileRefsOfFolder ($folder_id) | |
| getSubfoldersOfFolder ($folder_id) | |
| getFolderPermissions ($folder_id) | |
| editFolder ($folder_id) | |
| copyFolder ($folder_id, $destination_folder_id) | |
| moveFolder ($folder_id, $destination_folder_id) | |
| deleteFolder ($folder_id) | |
| getContentTermsOfUseList () | |
Public Member Functions inherited from RouteMap | |
| __construct () | |
| init ($router, $route, $request_body=null) | |
| paginated ($data, $total, $uri_params=array(), $query_params=array()) | |
| paginate ($uri_format, $total, $offset=null, $limit=null) | |
| collect ($data) | |
| status ($status) | |
| headers ($headers=array()) | |
| body ($body) | |
| contentType ($mime_type, $params=array()) | |
| error ($status, $body=null) | |
| etag ($value, $strong_etag=true, $new_resource=null) | |
| expires ($amount, $cache_control=array()) | |
| cacheControl ($values) | |
| halt () | |
| lastModified ($time) | |
| notFound ($body=null) | |
| redirect ($url, $args=null) | |
| sendFile ($_path, $opts=array()) | |
| url ($addr, $url_params=null) | |
| urlf ($addr_f, $format_params, $url_params=null) | |
Additional Inherited Members | |
Protected Attributes inherited from RouteMap | |
| $pagination = false | |
| $offset | |
| $limit | |
| copyFileRef | ( | $file_ref_id, | |
| $destination_folder_id | |||
| ) |
Copies a file reference.

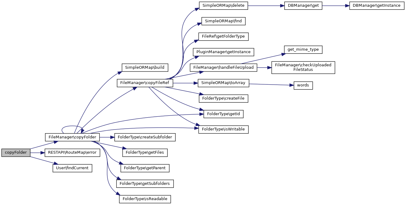
| copyFolder | ( | $folder_id, | |
| $destination_folder_id | |||
| ) |
Copies a folder into another folder.

| createNewFolder | ( | $parent_folder_id | ) |
Creates a new folder inside of another folder and returns the new object on success.

| deleteFileRef | ( | $file_ref_id | ) |
Deletes a file reference.
@delete /file/:file_ref_id

| deleteFolder | ( | $folder_id | ) |
Deletes a folder.
@delete /folder/:folder_id

| editFileRef | ( | $file_ref_id | ) |
Edit a file reference.
@put /file/:file_ref_id

| editFolder | ( | $folder_id | ) |
Allows editing the name or the description (or both) of a folder.
@put /folder/:folder_id

| getContentTermsOfUseList | ( | ) |
Get a collection of all ContentTermsOfUse objects
@get /studip/content_terms_of_use_list

| getDefinedFolderTypes | ( | ) |
Returns a list of defined folder types, separated by range type. @get /studip/file_system/folder_types
| getFileRef | ( | $file_ref_id | ) |
Get a file reference object (metadata) @get /file/:file_ref_id

| getFileRefData | ( | $file_ref_id | ) |
Get the data of a file by the ID of an associated FileRef object
@get /file/:file_ref_id/download

| getFileRefsOfFolder | ( | $folder_id | ) |
Get a list with all FileRef objects of a folder. @get /folder/:folder_id/files

| getFolder | ( | $folder_id | ) |
Get a folder object with its file references, subdirectories and the permissions for the user who has made the API call. @get /folder/:folder_id
| getFolderPermissions | ( | $folder_id | ) |
Get a list with permissions the current user has for a folder. @get /folder/:folder_id/permissions
| getSubfoldersOfFolder | ( | $folder_id | ) |
Get a list with all FileRef objects of a folder. @get /folder/:folder_id/subfolders

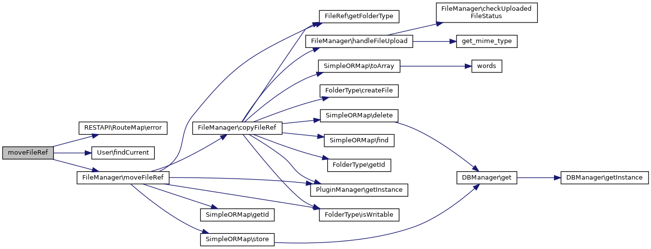
| moveFileRef | ( | $file_ref_id, | |
| $destination_folder_id | |||
| ) |
Moves a file reference.

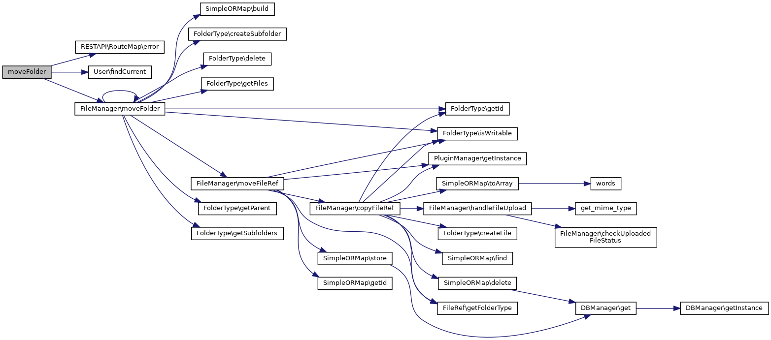
| moveFolder | ( | $folder_id, | |
| $destination_folder_id | |||
| ) |
Move a folder into another folder.

| updateFileData | ( | $file_ref_id | ) |
Update file data using a FileReference to it.
