Stud.IP  4.0 Revision
PmWikiConnectedLink Class Reference
Inheritance diagram for PmWikiConnectedLink:
Inheritance graph
Collaboration diagram for PmWikiConnectedLink:
Collaboration graph

Public Member Functions

 __construct ($cms)
 
 getUserModuleLinks ()
 
 getAdminModuleLinks ()
 

Additional Inherited Members

Constructor & Destructor Documentation

◆ __construct()

__construct (   $cms)

constructor

init class. don't call directly, class is loaded by ConnectedCMS. @access public

Parameters
string$cmssystem-type

Reimplemented from ConnectedLink.

Member Function Documentation

◆ getAdminModuleLinks()

getAdminModuleLinks ( )

get admin module links

returns links add or remove a module from course @access public

Returns
string returns html-code

Reimplemented from ConnectedLink.

Here is the call graph for this function:

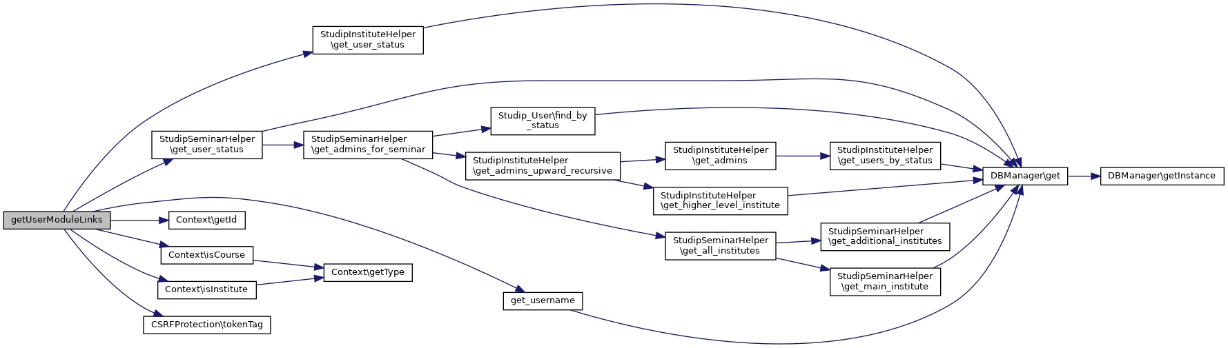
◆ getUserModuleLinks()

getUserModuleLinks ( )

get user module links

returns content module links for user @access public

Returns
string html-code

Reimplemented from ConnectedLink.

Here is the call graph for this function:

The documentation for this class was generated from the following file: