Stud.IP  4.0 Revision
Calendar_SingleController Class Reference
Inheritance diagram for Calendar_SingleController:
Inheritance graph
Collaboration diagram for Calendar_SingleController:
Collaboration graph

Public Member Functions

 before_filter (&$action, &$args)
 
 day_action ($range_id=null)
 
 week_action ($range_id=null)
 
 month_action ($range_id=null)
 
 year_action ($range_id=null)
 
 event_action ($range_id=null, $event_id=null)
 
 delete_action ($range_id, $event_id)
 
 delete_recurrence_action ($range_id, $event_id, $atime)
 
 export_event_action ($event_id, $range_id=null)
 
 export_calendar_action ($range_id=null)
 
 import_action ($range_id=null)
 
 share_action ($range_id=null)
 
 manage_access_action ($range_id=null)
 
 add_users_action ($range_id=null)
 
 remove_user_action ($range_id=null, $user_id=null)
 
 store_permissions_action ($range_id=null)
 
 seminar_events_action ($order_by=null, $order='asc')
 
 store_selected_sem_action ()
 
- Public Member Functions inherited from Calendar_CalendarController
 before_filter (&$action, &$args)
 
 index_action ()
 
 edit_action ($range_id=null, $event_id=null)
 
 edit_status_action ($range_id, $event_id)
 
 switch_action ()
 
 jump_to_action ()
 
 show_declined_action ()
 
- Public Member Functions inherited from StudipController
 before_filter (&$action, &$args)
 
 perform ($unconsumed_path)
 
 after_filter ($action, $args)
 
 validate_args (&$args, $types=NULL)
 
 url_for ($to='')
 
 link_for ($to='')
 
 relocate ($to)
 
 rescue ($exception)
 
 render_json ($data)
 
 relay ($to_uri)
 
 perform_relayed ($unconsumed)
 
 render_template_as_string ($template, $layout=null)
 

Protected Member Functions

 createSidebar ($active=null, $calendar=null)
 
 getTitle (SingleCalendar $calendar, $title_end)
 
- Protected Member Functions inherited from Calendar_CalendarController
 createSidebar ($active=null, $calendar=null)
 
 createSidebarFilter ()
 
 storeEventData (CalendarEvent $event, SingleCalendar $calendar)
 
 parseExceptions ($exc_dates)
 
 parseDateTime ($dt_string)
 

Additional Inherited Members

- Protected Attributes inherited from AuthenticatedController
 $with_session = true
 
 $allow_nobody = false
 
- Protected Attributes inherited from StudipController
 $with_session = false
 
 $allow_nobody = true
 
 $encoding = "utf-8"
 
 $utf8decode_xhr = false
 

Member Function Documentation

◆ add_users_action()

add_users_action (   $range_id = null)
Here is the call graph for this function:

◆ before_filter()

before_filter ( $action,
$args 
)

Reimplemented from Calendar_CalendarController.

◆ createSidebar()

createSidebar (   $active = null,
  $calendar = null 
)
protected

Reimplemented from Calendar_CalendarController.

Here is the call graph for this function:
Here is the caller graph for this function:

◆ day_action()

day_action (   $range_id = null)
Here is the call graph for this function:

◆ delete_action()

delete_action (   $range_id,
  $event_id 
)
Here is the call graph for this function:

◆ delete_recurrence_action()

delete_recurrence_action (   $range_id,
  $event_id,
  $atime 
)
Here is the call graph for this function:

◆ event_action()

event_action (   $range_id = null,
  $event_id = null 
)
Here is the call graph for this function:

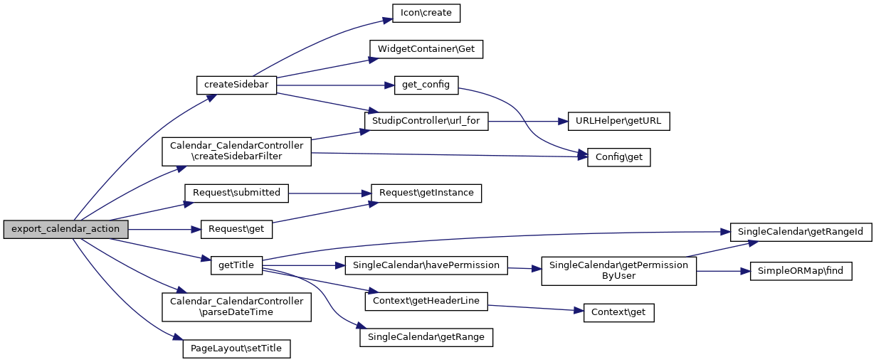
◆ export_calendar_action()

export_calendar_action (   $range_id = null)
Here is the call graph for this function:

◆ export_event_action()

export_event_action (   $event_id,
  $range_id = null 
)

◆ getTitle()

getTitle ( SingleCalendar  $calendar,
  $title_end 
)
protected

Retrieve the title of the calendar depending on calendar owner (range).

Parameters
SingleCalendar$calendarThe calendar
string$title_endAdditional text
Returns
string The complete title for the headline
Here is the call graph for this function:
Here is the caller graph for this function:

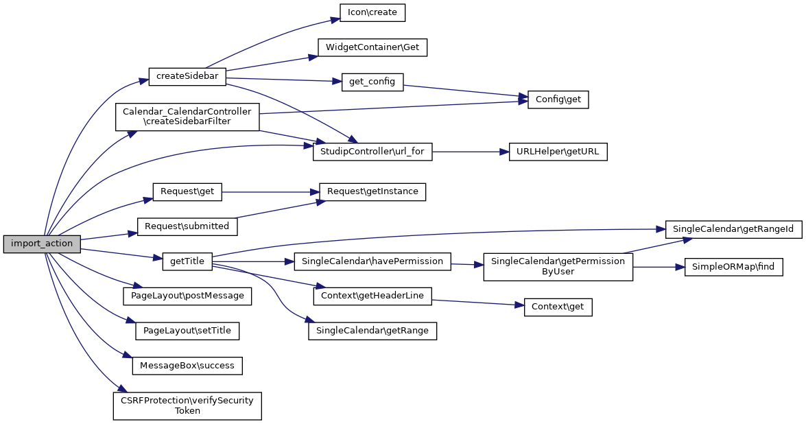
◆ import_action()

import_action (   $range_id = null)
Here is the call graph for this function:

◆ manage_access_action()

manage_access_action (   $range_id = null)
Here is the call graph for this function:

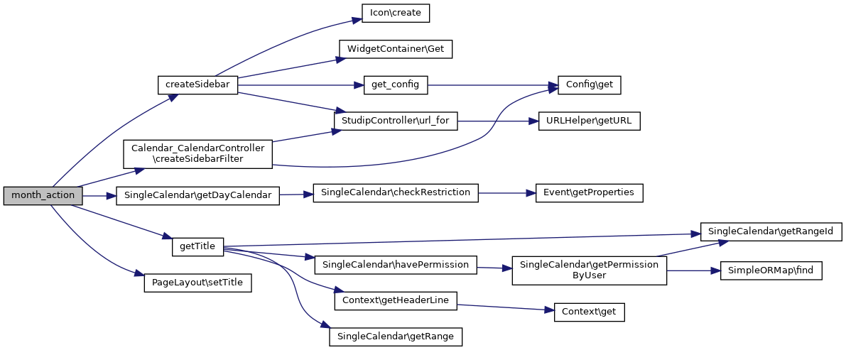
◆ month_action()

month_action (   $range_id = null)
Here is the call graph for this function:

◆ remove_user_action()

remove_user_action (   $range_id = null,
  $user_id = null 
)
Here is the call graph for this function:

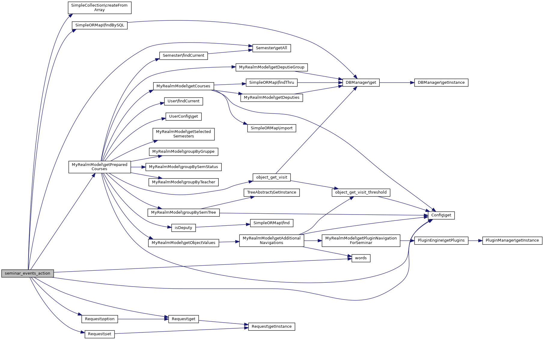
◆ seminar_events_action()

seminar_events_action (   $order_by = null,
  $order = 'asc' 
)
Here is the call graph for this function:

◆ share_action()

share_action (   $range_id = null)
Here is the call graph for this function:

◆ store_permissions_action()

store_permissions_action (   $range_id = null)
Here is the call graph for this function:

◆ store_selected_sem_action()

store_selected_sem_action ( )
Here is the call graph for this function:

◆ week_action()

week_action (   $range_id = null)
Here is the call graph for this function:

◆ year_action()

year_action (   $range_id = null)
Here is the call graph for this function:

The documentation for this class was generated from the following file: