Stud.IP  4.0 Revision
User Class Reference
Inheritance diagram for User:
Inheritance graph
Collaboration diagram for User:
Collaboration graph

Public Member Functions

 getUser ($user_id='')
 
 deleteUser ($user_id)
 
 getInstitutes ($user_id)
 
 getTopFolder ($user_id)
 
- Public Member Functions inherited from RouteMap
 __construct ()
 
 init ($router, $route, $request_body=null)
 
 paginated ($data, $total, $uri_params=array(), $query_params=array())
 
 paginate ($uri_format, $total, $offset=null, $limit=null)
 
 collect ($data)
 
 status ($status)
 
 headers ($headers=array())
 
 body ($body)
 
 contentType ($mime_type, $params=array())
 
 error ($status, $body=null)
 
 etag ($value, $strong_etag=true, $new_resource=null)
 
 expires ($amount, $cache_control=array())
 
 cacheControl ($values)
 
 halt ()
 
 lastModified ($time)
 
 notFound ($body=null)
 
 redirect ($url, $args=null)
 
 sendFile ($_path, $opts=array())
 
 url ($addr, $url_params=null)
 
 urlf ($addr_f, $format_params, $url_params=null)
 

Static Public Member Functions

static getMiniUser ($routemap, $user)
 
static getNamesOfUser ($user)
 

Additional Inherited Members

- Protected Attributes inherited from RouteMap
 $pagination = false
 
 $offset
 
 $limit
 

Detailed Description

Author
André Klaßen andre.nosp@m..kla.nosp@m.ssen@.nosp@m.elan.nosp@m.-ev.d.nosp@m.e
mlunz.nosp@m.ena@.nosp@m.uos.d.nosp@m.e @license GPL 2 or later @condition user_id ^[0-9a-f]{1,32}$

Member Function Documentation

◆ deleteUser()

deleteUser (   $user_id)

deleteUser - deletes a user

@delete /user/:user_id

Here is the call graph for this function:

◆ getInstitutes()

getInstitutes (   $user_id)

returns institutes for a given user

@get /user/:user_id/institutes

Here is the call graph for this function:

◆ getMiniUser()

static getMiniUser (   $routemap,
  $user 
)
static
Here is the call graph for this function:
Here is the caller graph for this function:

◆ getNamesOfUser()

static getNamesOfUser (   $user)
static
Here is the caller graph for this function:

◆ getTopFolder()

getTopFolder (   $user_id)

Get the root file folder of a user's file area.

@get /user/:user_id/top_folder

Here is the call graph for this function:

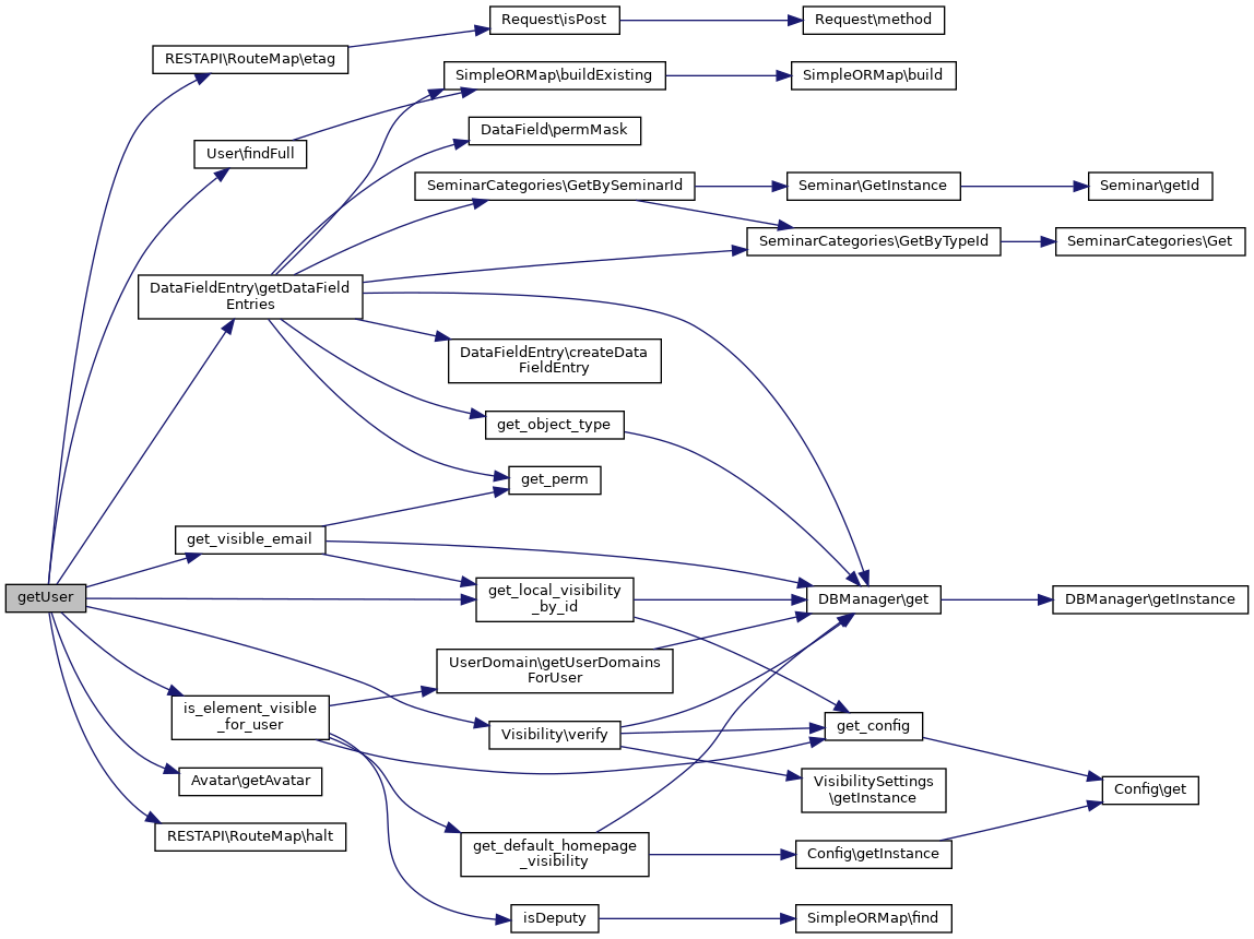
◆ getUser()

getUser (   $user_id = '')

getUser - retrieves data of a user

@get /user/:user_id @get /user

Here is the call graph for this function:

The documentation for this class was generated from the following file: