|
Stud.IP
4.0 Revision
|


Additional Inherited Members | |
Protected Attributes inherited from AuthenticatedController | |
| $with_session = true | |
| $allow_nobody = false | |
Protected Attributes inherited from StudipController | |
| $with_session = false | |
| $allow_nobody = true | |
| $encoding = "utf-8" | |
| $utf8decode_xhr = false | |
controller class for the user-administration
| activities_action | ( | $user_id | ) |
Show user activities
| $user_id |
| Exception |

| addSidebar | ( | ) |
Init sidebar

| before_filter | ( | & | $action, |
| & | $args | ||
| ) |
Common tasks for all actions.
Reimplemented from StudipController.

| bulk_action | ( | $user_id = null | ) |
Bulk action (delete users or send message to all)

| change_password_action | ( | $user_id | ) |
Set the password of an user to a new random password, without security-query
| md5 | $user_id |

| delete_action | ( | $user_id = null, |
|
$parent = '' |
|||
| ) |
Deleting one or more users
| md5 | $user_id | |
| string | $parent | redirect to this page after deleting users |

| delete_institute_action | ( | $user_id, | |
| $institut_id | |||
| ) |
Delete an institute of an user , without a security-query
| md5 | $user_id | |
| md5 | $institut_id |

| delete_studycourse_action | ( | $user_id, | |
| $fach_id, | |||
| $abschlus_id | |||
| ) |
Delete an studycourse of an user , without a security-query
| md5 | $user_id | |
| md5 | $fach_id | |
| md5 | $abschluss_id |

| delete_userdomain_action | ( | $user_id | ) |
Delete an assignment of an user to an userdomain, without a security-query
| md5 | $user_id |

| download_user_files_action | ( | $user_id, | |
$range_id = null |
|||
| ) |
Download documents
| string | $user_id | |
| string | $range_id |

| edit_action | ( | $user_id = null | ) |
Display all information according to the selected user. All details can be changed and deleted.
| md5 | $user_id |

| edit_institute_action | ( | $user_id, | |
| $institute_id | |||
| ) |
Display institute informations of an user and save changes to it.
| md5 | $user_id | |
| md5 | $institute_id |

| index_action | ( | $advanced = false | ) |
Display searchbox and all searched users (if any).
| bool | $advanced | open or close the advanced searchfields |

| list_files_action | ( | $user_id, | |
| $range_id | |||
| ) |
List files for course or institute
| $user_id | |
| $course_id |

| lock_action | ( | $user_id | ) |
Lock user
| $user_id |

| lock_comment_action | ( | $user_id | ) |
Add lock-comment for locked user
| $user_id |

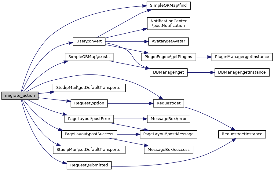
| migrate_action | ( | $user_id = null | ) |
Migrate 2 users to 1 account. This is a part of the old numit-plugin

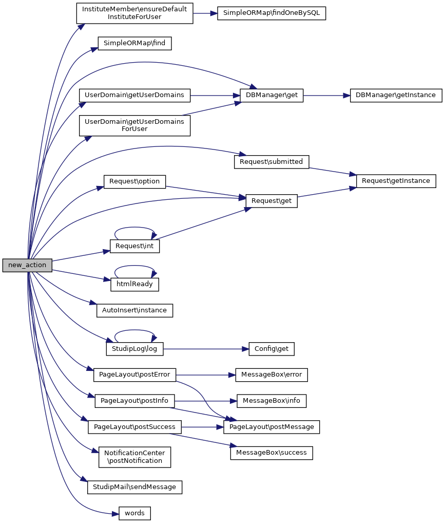
| new_action | ( | $prelim = false | ) |
Adding a new user to Stud.IP
| bool | $prelim |

| reset_notification_action | ( | $user_id | ) |
Reset notfication for user
| $user_id |

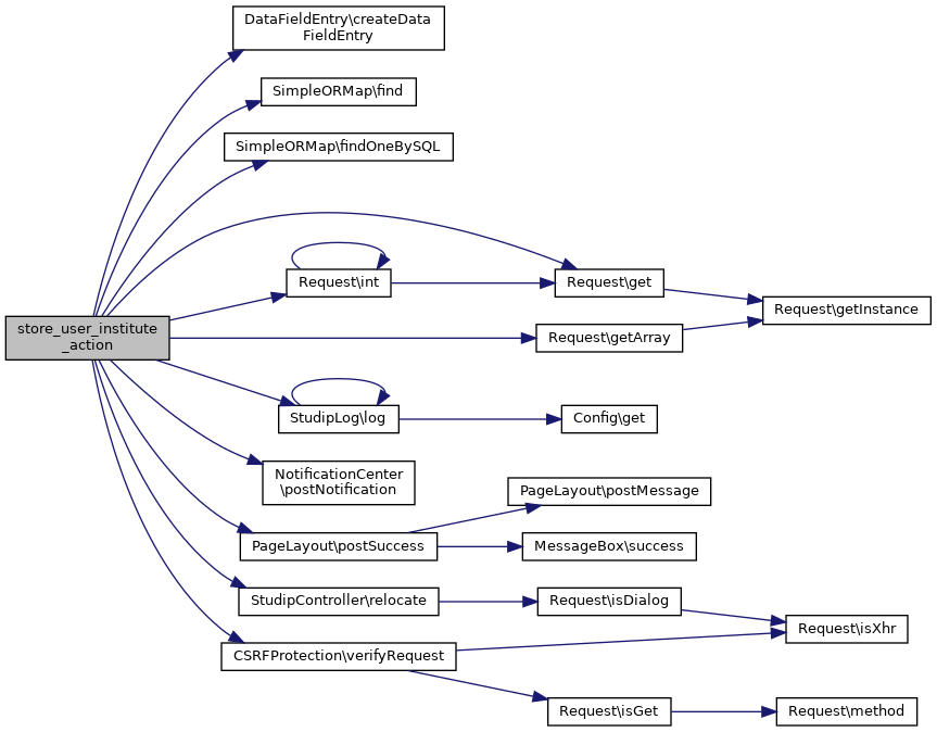
| store_user_institute_action | ( | $user_id, | |
| $institute_id | |||
| ) |
Set user institute information
| $user_id | |
| $institute_id |

| unlock_action | ( | $user_id | ) |
Unlock an user, without security-query
| md5 | $user_id |
