|
Stud.IP
4.0 Revision
|


Public Member Functions | |
| before_filter (&$action, &$args) | |
| index_action () | |
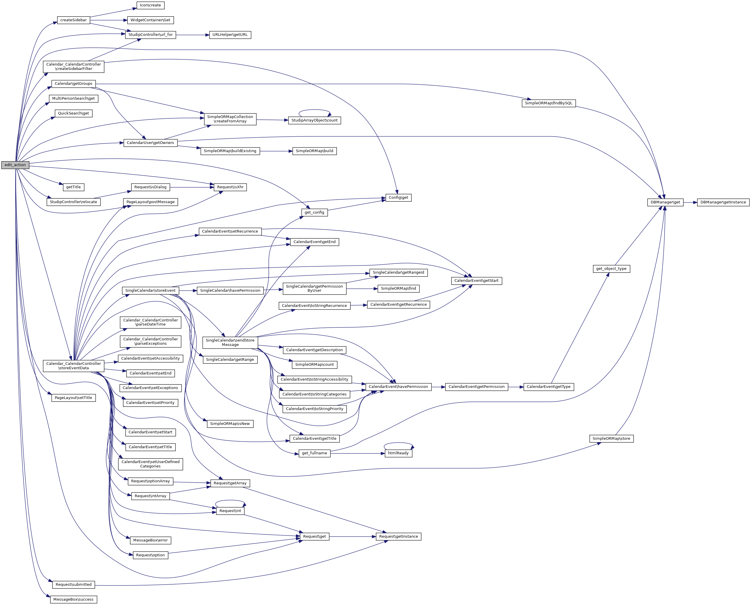
| edit_action ($range_id=null, $event_id=null) | |
| day_action ($range_id=null) | |
| week_action ($range_id=null) | |
| month_action ($range_id=null) | |
| year_action ($range_id=null) | |
Public Member Functions inherited from Calendar_CalendarController | |
| before_filter (&$action, &$args) | |
| index_action () | |
| edit_action ($range_id=null, $event_id=null) | |
| edit_status_action ($range_id, $event_id) | |
| switch_action () | |
| jump_to_action () | |
| show_declined_action () | |
Public Member Functions inherited from StudipController | |
| before_filter (&$action, &$args) | |
| perform ($unconsumed_path) | |
| after_filter ($action, $args) | |
| validate_args (&$args, $types=NULL) | |
| url_for ($to='') | |
| link_for ($to='') | |
| relocate ($to) | |
| rescue ($exception) | |
| render_json ($data) | |
| relay ($to_uri) | |
| perform_relayed ($unconsumed) | |
| render_template_as_string ($template, $layout=null) | |
Protected Member Functions | |
| createSidebar ($active='week', $calendar=null) | |
| getTitle ($group) | |
Protected Member Functions inherited from Calendar_CalendarController | |
| createSidebar ($active=null, $calendar=null) | |
| createSidebarFilter () | |
| storeEventData (CalendarEvent $event, SingleCalendar $calendar) | |
| parseExceptions ($exc_dates) | |
| parseDateTime ($dt_string) | |
Additional Inherited Members | |
Protected Attributes inherited from AuthenticatedController | |
| $with_session = true | |
| $allow_nobody = false | |
Protected Attributes inherited from StudipController | |
| $with_session = false | |
| $allow_nobody = true | |
| $encoding = "utf-8" | |
| $utf8decode_xhr = false | |
| before_filter | ( | & | $action, |
| & | $args | ||
| ) |
Reimplemented from Calendar_CalendarController.
|
protected |
Reimplemented from Calendar_CalendarController.


| day_action | ( | $range_id = null | ) |

|
protected |

| index_action | ( | ) |
| month_action | ( | $range_id = null | ) |

| week_action | ( | $range_id = null | ) |

| year_action | ( | $range_id = null | ) |
