|
Stud.IP
4.0 Revision
|


Public Member Functions | |
| __construct (&$module, $start_item_id) | |
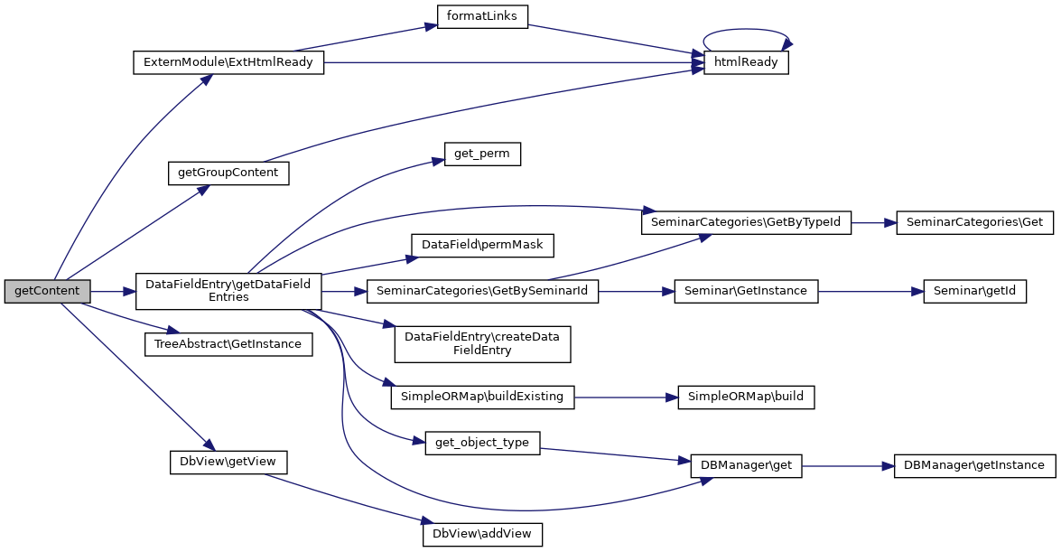
| getContent () | |
| getGroupContent ($the_tree, $group_field) | |
Public Member Functions inherited from SemBrowse | |
| __construct ($sem_browse_data_init=array()) | |
| show_class () | |
| get_sem_class () | |
| get_sem_range ($item_id, $with_kids) | |
| get_sem_range_tree ($item_id, $with_kids) | |
| do_output () | |
| print_level () | |
| print_result () | |
| create_result_xls ($headline='') | |
| get_result () | |
Data Fields | |
| $module | |
| $sem_types_position | |
Data Fields inherited from SemBrowse | |
| $sem_browse_data | |
| $persistent_fields = array("level","cmd","start_item_id","show_class","group_by","search_result","default_sem","sem_status","show_entries","sset") | |
| $search_obj | |
| $sem_tree | |
| $range_tree | |
| $show_result | |
| $sem_number | |
| $group_by_fields = array() | |
| $target_url | |
| $target_id | |
| __construct | ( | & | $module, |
| $start_item_id | |||
| ) |

| getContent | ( | ) |

| getGroupContent | ( | $the_tree, | |
| $group_field | |||
| ) |


| $module |
| $sem_types_position |