Stud.IP  4.1 Revision
Course_GroupingController Class Reference
Inheritance diagram for Course_GroupingController:
Inheritance graph
Collaboration diagram for Course_GroupingController:
Collaboration graph

Public Member Functions

 before_filter (&$action, &$args)
 
 parent_action ()
 
 children_action ()
 
 members_action ()
 
 child_course_members_action ($course_id)
 
 parent_only_members_action ()
 
 action_action ()
 
 move_members_target_action ($source_id, $user_id='')
 
 move_members_action ($source_id)
 
 remove_members_action ($course_id, $user_id=null)
 
 find_members_to_add_action ()
 
 assign_parent_action ()
 
 unassign_parent_action ()
 
 assign_child_action ()
 
 unassign_child_action ($id)
 
 create_children_action ()
 
 add_members_action ()
 
- Public Member Functions inherited from StudipController
 before_filter (&$action, &$args)
 
 perform ($unconsumed_path)
 
 after_filter ($action, $args)
 
 validate_args (&$args, $types=NULL)
 
 url_for ($to='')
 
 link_for ($to='')
 
 relocate ($to)
 
 rescue ($exception)
 
 render_json ($data)
 
 relay ($to_uri)
 
 perform_relayed ($unconsumed)
 
 render_template_as_string ($template, $layout=null)
 

Protected Attributes

 $utf8decode_xhr = true
 
- Protected Attributes inherited from AuthenticatedController
 $with_session = true
 
 $allow_nobody = false
 
- Protected Attributes inherited from StudipController
 $with_session = false
 
 $allow_nobody = true
 
 $encoding = "utf-8"
 
 $utf8decode_xhr = false
 

Member Function Documentation

◆ action_action()

action_action ( )

Batch actions, like message sending, moving or removing for several members at once.

Here is the call graph for this function:

◆ add_members_action()

add_members_action ( )

Add selected members to given courses with the given permission level.

Here is the call graph for this function:

◆ assign_child_action()

assign_child_action ( )

Assign a (new) child to the current course.

Here is the call graph for this function:

◆ assign_parent_action()

assign_parent_action ( )

Assign a (new) parent to the current course.

Here is the call graph for this function:

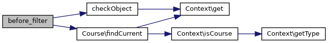
◆ before_filter()

before_filter ( $action,
$args 
)

common tasks for all actions

Reimplemented from StudipController.

Here is the call graph for this function:

◆ child_course_members_action()

child_course_members_action (   $course_id)

Shows members of given child course.

Parameters
$course_id
Here is the call graph for this function:

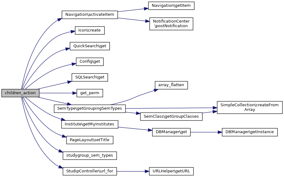
◆ children_action()

children_action ( )

This course can be a parent with one or more children.

Here is the call graph for this function:

◆ create_children_action()

create_children_action ( )

Batch creation of several subcourses at once.

◆ find_members_to_add_action()

find_members_to_add_action ( )

Select people to add to the given courses.

Here is the call graph for this function:

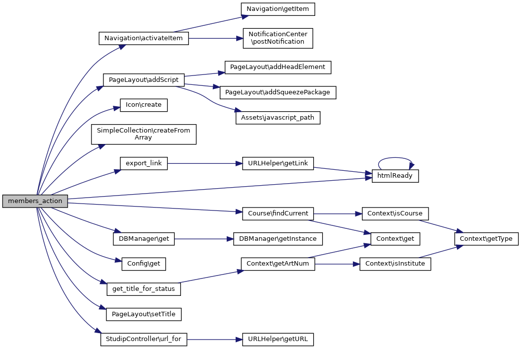
◆ members_action()

members_action ( )

Show a list of all members, grouped by child course.

Here is the call graph for this function:

◆ move_members_action()

move_members_action (   $source_id)

Move members to another cours

Parameters
string$source_idThe course to move members from.
Here is the call graph for this function:

◆ move_members_target_action()

move_members_target_action (   $source_id,
  $user_id = '' 
)

Select a course to move selected persons to.

Parameters
string$source_idid of source course
string$user_idoptional id of single user to move
Here is the call graph for this function:

◆ parent_action()

parent_action ( )

This course belongs to a parent or can be assigned to one.

Here is the call graph for this function:

◆ parent_only_members_action()

parent_only_members_action ( )

Collect users which are only in parent course and not in any child.

Here is the call graph for this function:

◆ remove_members_action()

remove_members_action (   $course_id,
  $user_id = null 
)

Removes selected members from given course.

Parameters
string$course_idthe course to remove members from
Here is the call graph for this function:

◆ unassign_child_action()

unassign_child_action (   $id)

Remove the given child.

Parameters
String$idThe course ID to remove as child.
Here is the call graph for this function:

◆ unassign_parent_action()

unassign_parent_action ( )

Remove this courses' current parent.

Here is the call graph for this function:

Field Documentation

◆ $utf8decode_xhr

$utf8decode_xhr = true
protected

The documentation for this class was generated from the following file: