|
Stud.IP
4.1 Revision
|
Namespaces | |
| namespace | studip_cores |
Functions | |
| get_object_name ($range_id, $object_type) | |
| get_object_by_range_id ($range_id) | |
| checkObject () | |
| checkObjectModule ($module) | |
| closeObject () | |
| get_object_type ($id, $check_only=array()) | |
| select_group ($sem_start_time) | |
| my_substr ($what, $start, $end) | |
| get_perm ($range_id, $user_id="") | |
| get_fullname ($user_id="", $format="full", $htmlready=false) | |
| get_fullname_from_uname ($uname="", $format="full", $htmlready=false) | |
| get_vorname ($user_id="") | |
| get_nachname ($user_id="") | |
| get_username ($user_id="") | |
| get_userid ($username="") | |
| get_sem_tree_path ($seminar_id, $depth=false, $delimeter=">") | |
| get_range_tree_path ($institut_id, $depth=false, $delimeter=">") | |
| check_and_set_date ($tag, $monat, $jahr, $stunde, $minute, &$arr, $field) | |
| get_config ($key) | |
| get_seminar_dozent ($seminar_id) | |
| re_sort_dozenten ($s_id, $position) | |
| re_sort_tutoren ($s_id, $position) | |
| get_next_position ($status, $seminar_id) | |
| get_seminar_tutor ($seminar_id) | |
| get_seminar_sem_tree_entries ($seminar_id) | |
| get_seminars_user ($user_id) | |
| StringToFloat ($str) | |
| archiv_check_perm ($seminar_id) | |
| get_users_online ($active_time=5, $name_format='full_rev') | |
| get_users_online_count ($active_time=10) | |
| get_ticket () | |
| check_ticket ($studipticket) | |
| search_range ($search_str=false, $search_user=false, $show_sem=true) | |
| format_help_url ($keyword) | |
| remove_magic_quotes ($mixed) | |
| text_excerpt ($text, $phrase, $radius=100, $length=200, $excerpt_string='...') | |
| words ($string) | |
| studip_utf8encode ($data) | |
| studip_utf8decode ($data) | |
| legacy_studip_utf8decode ($data) | |
| studip_json_decode ($json, $assoc=true, $depth=512, $options=0) | |
| studip_json_encode ($data, $options=0) | |
| encode_header_parameter ($name, $value) | |
| get_title_for_status ($type, $count, $sem_type=NULL) | |
| is_internal_url ($url) | |
| studygroup_sem_types () | |
| addHiddenFields ($variable, $data, $parent=array()) | |
| array_flatten ($ary) | |
| reltime ($timestamp, $verbose=true, $displayed_levels=1, $tolerance=5) | |
| relsize ($size, $verbose=true, $displayed_levels=1, $glue=', ', $truncate=false) | |
| get_route ($route='') | |
| match_route ($requested_route, $current_route='') | |
| studip_default_exception_handler ($exception) | |
| strtocamelcase ($string, $ucfirst=false) | |
| strtosnakecase ($string) | |
| count_table_rows ($table) | |
| studip_relative_path ($filepath) | |
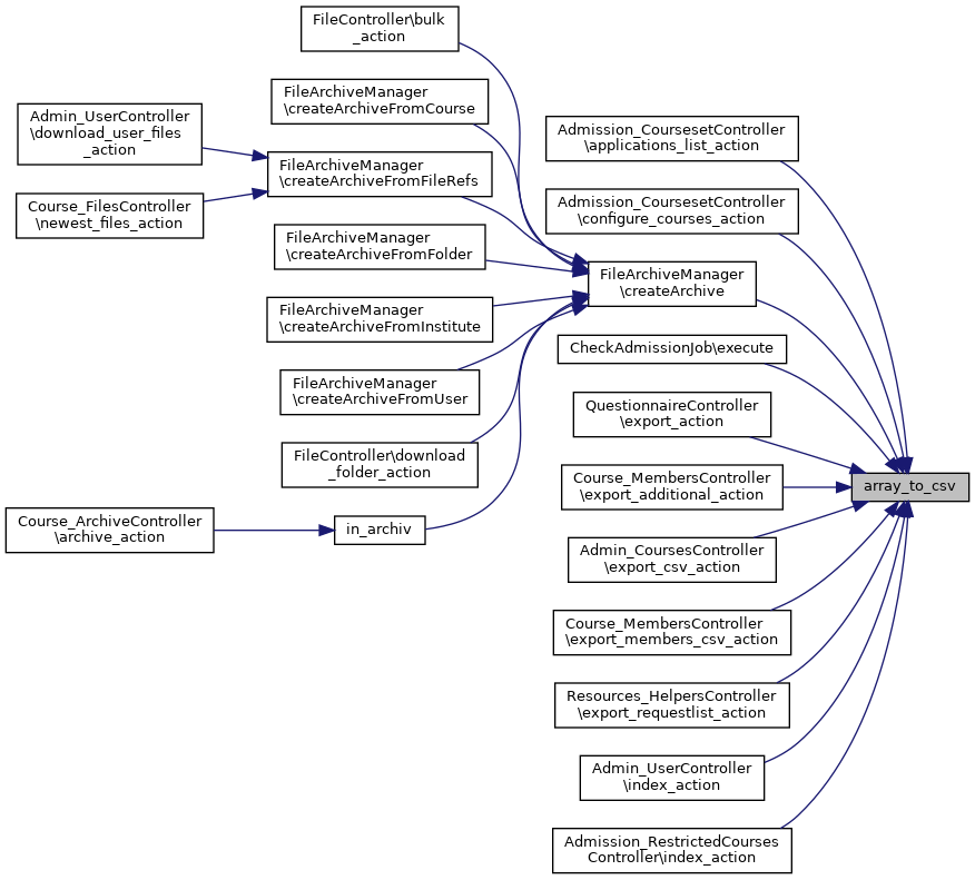
| array_to_csv ($data, $filename=null, $caption=null, $delimiter=';', $enclosure='"', $eol = "\r\n", $add_bom = true ) | |
| rmdirr ($dirname) | |
| get_mime_type ($filename) | |
| readfile_chunked ($filename, $start=null, $end=null) | |
| addHiddenFields | ( | $variable, | |
| $data, | |||
$parent = array() |
|||
| ) |
generates form fields for the submitted multidimensional array
| string | $variable | the name of the array, which is filled with the data |
| mixed | $data | the data-array |
| mixed | $parent | leave this entry as is |


| archiv_check_perm | ( | $seminar_id | ) |
check which perms the currently logged in user had in the passed archived seminar
@global array $perm @global object $auth @staticvar array $archiv_perms
| string | $seminar_id | the seminar in the archive |


| array_flatten | ( | $ary | ) |
Returns a new array that is a one-dimensional flattening of this array (recursively). That is, for every element that is an array, extract its elements into the new array.
| array | $ary | the array to be flattened |

| array_to_csv | ( | $data, | |
$filename = null, |
|||
$caption = null, |
|||
$delimiter = ';', |
|||
$enclosure = '"', |
|||
$eol = "\r\n", |
|||
$add_bom = true |
|||
| ) |
converts a given array to a csv format
| array | $data | the data to convert, each row should be an array |
| string | $filename | full path to a file to write to, if omitted the csv content is returned |
| array | $caption | assoc array with captions, is written to the first line, $data is filtered by keys |
| string | $delimiter | sets the field delimiter (one character only) |
| string | $enclosure | sets the field enclosure (one character only) |
| string | $eol | sets the end of line format |

| check_and_set_date | ( | $tag, | |
| $monat, | |||
| $jahr, | |||
| $stunde, | |||
| $minute, | |||
| & | $arr, | ||
| $field | |||
| ) |
check_and_set_date
Checks if given date is valid and sets field in array accordingly. (E.g. $admin_admission_data['admission_enddate'])
| mixed | $tag | day or placeholder for day |
| mixed | $monat | month or placeholder for month |
| mixed | $jahr | year or placeholder for year |
| mixed | $stunde | hours or placeholder for hours |
| mixed | $minute | minutes or placeholder for minutes |
| array | &$arr | Reference to array to update. If NULL, only check is performed |
| mixed | $field | Name of field in array to be set |
| check_ticket | ( | $studipticket | ) |
check if the passed ticket is valid
| string | $studipticket | the ticket-id to check |


| checkObject | ( | ) |
This function checks, if there is an open Veranstaltung or Einrichtung
| CheckObjectException |


| checkObjectModule | ( | $module | ) |
This function checks, if given old style module "wiki","scm" (not "CoreWiki") etc. is allowed in this stud.ip-object.
| string | $module | the module to check for |


| closeObject | ( | ) |
This function closes a opened Veranstaltung or Einrichtung


| count_table_rows | ( | $table | ) |
fetch number of rows for a table for innodb this is not exact, but much faster than count(*)
| string | $table | name of database table |
| encode_header_parameter | ( | $name, | |
| $value | |||
| ) |
Encode an HTTP header parameter (e.g. filename for 'Content-Disposition').
| string | $name | parameter name |
| string | $value | parameter value |

| format_help_url | ( | $keyword | ) |
format_help_url($keyword) returns URL for given help keyword
| string | $keyword | the help-keyword |


| get_config | ( | $key | ) |
gets an entry from the studip configuration table
| string | $key | the key for the config entry |

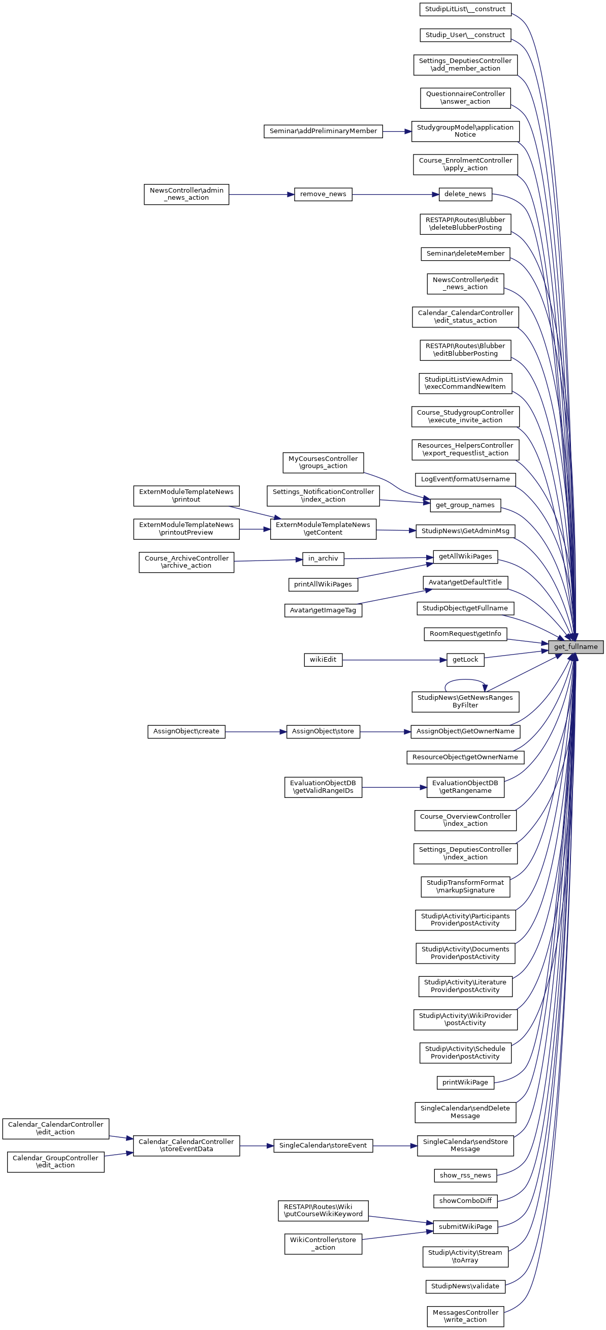
| get_fullname | ( | $user_id = "", |
|
$format = "full", |
|||
$htmlready = false |
|||
| ) |
Retrieves the fullname for a given user_id
| string | $user_id | if omitted, current user_id is used |
| string | $format | output format |
| bool | $htmlready | if true, htmlReady is applied to all output-strings |


| get_fullname_from_uname | ( | $uname = "", |
|
$format = "full", |
|||
$htmlready = false |
|||
| ) |
Retrieves the fullname for a given username
| string | $uname | if omitted, current user_id is used |
| string | $format | output format |
| bool | $htmlready | if true, htmlReady is applied to all output-strings |


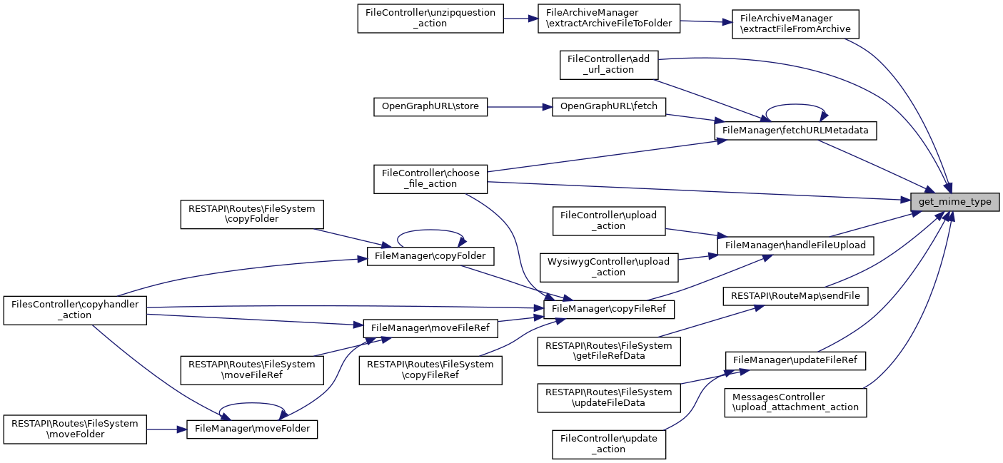
| get_mime_type | ( | $filename | ) |
Determines an appropriate MIME type for a file based on the extension of the file name.
| string | $filename | file name to check |

| get_nachname | ( | $user_id = "" | ) |
Retrieves the Nachname for a given user_id
| string | $user_id | if omitted, current user_id is used |

| get_next_position | ( | $status, | |
| $seminar_id | |||
| ) |
return the highest position-number increased by one for the passed user-group in the passed seminar
| string | $status | can be on of 'tutor', 'dozent', ... |
| string | $seminar_id | the seminar to work on |


| get_object_by_range_id | ( | $range_id | ) |
Returns a sorm object for a given range_id
| string | the range_id |


| get_object_name | ( | $range_id, | |
| $object_type | |||
| ) |
returns an array containing name and type of the passed objeact denoted by $range_id
@global array $SEM_TYPE @global array $INST_TYPE @global array $SEM_TYPE_MISC_NAME
| string | $range_id | the id of the object |
| string | $object_type | the type of the object |


| get_object_type | ( | $id, | |
$check_only = array() |
|||
| ) |
This function determines the type of the passed id
The function recognizes the following types at the moment: Einrichtungen, Veranstaltungen, Statusgruppen and Fakultaeten
@staticvar array $object_type_cache
| string | $id | the id of the object |
| array | $check_only | an array to narrow the search, may contain 'sem', 'inst', 'fak', 'group' or 'dokument' (optional) |


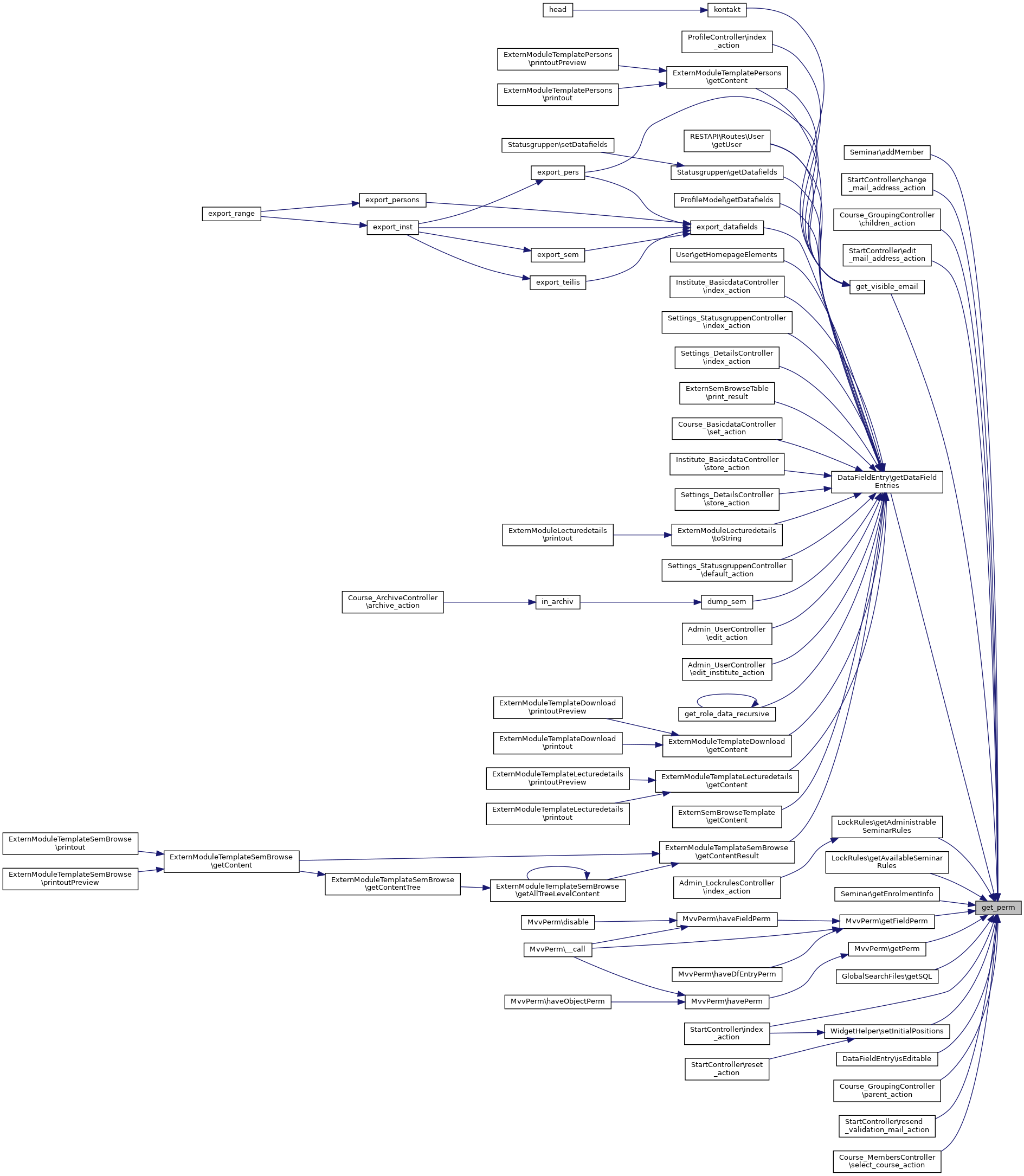
| get_perm | ( | $range_id, | |
$user_id = "" |
|||
| ) |
Returns permission for given range_id and user_id
Function works for Veranstaltungen, Einrichtungen, Fakultaeten. admins get status 'admin' if range_id is a seminar
| string | $range_id | an id a Veranstaltung, Einrichtung or Fakultaet |
| string | $user_id | if omitted,current user_id is used |

| get_range_tree_path | ( | $institut_id, | |
$depth = false, |
|||
$delimeter = ">" |
|||
| ) |
Return an array containing the nodes of the range-tree-path
| string | $institut_id | the institute to get the path for |
| int | $depth | the depth |
| string | $delimeter | a string to separate the path parts |

| get_route | ( | $route = '' | ) |
extracts route
| string | $route | route (optional, uses REQUEST_URI otherwise) |

| get_sem_tree_path | ( | $seminar_id, | |
$depth = false, |
|||
$delimeter = ">" |
|||
| ) |
Return an array containing the nodes of the sem-tree-path
| string | $seminar_id | the seminar to get the path for |
| int | $depth | the depth |
| string | $delimeter | a string to separate the path parts |


| get_seminar_dozent | ( | $seminar_id | ) |
get the lecturers and their order-positions in the passed seminar
folgende Funktion ist nur notwendig, wenn die zu kopierende Veranstaltung nicht vom Dozenten selbst, sondern vom Admin oder vom root kopiert wird (sonst wird das Dozentenfeld leer gelassen, was ja keiner will...)
| string | $seminar_id | the seminar to get the lecturers from |

| get_seminar_sem_tree_entries | ( | $seminar_id | ) |
return all sem_tree-entries for the passed seminar
| string | $seminar_id | the seminar |

| get_seminar_tutor | ( | $seminar_id | ) |
get the tutors and their order-positions in the passed seminar
| string | $seminar_id | the seminar to get the tutors from |

| get_seminars_user | ( | $user_id | ) |
return an array of all seminars for the passed user, containing the name, id, makedate and sem-number.
| string | $user_id | the user's id |

| get_ticket | ( | ) |
return a studip-ticket


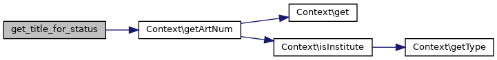
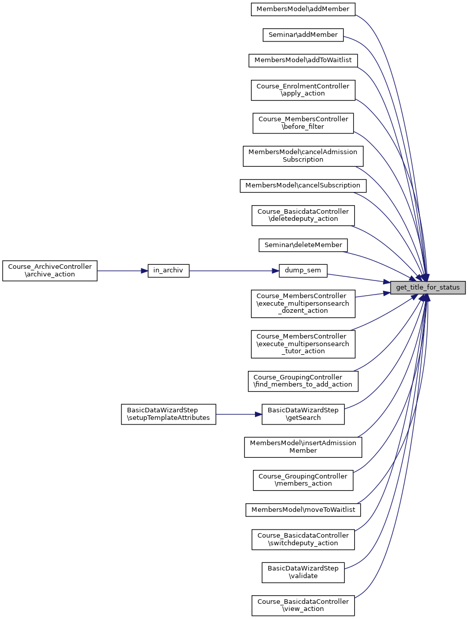
| get_title_for_status | ( | $type, | |
| $count, | |||
$sem_type = NULL |
|||
| ) |
Get the title used for the given status ('dozent', 'tutor' etc.) for the specified SEM_TYPE. Alternative titles can be defined in the config.inc.php.
@global array $SEM_TYPE @global array $DEFAULT_TITLE_FOR_STATUS
| string | $type | status ('dozent', 'tutor', 'autor', 'user' or 'accepted') |
| int | $count | count, this determines singular or plural form of title |
| int | $sem_type | sem_type of course (defaults to type of current course) |


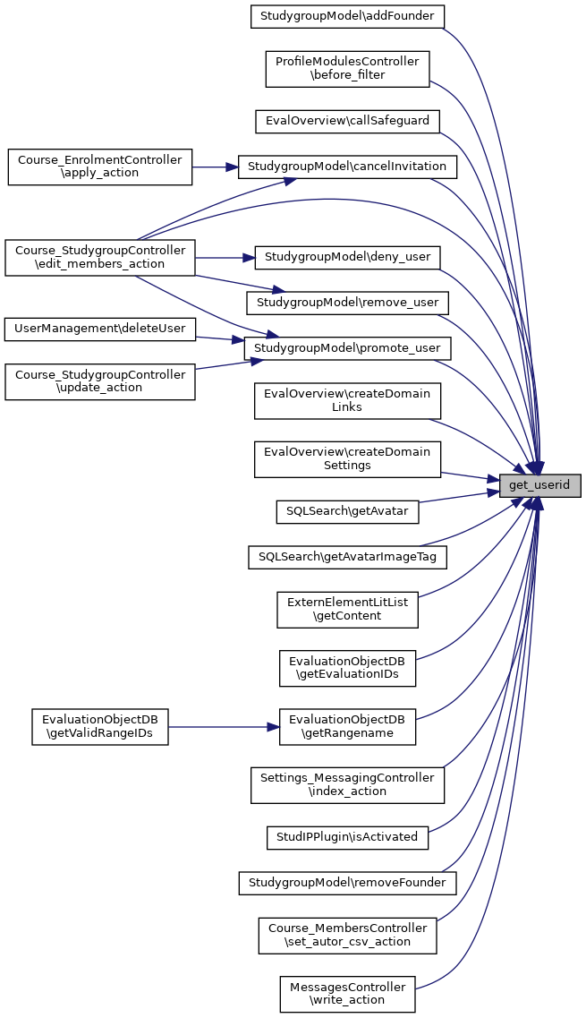
| get_userid | ( | $username = "" | ) |
Retrieves the userid for a given username
uses global $online array if user is online
@global object $auth @staticvar array $cache
| string | $username | if omitted, current user_id will be returned |


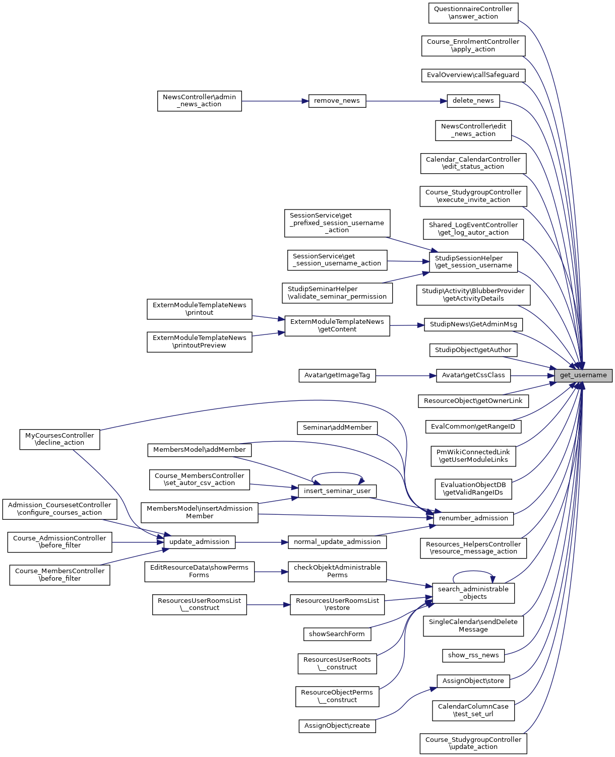
| get_username | ( | $user_id = "" | ) |
Retrieves the username for a given user_id
@global object $auth @staticvar array $cache
| string | $user_id | if omitted, current username will be returned |


| get_users_online | ( | $active_time = 5, |
|
$name_format = 'full_rev' |
|||
| ) |
retrieve a list of all online users
@global object $user @global array $_fullname_sql
| int | $active_time | filter: the time in minutes until last life-sign |
| string | $name_format | format the fullname shall have |

| get_users_online_count | ( | $active_time = 10 | ) |
get the number of currently online users
| int | $active_time | filter: the time in minutes until last life-sign |


| get_vorname | ( | $user_id = "" | ) |
Retrieves the Vorname for a given user_id
| string | $user_id | if omitted, current user_id is used |

| is_internal_url | ( | $url | ) |
Test whether the given URL refers to some page or resource of this Stud.IP installation.
| string | $url | url to check |

| legacy_studip_utf8decode | ( | $data | ) |
Encodes a string or array from UTF-8 to Stud.IP encoding (WINDOWS-1252/ISO-8859-1 with numeric HTML-ENTITIES)
| mixed | $data | a string in UTF-8 or an array with all strings encoded in utf-8 |


| match_route | ( | $requested_route, | |
$current_route = '' |
|||
| ) |
compares actual route to requested route
| string | $requested_route | requested route (for help content or tour) |
| string | $current_route | current route (optional) |


| my_substr | ( | $what, | |
| $start, | |||
| $end | |||
| ) |
The function shortens a string, but it uses the first 2/3 and the last 1/3
The parts will be divided by a "[...]". The functions is to use like php's mb_substr function.
| string | $what | the original string |
| integer | $start | start pos, 0 is the first pos |
| integer | $end | end pos |

| re_sort_dozenten | ( | $s_id, | |
| $position | |||
| ) |
reset the order-positions for the lecturers in the passed seminar, starting at the passed position
| string | $s_id | the seminar to work on |
| int | $position | the position to start with |


| re_sort_tutoren | ( | $s_id, | |
| $position | |||
| ) |
reset the order-positions for the tutors in the passed seminar, starting at the passed position
| string | $s_id | the seminar to work on |
| int | $position | the position to start with |


Displays a filesize in a (shortened) human readable form including the according units. For instance, 1234567 would be displayed as "1 MB" or 12345 would be displayed as "12 kB". The function can display the units in a short or a long form ("1 b" vs. "1 Byte"). Optionally, more than one unit part can be displayed. For instance, 1234567 could also be displayed as "1 MB, 234 kB, 567 b".
| int | $size | The raw filesize as integer |
| bool | $verbose | Use short or long unit names |
| int | $displayed_levels | How many unit parts should be displayed |
| String | $glue | Text used to glue the different unit parts together |

| reltime | ( | $timestamp, | |
$verbose = true, |
|||
$displayed_levels = 1, |
|||
$tolerance = 5 |
|||
| ) |
Displays "relative time" - a textual representation between now and a certain timestamp, e.g. "3 hours ago".
| int | $timestamp | Timestamp to relate to. |
| bool | $verbose | Display long or short texts (optional) |
| int | $displayed_levels | How many levels shall be displayed |
| int | $tolerance | Defines a tolerance area of seconds around now (How many seconds must have passed until the function won't return "now") |

| remove_magic_quotes | ( | $mixed | ) |
Remove slashes if magic quotes are enabled
| mixed | $mixed | string or array to strip slashes from |


| rmdirr | ( | $dirname | ) |
Delete a file, or a folder and its contents
| string | $dirname | The directory to delete |


searches
@global array $perm @global object $user @global array $_fullname_sql
| string | $search_str | optional search-string |
| string | $search_user | optional user to search for |
| bool | $show_sem | if true, the seminar is added to the result |


| select_group | ( | $sem_start_time | ) |
This function calculates one of the group colors unique for the semester of the passed timestamp
It calculates a unique color number to create the initial entry for a new user in a seminar. It will create a unique number for every semester and will start over, if the max. number (7) is reached.
| integer | $sem_start_time | the timestamp of the start time from the Semester |

| StringToFloat | ( | $str | ) |
converts a string to a float, depending on the locale
| string | $str | the string to convert to float |

| strtocamelcase | ( | $string, | |
$ucfirst = false |
|||
| ) |
Converts a string to camelCase.
| String | $string | The string that should be converted |
| bool | $ucfirst | Uppercase the very first character as well (optional, defaults to false) |

| strtosnakecase | ( | $string | ) |
Converts a string to snake_case.
| String | $string | The string that should be converted |

| studip_default_exception_handler | ( | $exception | ) |

| studip_json_decode | ( | $json, | |
$assoc = true, |
|||
$depth = 512, |
|||
$options = 0 |
|||
| ) |
Special stud.ip version of json_decode() that also converts the data from utf8 and creates an associative array by default (this differs from the default behavior of json_decode() !).
| String | $json | |
| bool | $assoc | |
| int | $depth | |
| int | $options |

| studip_json_encode | ( | $data, | |
$options = 0 |
|||
| ) |
Special stud.ip version of json_decode() that also converts the data to utf8.
| mixed | $data | |
| int | $options | |
| int | $depth |

| studip_relative_path | ( | $filepath | ) |
get the file path relative to the STUDIP_BASE_PATH
| string | path of the file |

| studip_utf8decode | ( | $data | ) |
Does not decode anything anymore and just returns the data it received.
| mixed | $data |
| studip_utf8encode | ( | $data | ) |
Does not encode anything anymore and just returns the data it received.
| mixed | $data |

| studygroup_sem_types | ( | ) |
Return the list of SEM_TYPES that represent study groups in this Stud.IP installation.

| text_excerpt | ( | $text, | |
| $phrase, | |||
$radius = 100, |
|||
$length = 200, |
|||
$excerpt_string = '...' |
|||
| ) |
Extracts an excerpt from the 'text' surrounding the 'phrase' with a number of characters on each side determined by 'radius'. If the phrase isn't found, null is returned. Ex: text_excerpt("hello my world", "my", 3) => "...lo my wo..."
| string | $text | the text to excerpt |
| string | $phrase | the search phrase |
| integer | $radius | the radius around the phrase |
| integer | $length | the maximum length of the excerpt string |
| string | $excerpt_string | the excerpt string |
| words | ( | $string | ) |
Splits a string by space characters and returns these words as an array.
| string | $string | the string to split |
