|
Stud.IP
4.1 Revision
|

Public Member Functions | |
| __construct ($id, $name=NULL) | |
| __toString () | |
| getID () | |
| getName () | |
| setName ($name) | |
| store () | |
| delete () | |
| addUser ($user_id) | |
| removeUser ($user_id) | |
| getUsers () | |
| addSeminar ($seminar_id) | |
| removeSeminar ($seminar_id) | |
| getSeminars () | |
Static Public Member Functions | |
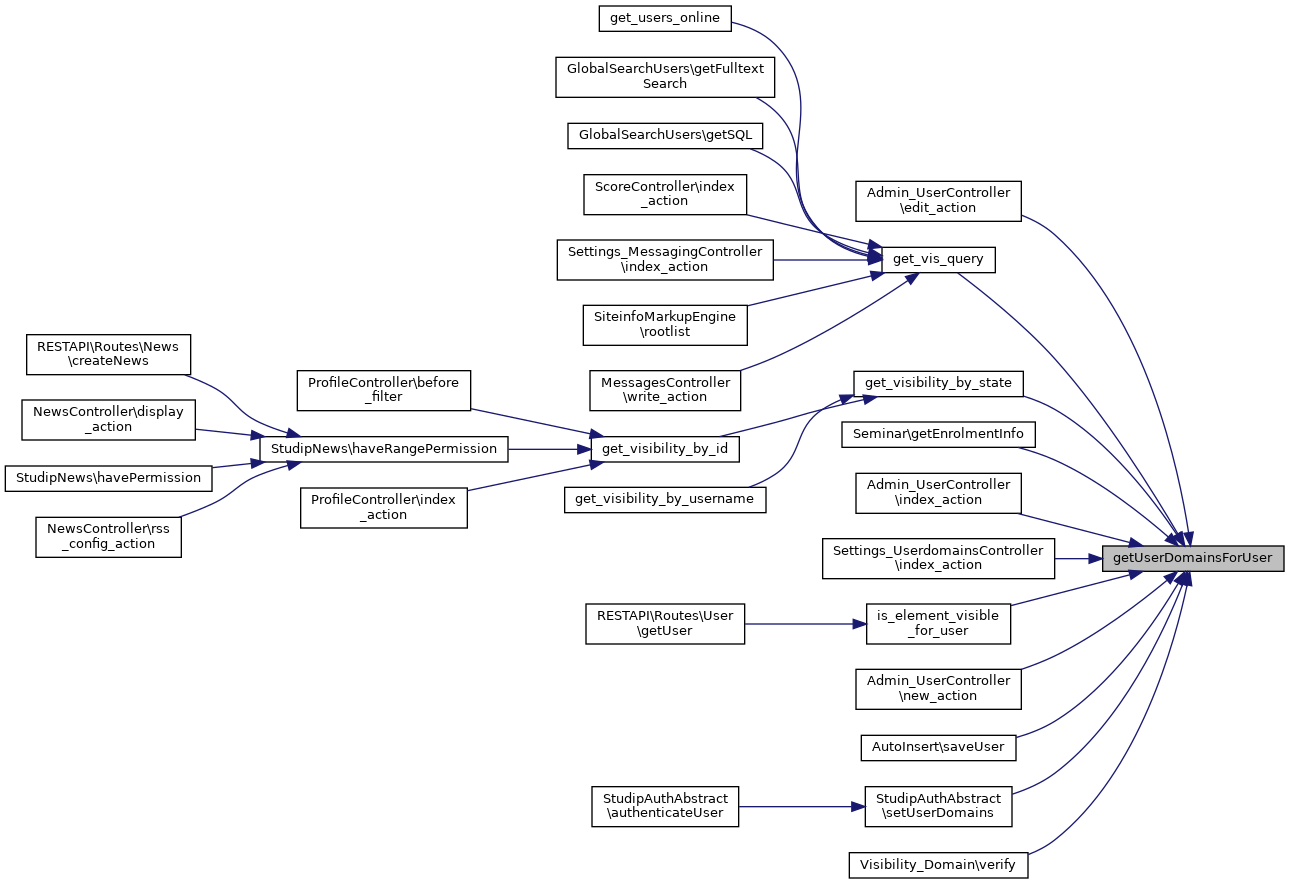
| static | getUserDomains () |
| static | getUserDomainsForUser ($user_id) |
| static | removeUserDomainsForUser ($user_id) |
| static | getUserDomainsForSeminar ($seminar_id) |
| static | removeUserDomainsForSeminar ($seminar_id) |
Simple class representing a user domain in Stud.IP.
| __construct | ( | $id, | |
$name = NULL |
|||
| ) |
| __toString | ( | ) |
Get a string representation of this user domain.
| addSeminar | ( | $seminar_id | ) |
Add a seminar to this user domain.

| addUser | ( | $user_id | ) |
Add a user to this user domain.

| delete | ( | ) |
Delete this user domain from the database.

| getID | ( | ) |
Get the ID of this user domain.
| getName | ( | ) |
Get the display name of this user domain.
| getSeminars | ( | ) |
Get an array of all seminars in this user domain. Returns an array of seminar IDs.

|
static |
Get an array of all defined user domains. Returns an array of UserDomain objects.


|
static |
Get an array of all user domains for a specific seminar. Returns an array of UserDomain objects.


|
static |
Get an array of all user domains for a specific user. Returns an array of UserDomain objects.


| getUsers | ( | ) |
Get an array of all users in this user domain. Returns an array of user IDs.

| removeSeminar | ( | $seminar_id | ) |
Remove a seminar from this user domain.

| removeUser | ( | $user_id | ) |
Remove a user from this user domain.

|
static |
Remove all user domains for a specific seminar.


|
static |
Remove all user domains for a specific user.

| setName | ( | $name | ) |
Set the display name of this user domain.
| store | ( | ) |
Store changes to the user domain to the database. This currently only saves the display name.
