Stud.IP  4.1 Revision
SemesterData Class Reference
Collaboration diagram for SemesterData:
Collaboration graph

Public Member Functions

 insertNewSemester ($semesterdata)
 
 updateExistingSemester ($semesterdata)
 

Static Public Member Functions

static getInstance ($refresh_cache=false)
 
static getSemesterArray ()
 
static getSemesterIndexById ($semester_id)
 
static getSemesterIdByIndex ($semester_index)
 
static getSemesterIdByDate ($timestamp)
 
static getSemesterSelector ($select_attributes=null, $default=0, $option_value='semester_id', $include_all=true)
 
static getAllSemesterData ()
 
static deleteSemester ($semester_id)
 
static getSemesterData ($semester_id)
 
static getSemesterDataByDate ($timestamp)
 
static getCurrentSemesterData ()
 
static getNextSemesterData ($timestamp=false)
 

Member Function Documentation

◆ deleteSemester()

static deleteSemester (   $semester_id)
static

Delete semester with the passed id

Deprecated:
use semester class instead
Parameters
string$semester_id
Returns
array deleted semester
Here is the call graph for this function:

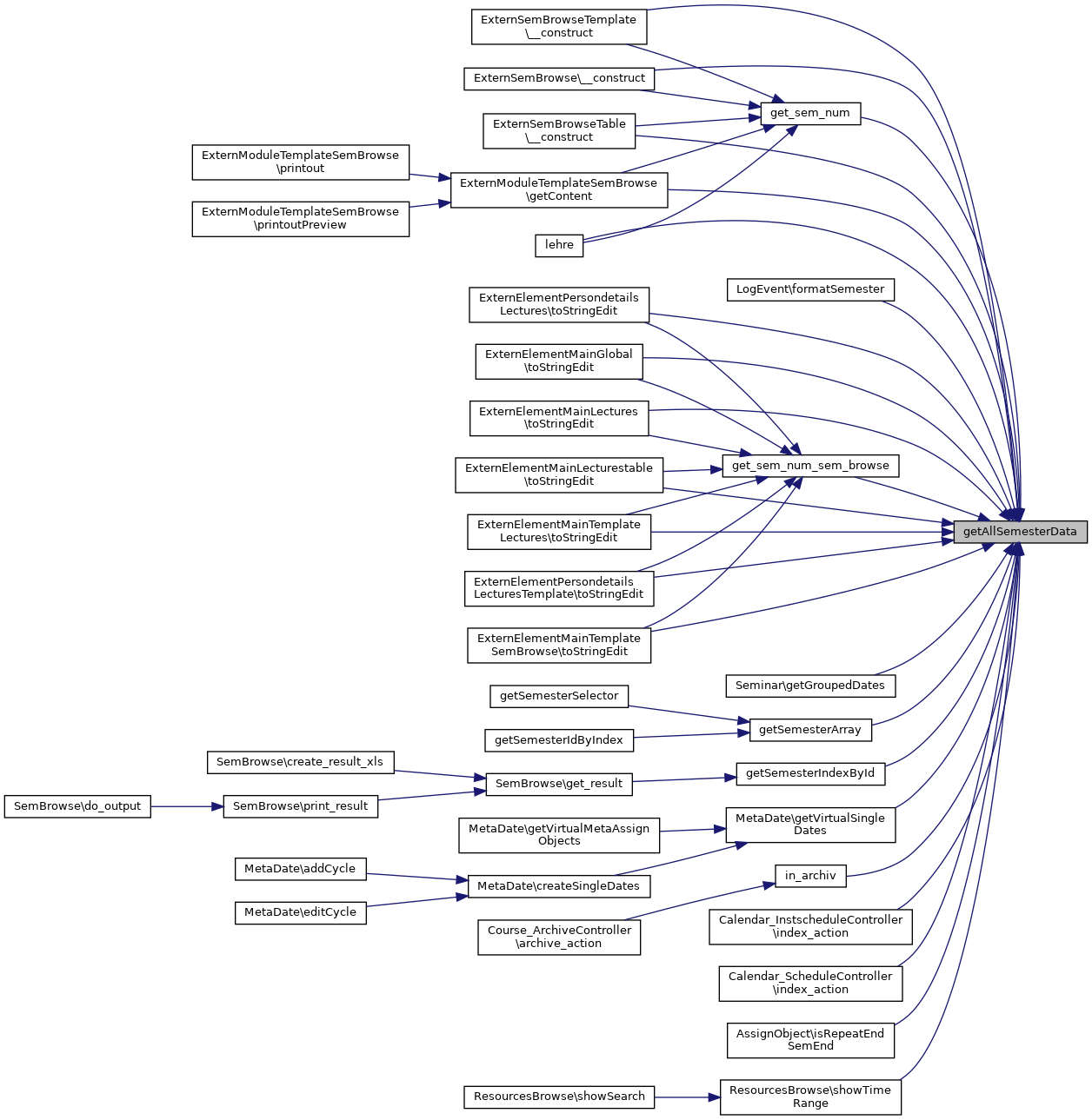
◆ getAllSemesterData()

static getAllSemesterData ( )
static

Returns array of all semesters

Deprecated:
use semester class instead
Returns
array semester-list
Here is the call graph for this function:
Here is the caller graph for this function:

◆ getCurrentSemesterData()

static getCurrentSemesterData ( )
static

Get semester array for the current semester or false, if none is found

Deprecated:
use semester class instead
Returns
array found semester as array or false
Here is the call graph for this function:
Here is the caller graph for this function:

◆ getInstance()

static getInstance (   $refresh_cache = false)
static

get an instance of this class (does not make any sense anymore, all methods are static).

Deprecated:
use semester class instead
Parameters
boolean$refresh_cache
Returns
object SemesterData

◆ getNextSemesterData()

static getNextSemesterData (   $timestamp = false)
static

Get semester array for the next semester or false, if none is found

Deprecated:
use semester class instead
Parameters
boolean$timestamp
Returns
array found semester as array or false
Here is the call graph for this function:
Here is the caller graph for this function:

◆ getSemesterArray()

static getSemesterArray ( )
static

Return a specially orderd array of all semesters

Deprecated:
use semester class instead
Returns
array [name => '...', past => true oder false]
Here is the call graph for this function:
Here is the caller graph for this function:

◆ getSemesterData()

static getSemesterData (   $semester_id)
static

Get semester array for the passed id or false, if none is found

Deprecated:
use semester class instead
Parameters
string$semester_id
Returns
array found semester as array or false
Here is the call graph for this function:
Here is the caller graph for this function:

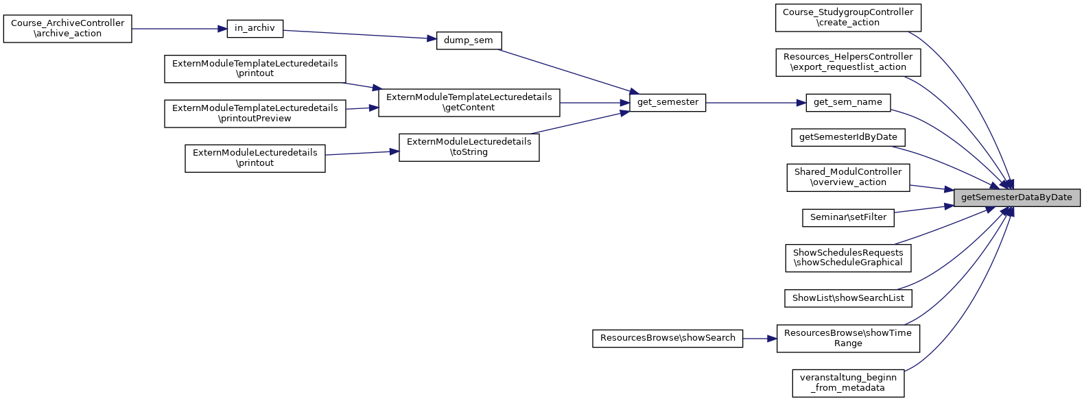
◆ getSemesterDataByDate()

static getSemesterDataByDate (   $timestamp)
static

Get semester array for the passed timestamp or false, if none is found

Deprecated:
use semester class instead
Parameters
int$timestamp
Returns
array found semester as array or false
Here is the call graph for this function:
Here is the caller graph for this function:

◆ getSemesterIdByDate()

static getSemesterIdByDate (   $timestamp)
static

Return the semester_id of the semester with the passed start date

Deprecated:
use semester class instead
Parameters
int$timestamp
Returns
string semester_id
Here is the call graph for this function:

◆ getSemesterIdByIndex()

static getSemesterIdByIndex (   $semester_index)
static

Return the id of the semester with the passed index in the array generated by SemesterData::getSemesterArray()

Deprecated:
use semester class instead
Parameters
int$semester_index
Returns
string semester_id
Here is the call graph for this function:

◆ getSemesterIndexById()

static getSemesterIndexById (   $semester_id)
static

Return the index number of the passed semester in the array return by SemesterData::getAllSemesterData()

Deprecated:
use semester class instead
Parameters
string$semester_id
Returns
int semester index
Here is the call graph for this function:
Here is the caller graph for this function:

◆ getSemesterSelector()

static getSemesterSelector (   $select_attributes = null,
  $default = 0,
  $option_value = 'semester_id',
  $include_all = true 
)
static

Returns an html fragment with a semester select-box

Deprecated:
use semester class instead
Parameters
array$select_attributes
integer$default
string$option_value
boolean$include_all
Here is the call graph for this function:

◆ insertNewSemester()

insertNewSemester (   $semesterdata)
Here is the call graph for this function:

◆ updateExistingSemester()

updateExistingSemester (   $semesterdata)

update an existing semester

Parameters
array()$semesterdata
Returns
boolean
Here is the call graph for this function:

The documentation for this class was generated from the following file: