|
Stud.IP
4.1 Revision
|


Public Member Functions | |
| getClassName () | |
| render ($with_wrapper=true) | |
Public Member Functions inherited from SimpleORMapCollection | |
| __construct (Closure $finder=null, Array $options=null, SimpleORMap $record=null) | |
| offsetSet ($index, $newval) | |
| setClassName ($class_name) | |
| setRelatedRecord (SimpleORMap $record) | |
| getClassName () | |
| refresh () | |
| find ($value) | |
| toGroupedArray ($group_by='id', $only_these_fields=null, Closure $group_func=null) | |
| unsetByPk ($id) | |
| merge (SimpleCollection $a_collection) | |
Public Member Functions inherited from SimpleCollection | |
| __construct ($data=array()) | |
| exchangeArray ($input) | |
| toArray () | |
| append ($newval) | |
| offsetSet ($index, $newval) | |
| offsetUnset ($index) | |
| setFinder (Closure $finder) | |
| getDeleted () | |
| refresh () | |
| findBy ($key, $values, $op='==') | |
| findOneBy ($key, $values, $op='==') | |
| each (Closure $func) | |
| map (Closure $func) | |
| filter (Closure $func=null, $limit=null) | |
| pluck ($columns) | |
| toGroupedArray ($group_by='id', $only_these_fields=null, Closure $group_func=null) | |
| first () | |
| last () | |
| val ($key) | |
| unsetBy ($key, $values, $op='==') | |
| orderBy ($order, $sort_flags=SORT_LOCALE_STRING) | |
| limit ($arg1, $arg2=null) | |
| sendMessage ($method, $params=array()) | |
| __call ($method, $params) | |
| merge (SimpleCollection $a_collection) | |
Public Member Functions inherited from StudipArrayObject | |
| __construct ($input=array(), $flags=self::STD_PROP_LIST, $iteratorClass='ArrayIterator') | |
| __isset ($key) | |
| __set ($key, $value) | |
| __unset ($key) | |
| __get ($key) | |
| append ($value) | |
| asort () | |
| count () | |
| exchangeArray ($data) | |
| getArrayCopy () | |
| getFlags () | |
| getIterator () | |
| getIteratorClass () | |
| ksort () | |
| natcasesort () | |
| natsort () | |
| offsetExists ($key) | |
| offsetGet ($key) | |
| offsetSet ($key, $value) | |
| offsetUnset ($key) | |
| serialize () | |
| setFlags ($flags) | |
| setIteratorClass ($class) | |
| uasort ($function) | |
| uksort ($function) | |
| unserialize ($data) | |
Additional Inherited Members | |
Static Public Member Functions inherited from SimpleORMapCollection | |
| static | createFromArray (Array $data, $strict=true) |
Static Public Member Functions inherited from SimpleCollection | |
| static | createFromArray (Array $data) |
| static | arrayToArrayObject ($a) |
| static | getCompFunc ($operator, $args) |
| static | translitLatin1 ($text) |
Data Fields inherited from SimpleORMapCollection | |
| const | WRONG_OBJECT_TYPE = 1 |
| const | OBJECT_EXISTS = 2 |
Data Fields inherited from StudipArrayObject | |
| const | STD_PROP_LIST = 1 |
| const | ARRAY_AS_PROPS = 2 |
Protected Attributes inherited from SimpleORMapCollection | |
| $related_record | |
| $relation_options = array() | |
Protected Attributes inherited from SimpleCollection | |
| $finder | |
| $last_count | |
| $deleted | |
Protected Attributes inherited from StudipArrayObject | |
| $storage | |
| $flag | |
| $iteratorClass | |
| $protectedProperties | |
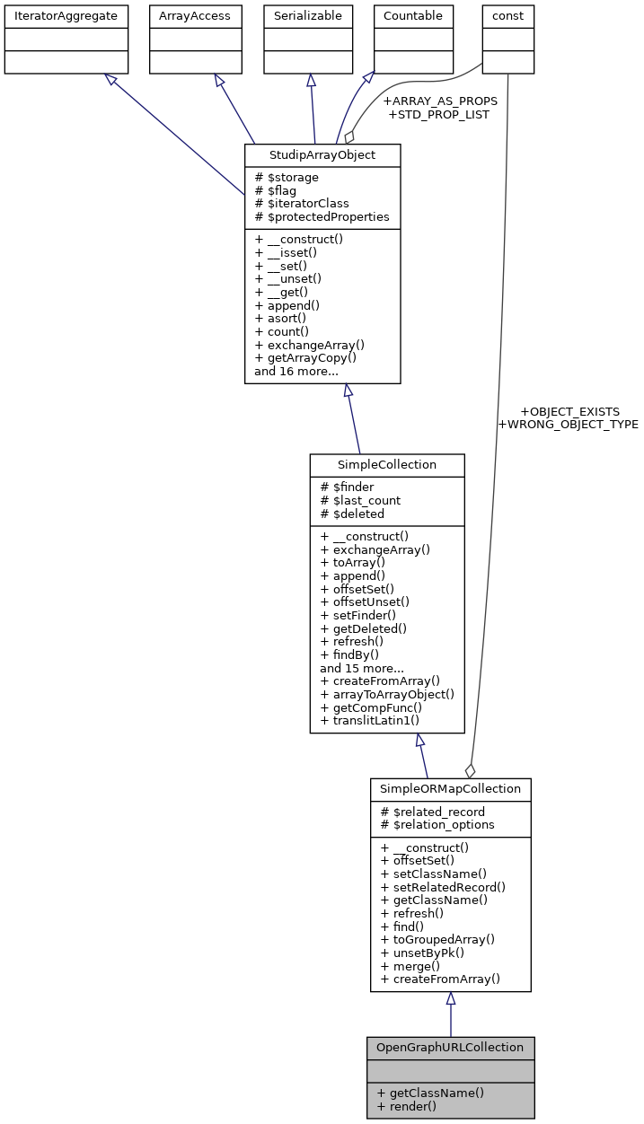
Specialized version of SimpleORMapCollection that accepts only OpenGraphURL objects and provides a method that renders the collection to html.
| getClassName | ( | ) |
Returns the class name of the object this collection accepts.
Reimplemented from SimpleORMapCollection.
| render | ( | $with_wrapper = true | ) |
Renders the collection to html. The collection is usually wrapped in a wrapper element but in some edge cases you might want to choose not to do so. This is enabled by the only parameter this method accepts.
Note: I advice you not to exclude the wrapper. The javascript that handles the collection will fail!
| bool | $with_wrapper | Should the collection be wrapped in a wrapper element (optional, defaults to true) |
