Stud.IP  4.1 Revision
Course_LvgselectorController Class Reference
Inheritance diagram for Course_LvgselectorController:
Inheritance graph
Collaboration diagram for Course_LvgselectorController:
Collaboration graph

Public Member Functions

 before_filter (&$action, &$args)
 
 index_action ()
 
 ajax_action ()
 
 getLVGroupDetails ($id)
 
 save_action ()
 
 remove_action ()
 
 is_locked ($course_id)
 
 store_selection ($course_id, $selection)
 
- Public Member Functions inherited from StudipController
 before_filter (&$action, &$args)
 
 perform ($unconsumed_path)
 
 after_filter ($action, $args)
 
 validate_args (&$args, $types=NULL)
 
 url_for ($to='')
 
 link_for ($to='')
 
 relocate ($to)
 
 rescue ($exception)
 
 render_json ($data)
 
 relay ($to_uri)
 
 perform_relayed ($unconsumed)
 
 render_template_as_string ($template, $layout=null)
 

Protected Member Functions

 setSidebar ()
 

Additional Inherited Members

- Protected Attributes inherited from AuthenticatedController
 $with_session = true
 
 $allow_nobody = false
 
- Protected Attributes inherited from StudipController
 $with_session = false
 
 $allow_nobody = true
 
 $encoding = "utf-8"
 
 $utf8decode_xhr = false
 

Member Function Documentation

◆ ajax_action()

ajax_action ( )

Wrapper for ajax calls to step classes. Three things must be given via Request:

  • step number
  • method to call in target step
  • parameters for the target method (will be passed in given order)
Here is the call graph for this function:

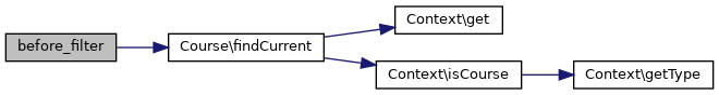
◆ before_filter()

before_filter ( $action,
$args 
)

Reimplemented from StudipController.

Here is the call graph for this function:

◆ getLVGroupDetails()

getLVGroupDetails (   $id)

Returns lvgroup details of a given lvgroup ID.

Parameters
stringeither the MD5ish ID of a lvgroup
Returns
array lvgroup id, html string with lvgroup details
Here is the call graph for this function:
Here is the caller graph for this function:

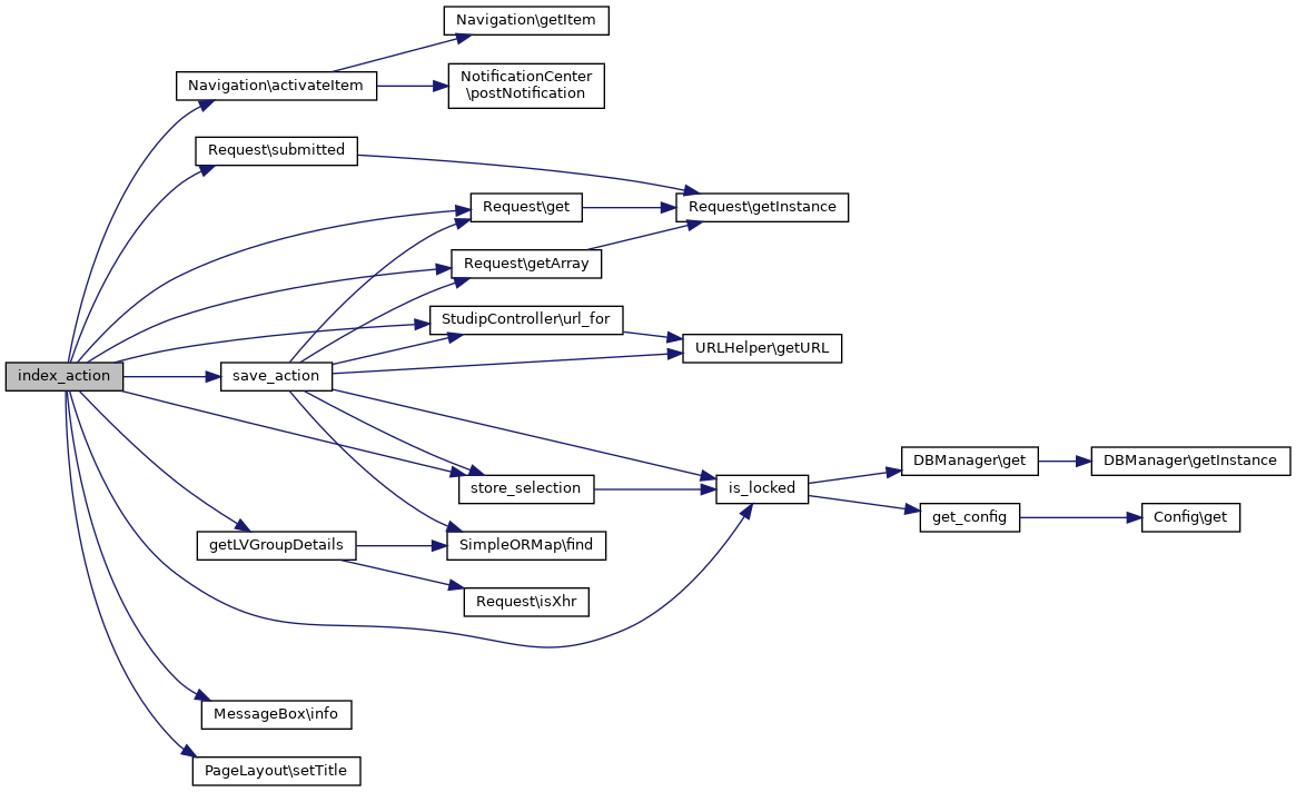
◆ index_action()

index_action ( )

This method shows the lvgruppen selection form for a given course ID.

Returns
void
Here is the call graph for this function:

◆ is_locked()

is_locked (   $course_id)

Returns the lock state of a given course ID.

Parameters
stringeither the MD5ish ID of a course or something falsy to indicate a course that is currently being created
Returns
bool
Here is the call graph for this function:
Here is the caller graph for this function:

◆ remove_action()

remove_action ( )

This method is sent using AJAX to remove a lvgruppe from a course.

Parameters
stringthe MD5ish ID of the course
Returns
void
Here is the call graph for this function:

◆ save_action()

save_action ( )

Saves the changes to the LvGruppen-Selection a given course ID.

Parameters
stringeither the MD5ish ID of a course or something falsy to indicate a course that is currently being created
Here is the call graph for this function:
Here is the caller graph for this function:

◆ setSidebar()

setSidebar ( )
protected

Creates the sidebar widgets

◆ store_selection()

store_selection (   $course_id,
  $selection 
)

Stores a LvGruppen-Selection object for a given course ID.

Parameters
stringeither the MD5ish ID of a course or something falsy to indicate a course that is currently being created
StudipStudyAreaSelectiona LvGruppen-Selection object
Here is the call graph for this function:
Here is the caller graph for this function:

The documentation for this class was generated from the following file: