Stud.IP  4.1 Revision
ProfileModel Class Reference
Collaboration diagram for ProfileModel:
Collaboration graph

Public Member Functions

 __construct ($current_user, $user)
 
 getHomepageVisibilities ()
 
 getVisibilityValue ($param, $visibility='')
 
 getSpecificVisibilityValue ($param)
 
 getDozentSeminars ()
 
 getDatafields ()
 
 getLongDatafields ()
 
 getShortDatafields ()
 

Protected Attributes

 $perm
 
 $current_user
 
 $user
 
 $visibilities
 

Constructor & Destructor Documentation

◆ __construct()

__construct (   $current_user,
  $user 
)

Get informations on depending selected user

Parameters
String$current_user
String$user
Here is the call graph for this function:

Member Function Documentation

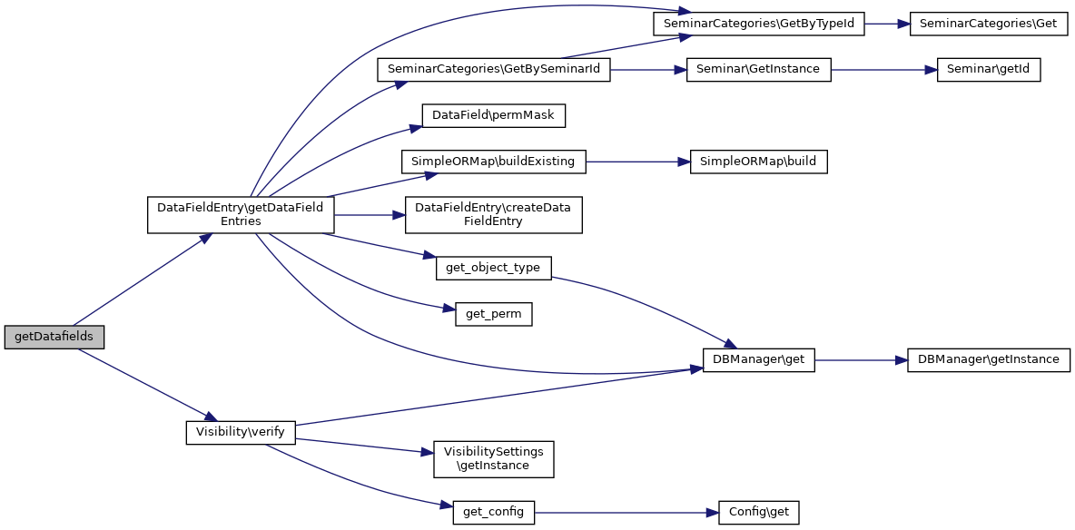
◆ getDatafields()

getDatafields ( )

Collect user datafield informations

Returns
array
Here is the call graph for this function:

◆ getDozentSeminars()

getDozentSeminars ( )

Creates an array with all seminars

Returns
array
Here is the call graph for this function:

◆ getHomepageVisibilities()

getHomepageVisibilities ( )

Get the homepagevisibilities

Returns
array
Here is the call graph for this function:
Here is the caller graph for this function:

◆ getLongDatafields()

getLongDatafields ( )

Filter long datafiels from the datafields

Returns
array

◆ getShortDatafields()

getShortDatafields ( )

Filter short datafiels from the datafields

Returns
array

◆ getSpecificVisibilityValue()

getSpecificVisibilityValue (   $param)

Returns a specific value of the visibilies

Parameters
String$param
Returns
String

◆ getVisibilityValue()

getVisibilityValue (   $param,
  $visibility = '' 
)

Returns the visibility value

Returns
String
Here is the call graph for this function:

Field Documentation

◆ $current_user

$current_user
protected

◆ $perm

$perm
protected

◆ $user

$user
protected

◆ $visibilities

$visibilities
protected

The documentation for this class was generated from the following file: