Stud.IP  4.1 Revision
Course_ScmController Class Reference
Inheritance diagram for Course_ScmController:
Inheritance graph
Collaboration diagram for Course_ScmController:
Collaboration graph

Public Member Functions

 before_filter (&$action, &$args)
 
 index_action ($id=null)
 
 create_action ()
 
 edit_action ($id=null)
 
 move_action ($id)
 
 delete_action ($id)
 
 after_filter ($action, $args)
 
- Public Member Functions inherited from StudipController
 before_filter (&$action, &$args)
 
 perform ($unconsumed_path)
 
 after_filter ($action, $args)
 
 validate_args (&$args, $types=NULL)
 
 url_for ($to='')
 
 link_for ($to='')
 
 relocate ($to)
 
 rescue ($exception)
 
 render_json ($data)
 
 relay ($to_uri)
 
 perform_relayed ($unconsumed)
 
 render_template_as_string ($template, $layout=null)
 

Additional Inherited Members

- Protected Attributes inherited from StudipController
 $with_session = false
 
 $allow_nobody = true
 
 $encoding = "utf-8"
 
 $utf8decode_xhr = false
 

Member Function Documentation

◆ after_filter()

after_filter (   $action,
  $args 
)

After filter, closes the page.

Parameters
String$actionName of the action that has been invoked
Array$argsArguments that were passed to the action method

Reimplemented from StudipController.

Here is the call graph for this function:

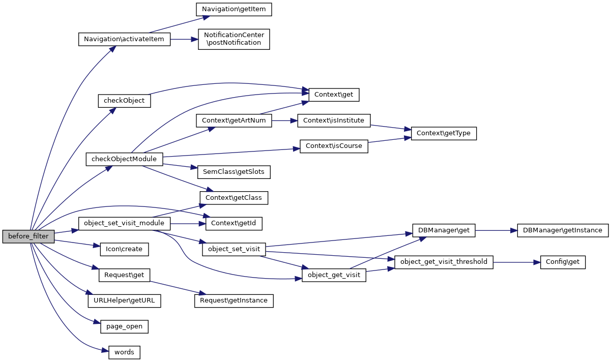
◆ before_filter()

before_filter ( $action,
$args 
)

Before filter, set up the page by initializing the session and checking all conditions.

Parameters
String$actionName of the action to be invoked
Array$argsArguments to be passed to the action method

Reimplemented from StudipController.

Here is the call graph for this function:

◆ create_action()

create_action ( )

Create a page, more or less an alias for the edit action.

Here is the call graph for this function:

◆ delete_action()

delete_action (   $id)

Deletes a page.

Parameters
String$idId of the page to delete
Here is the call graph for this function:

◆ edit_action()

edit_action (   $id = null)

Edits or creates a page.

Parameters
mixed$idId of the page to edit; a new page will be created if this parameter is omitted.
Here is the call graph for this function:

◆ index_action()

index_action (   $id = null)

Displays a page.

Parameters
mixed$idId of the page to display, optional - defaults to first page in set.
Here is the call graph for this function:

◆ move_action()

move_action (   $id)

Moves a page to the front so it becomes the first page the user will see.

Parameters
String$idId of the page to move
Here is the call graph for this function:

The documentation for this class was generated from the following file: