|
Stud.IP
4.1 Revision
|
Functions | |
| news (&$module, $row, $alias_content, $text_div, $text_div_end) | |
| termine (&$module, $row, $alias_content, $text_div, $text_div_end) | |
| kategorien (&$module, $row, $alias_content, $text_div, $text_div_end) | |
| lehre (&$module, $row, $alias_content, $text_div, $text_div_end) | |
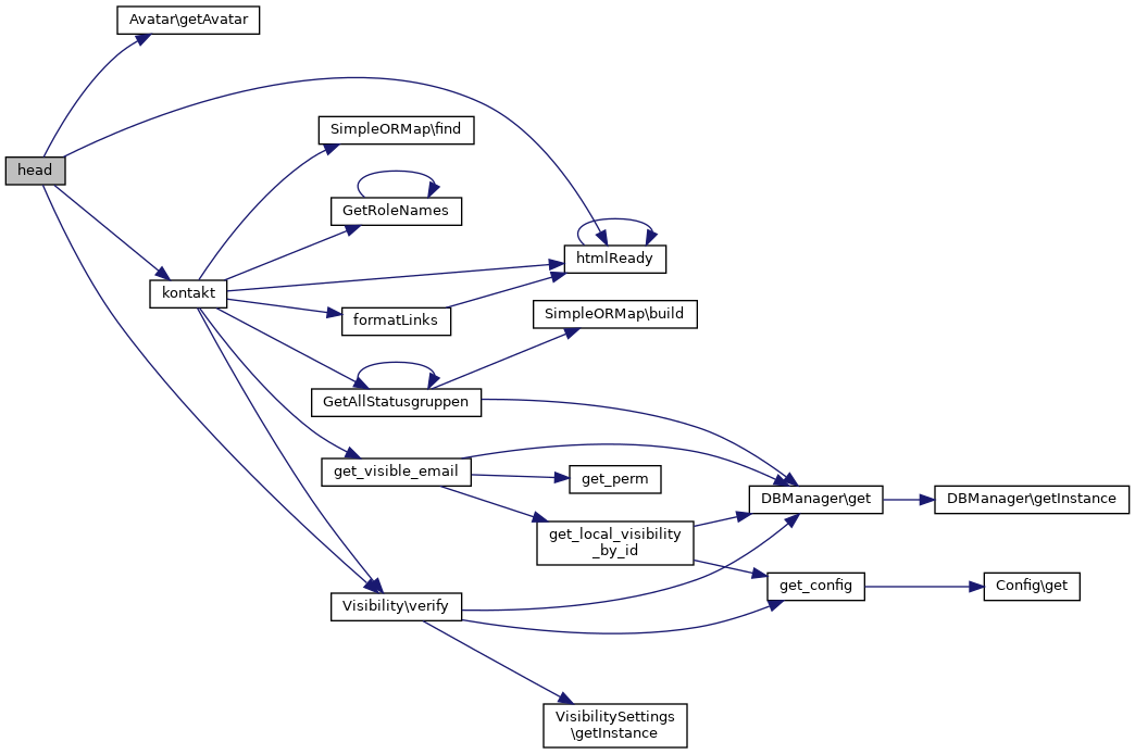
| head (&$module, $row, $a) | |
| kontakt ($module, $row, $separate=FALSE) | |
Variables | |
| if(Config::get() ->CALENDAR_ENABLE) | $instituts_id = $this->config->range_id |
| $username = $args['username'] | |
| $sem_id = $args['seminar_id'] | |
| $ext_vis_query = get_ext_vis_query() | |
| $query | |
| $statement = DBManager::get()->prepare($query) | |
| $temp = $statement->fetchColumn() | |
| if(! $temp &&$sem_id) if(! $temp && $sem_id) if(! $nameformat=$this->config->getValue( 'Main', 'nameformat')) if(! $temp && $sem_id) | else |
| $row = $statement->fetch(PDO::FETCH_ASSOC) | |
| if(! $row) | $aliases_content = $this->config->getValue("Main", "aliases") |
| $visible_content = $this->config->getValue("Main", "visible") | |
| $text_div_end = "" | |
| $studip_link = $GLOBALS['ABSOLUTE_URI_STUDIP'] . 'dispatch.php/settings/account' | |
| if( $this->config->getValue("Main", "studiplink")=="top") if($generic_datafields=$this->config->getValue("Main", "genericdatafields")) | $order = $this->config->getValue("Main", "order") |
| foreach( $order as $position) | if ( $this->config->getValue("Main", "studiplink")=="bottom") |
| head | ( | & | $module, |
| $row, | |||
| $a | |||
| ) |

| kategorien | ( | & | $module, |
| $row, | |||
| $alias_content, | |||
| $text_div, | |||
| $text_div_end | |||
| ) |


| kontakt | ( | $module, | |
| $row, | |||
$separate = FALSE |
|||
| ) |


| lehre | ( | & | $module, |
| $row, | |||
| $alias_content, | |||
| $text_div, | |||
| $text_div_end | |||
| ) |

| news | ( | & | $module, |
| $row, | |||
| $alias_content, | |||
| $text_div, | |||
| $text_div_end | |||
| ) |

| termine | ( | & | $module, |
| $row, | |||
| $alias_content, | |||
| $text_div, | |||
| $text_div_end | |||
| ) |


| if (! $row) $aliases_content = $this->config->getValue("Main", "aliases") |
| $ext_vis_query = get_ext_vis_query() |
| if (Config::get() ->CALENDAR_ENABLE) $instituts_id = $this->config->range_id |
| if($this->config->getValue("Main", "studiplink")=="top") if ( $generic_datafields=$this->config->getValue("Main", "genericdatafields")) $order = $this->config->getValue("Main", "order") |
| $query |
| $row = $statement->fetch(PDO::FETCH_ASSOC) |
| $sem_id = $args['seminar_id'] |
| $statement = DBManager::get()->prepare($query) |
| $studip_link = $GLOBALS['ABSOLUTE_URI_STUDIP'] . 'dispatch.php/settings/account' |
| $temp = $statement->fetchColumn() |
| $text_div_end = "" |
| $visible_content = $this->config->getValue("Main", "visible") |
| if ( $margin=$this->config->getValue("TableParagraphText", "margin")) else |
| foreach($order as $position) if($this->config->getValue("Main", "studiplink")=="bottom") | ( | $this->config->"Main", "studiplink" = = "bottom" | ) |