Stud.IP  4.1 Revision
SiteinfoMarkupEngine Class Reference
Collaboration diagram for SiteinfoMarkupEngine:
Collaboration graph

Public Member Functions

 __construct ()
 
 siteinfoMarkup ($pattern, $replace)
 
 siteinfoDirectives ($str)
 
 version ()
 
 uniName ()
 
 uniContact ()
 
 userinfo ($input)
 
 userlink ($input)
 
 rootlist ()
 
 adminList ()
 
 coregroup ()
 
 toplist ($item)
 
 indicator ($key)
 
 history ()
 
 termsOfUse ()
 
 style ($style, $styled)
 

Constructor & Destructor Documentation

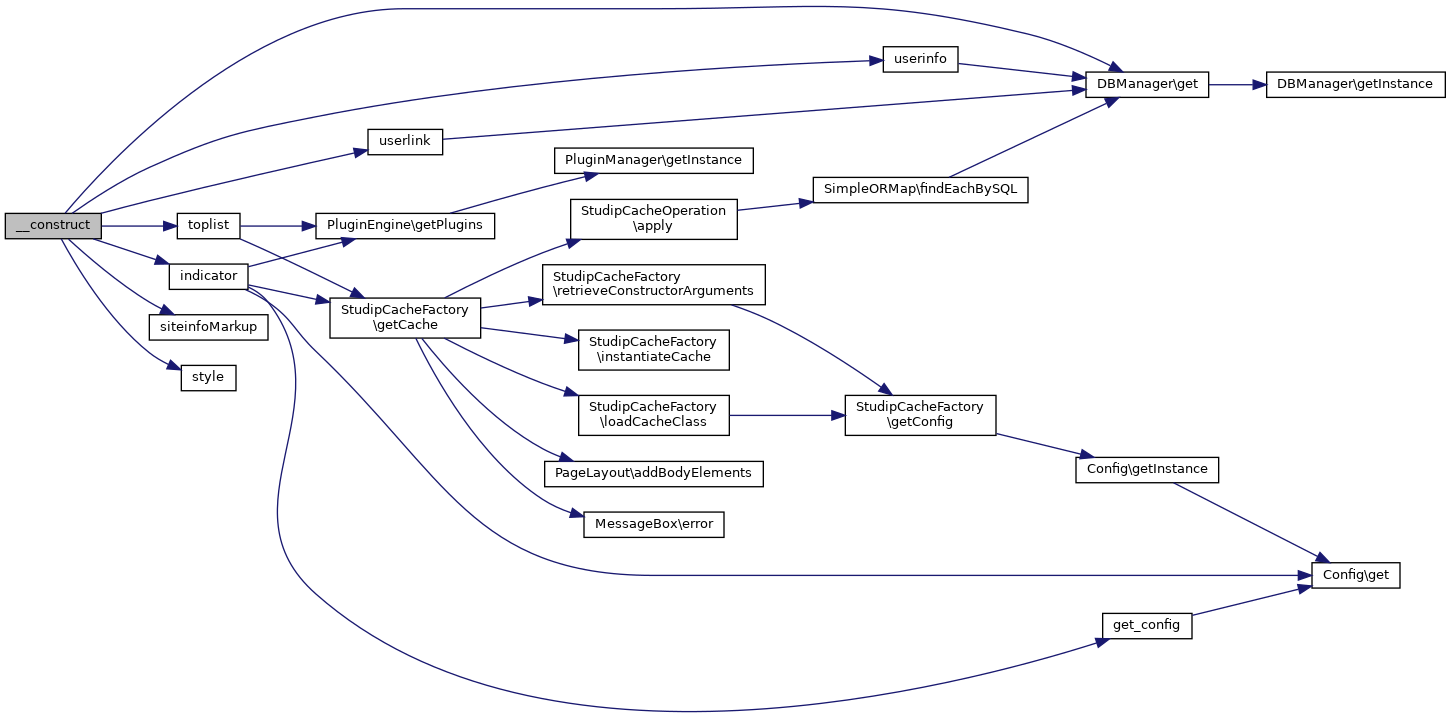
◆ __construct()

__construct ( )
Here is the call graph for this function:

Member Function Documentation

◆ adminList()

adminList ( )

Returns a list of all admin accounts as html

Returns
string html

◆ coregroup()

coregroup ( )
Here is the call graph for this function:

◆ history()

history ( )
Here is the call graph for this function:

◆ indicator()

indicator (   $key)
Here is the call graph for this function:
Here is the caller graph for this function:

◆ rootlist()

rootlist ( )

Returns a list of all root accounts as html

Returns
string html
Here is the call graph for this function:

◆ siteinfoDirectives()

siteinfoDirectives (   $str)

◆ siteinfoMarkup()

siteinfoMarkup (   $pattern,
  $replace 
)
Here is the caller graph for this function:

◆ style()

style (   $style,
  $styled 
)
Here is the caller graph for this function:

◆ termsOfUse()

termsOfUse ( )

◆ toplist()

toplist (   $item)
Here is the call graph for this function:
Here is the caller graph for this function:

◆ uniContact()

uniContact ( )

◆ uniName()

uniName ( )
Here is the call graph for this function:

◆ userinfo()

userinfo (   $input)
Here is the call graph for this function:
Here is the caller graph for this function:

◆ userlink()

userlink (   $input)
Here is the call graph for this function:
Here is the caller graph for this function:

◆ version()

version ( )
Here is the call graph for this function:

The documentation for this class was generated from the following file: