Stud.IP  4.1 Revision
ObjectConfig Class Reference
Inheritance diagram for ObjectConfig:
Inheritance graph
Collaboration diagram for ObjectConfig:
Collaboration graph

Public Member Functions

 __construct ($range_id=null, $data=null)
 
 getRangeId ()
 
 getValue ($field)
 
 unsetValue ($field)
 
 store ($field, $value)
 
 delete ($field)
 
- Public Member Functions inherited from Config
 __construct ($data=null)
 
 getFields ($range=null, $section=null, $name=null)
 
 getMetadata ($field)
 
 getValue ($field)
 
 setValue ($field, $value)
 
 getIterator ()
 
 __get ($field)
 
 __set ($field, $value)
 
 __isset ($field)
 
 offsetExists ($offset)
 
 offsetGet ($offset)
 
 offsetSet ($offset, $value)
 
 offsetUnset ($offset)
 
 count ()
 
 store ($field, $data)
 
 create ($field, $data=array())
 
 delete ($field)
 

Static Public Member Functions

static get ()
 
static set ()
 
- Static Public Member Functions inherited from Config
static get ()
 
static getInstance ()
 
static set ()
 

Protected Member Functions

 fetchData ($data=null)
 
 fetchData ($data=null)
 

Protected Attributes

 $range_type
 
- Protected Attributes inherited from Config
 $data = array()
 
 $metadata = array()
 

Constructor & Destructor Documentation

◆ __construct()

__construct (   $range_id = null,
  $data = null 
)

passing null as first param is for compatibility and should be considered deprecated. passing data array as second param only for testing

Parameters
string$range_id
array$data
Here is the call graph for this function:

Member Function Documentation

◆ delete()

delete (   $field)
See also
lib/classes/Config::delete()

Reimplemented from Config.

Here is the call graph for this function:

◆ fetchData()

fetchData (   $data = null)
protected
See also
lib/classes/Config::fetchData()

Reimplemented from Config.

Here is the call graph for this function:
Here is the caller graph for this function:

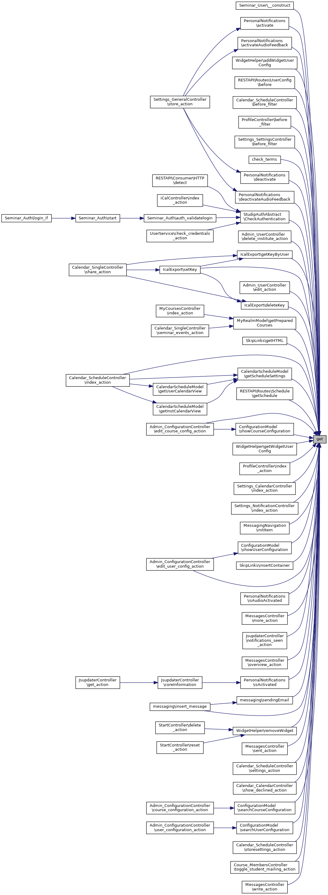
◆ get()

static get ( )
static

returns cached instance for given range_id creates new objects if needed

Parameters
string$range_id
Returns
ObjectConfig

Reimplemented from Config.

Here is the caller graph for this function:

◆ getRangeId()

getRangeId ( )

returns the range id

Returns
string

◆ getValue()

getValue (   $field)
See also
lib/classes/Config::getValue()

Reimplemented from Config.

Here is the caller graph for this function:

◆ set()

static set ( )
static

set cached instance for given range_id use for testing or to unset cached instance by passing null as second param

Parameters
string$range_id
ObjectConfig$my_instance

Reimplemented from Config.

Here is the caller graph for this function:

◆ store()

store (   $field,
  $value 
)
See also
lib/classes/Config::store()

Reimplemented from Config.

Here is the call graph for this function:

◆ unsetValue()

unsetValue (   $field)
Parameters
string$field
Returns
bool

Field Documentation

◆ $range_type

$range_type
protected

The documentation for this class was generated from the following file: