Stud.IP  4.1 Revision
Admin_CoursesController Class Reference
Inheritance diagram for Admin_CoursesController:
Inheritance graph
Collaboration diagram for Admin_CoursesController:
Collaboration graph

Public Member Functions

 before_filter (&$action, &$args)
 
 index_action ()
 
 sidebar_action ()
 
 export_csv_action ()
 
 set_selection_action ()
 
 set_lockrule_action ()
 
 set_locked_action ()
 
 set_visibility_action ()
 
 set_aux_lockrule_action ()
 
 set_view_filter_action ($filter=null, $state=true)
 
 set_action_type_action ()
 
 set_course_type_action ()
 
 toggle_complete_action ($course_id)
 
 get_subcourses_action ($course_id)
 
- Public Member Functions inherited from StudipController
 before_filter (&$action, &$args)
 
 perform ($unconsumed_path)
 
 after_filter ($action, $args)
 
 validate_args (&$args, $types=NULL)
 
 url_for ($to='')
 
 link_for ($to='')
 
 relocate ($to)
 
 rescue ($exception)
 
 render_json ($data)
 
 relay ($to_uri)
 
 perform_relayed ($unconsumed)
 
 render_template_as_string ($template, $layout=null)
 

Additional Inherited Members

- Protected Attributes inherited from AuthenticatedController
 $with_session = true
 
 $allow_nobody = false
 
- Protected Attributes inherited from StudipController
 $with_session = false
 
 $allow_nobody = true
 
 $encoding = "utf-8"
 
 $utf8decode_xhr = false
 

Member Function Documentation

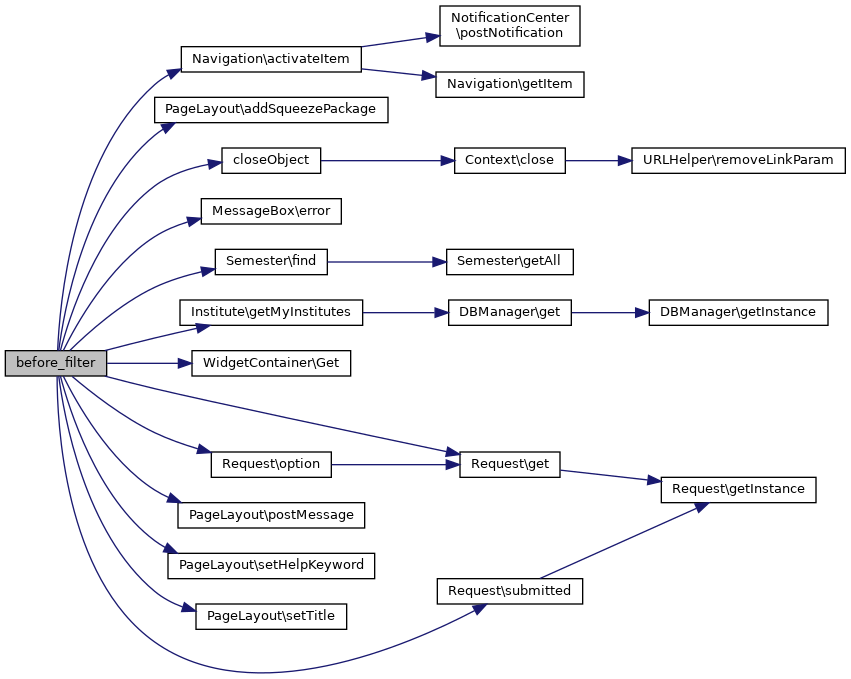
◆ before_filter()

before_filter ( $action,
$args 
)

Common tasks for all actions

Parameters
String$actionCalled action
Array$argsPossible arguments

Reimplemented from StudipController.

Here is the call graph for this function:

◆ export_csv_action()

export_csv_action ( )

Export action

Here is the call graph for this function:

◆ get_subcourses_action()

get_subcourses_action (   $course_id)

◆ index_action()

index_action ( )

Show all courses with more options

Here is the call graph for this function:

◆ set_action_type_action()

set_action_type_action ( )

Set the selected action type and store the selection in configuration

Here is the call graph for this function:

◆ set_aux_lockrule_action()

set_aux_lockrule_action ( )

Set the additional course informations

Here is the call graph for this function:

◆ set_course_type_action()

set_course_type_action ( )

Set the selected course type filter and store the selection in configuration

Here is the call graph for this function:

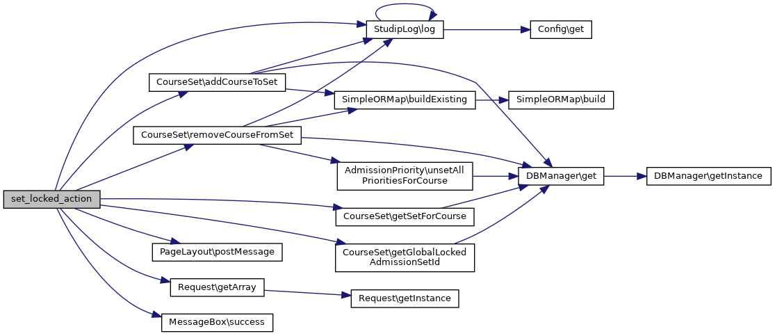
◆ set_locked_action()

set_locked_action ( )

Lock or unlock courses

Here is the call graph for this function:

◆ set_lockrule_action()

set_lockrule_action ( )

Set the lockrules of courses

Here is the call graph for this function:

◆ set_selection_action()

set_selection_action ( )

Set the selected institute or semester

Here is the call graph for this function:

◆ set_view_filter_action()

set_view_filter_action (   $filter = null,
  $state = true 
)

Set the selected view filter and store the selection in configuration

◆ set_visibility_action()

set_visibility_action ( )

Set the visibility of a course

Here is the call graph for this function:

◆ sidebar_action()

sidebar_action ( )

The sidebar action is responsible for showing a dialog that lets the user configure what elements of the sidebar are visible and which will be invisible.

Returns
null This method does not return any value.
Here is the call graph for this function:

◆ toggle_complete_action()

toggle_complete_action (   $course_id)

Marks a course as complete/incomplete.

Parameters
String$course_idId of the course
Here is the call graph for this function:

The documentation for this class was generated from the following file: