Stud.IP  4.1 Revision
ExternConfig Class Reference
Inheritance diagram for ExternConfig:
Inheritance graph
Collaboration diagram for ExternConfig:
Collaboration graph

Public Member Functions

 GetInstance ($range_id, $module_name, $config_id='')
 
 __construct ($range_id, $module_name, $config_id='')
 
 getName ()
 
 getConfigName ()
 
 getType ()
 
 getTypeName ()
 
getConfiguration ()
 
 setConfiguration ($config)
 
 setDefaultConfiguration ($config)
 
 getParameterNames ()
 
 getAllParameterNames ()
 
 getValue ($element_name, $attribute)
 
 setValue ($element_name, $attribute, $value)
 
 getAttributes ($element_name, $tag, $second_set=FALSE)
 
 getTag ($element_name, $tag, $second_set=FALSE)
 
 restore ($module, $element_name='', $values='')
 
 store ()
 
 parse ()
 
 makeId ()
 
 getId ()
 
 createConfigName ($range_id)
 
 setGlobalConfig ($global_config, $registered_elements)
 
 insertConfiguration ()
 
 deleteConfiguration ()
 
 copy ($range_id)
 
 GetAllConfigurations ($range_id, $type=NULL)
 
 GetConfigurationMetaData ($range_id, $config_id)
 
 ExistConfiguration ($range_id, $config_id)
 
 SetStandardConfiguration ($range_id, $config_id)
 
 DeleteAllConfigurations ($range_id)
 
 GetInfo ($range_id, $config_id)
 
 GetGlobalConfiguration ($range_id)
 
 ChangeName ($range_id, $module_type, $config_id, $old_name, $new_name)
 
 GetConfigurationByName ($range_id, $module_type, $name)
 
 GetStandardConfiguration ($range_id, $type)
 
 GetInstitutesWithConfigurations ($check_view=null)
 

Data Fields

 $id = NULL
 
 $config = array()
 
 $global_id = NULL
 
 $module_type
 
 $module_name
 
 $config_name
 
 $range_id
 

Protected Member Functions

 updateConfiguration ()
 

Constructor & Destructor Documentation

◆ __construct()

__construct (   $range_id,
  $module_name,
  $config_id = '' 
)

Reimplemented in ExternConfigDb.

Here is the call graph for this function:

Member Function Documentation

◆ ChangeName()

ChangeName (   $range_id,
  $module_type,
  $config_id,
  $old_name,
  $new_name 
)
Here is the call graph for this function:

◆ copy()

copy (   $range_id)
Here is the call graph for this function:

◆ createConfigName()

createConfigName (   $range_id)
Here is the call graph for this function:
Here is the caller graph for this function:

◆ DeleteAllConfigurations()

DeleteAllConfigurations (   $range_id)
Here is the call graph for this function:
Here is the caller graph for this function:

◆ deleteConfiguration()

deleteConfiguration ( )
Here is the call graph for this function:

◆ ExistConfiguration()

ExistConfiguration (   $range_id,
  $config_id 
)
Here is the call graph for this function:

◆ GetAllConfigurations()

GetAllConfigurations (   $range_id,
  $type = NULL 
)

Returns an array of meta data for all configurations of an institute

@access public

Parameters
string$range_id
string$typeoptional parameter to check the right type of the range_id (the right type of "Einrichtung" sem or fak)
Returns
array ("name" the name of the configuration, "id" the config_id, "is_default" TRUE if it is the default configuration)
Here is the call graph for this function:
Here is the caller graph for this function:

◆ getAllParameterNames()

getAllParameterNames ( )

◆ getAttributes()

getAttributes (   $element_name,
  $tag,
  $second_set = FALSE 
)
Here is the caller graph for this function:

◆ getConfigName()

getConfigName ( )

◆ getConfiguration()

& getConfiguration ( )
Here is the caller graph for this function:

◆ GetConfigurationByName()

GetConfigurationByName (   $range_id,
  $module_type,
  $name 
)
Here is the call graph for this function:

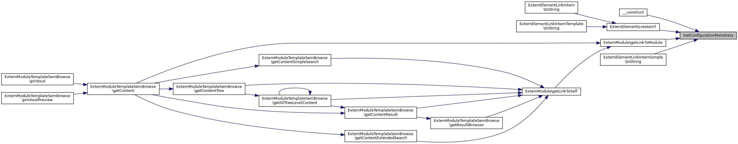
◆ GetConfigurationMetaData()

GetConfigurationMetaData (   $range_id,
  $config_id 
)
Here is the call graph for this function:
Here is the caller graph for this function:

◆ GetGlobalConfiguration()

GetGlobalConfiguration (   $range_id)
Here is the call graph for this function:
Here is the caller graph for this function:

◆ getId()

getId ( )

◆ GetInfo()

GetInfo (   $range_id,
  $config_id 
)
Here is the call graph for this function:

◆ GetInstance()

GetInstance (   $range_id,
  $module_name,
  $config_id = '' 
)
Here is the caller graph for this function:

◆ GetInstitutesWithConfigurations()

GetInstitutesWithConfigurations (   $check_view = null)
Here is the call graph for this function:

◆ getName()

getName ( )

◆ getParameterNames()

getParameterNames ( )

◆ GetStandardConfiguration()

GetStandardConfiguration (   $range_id,
  $type 
)
Here is the call graph for this function:

◆ getTag()

getTag (   $element_name,
  $tag,
  $second_set = FALSE 
)
Here is the call graph for this function:

◆ getType()

getType ( )

◆ getTypeName()

getTypeName ( )

◆ getValue()

getValue (   $element_name,
  $attribute 
)

◆ insertConfiguration()

insertConfiguration ( )

Reimplemented in ExternConfigDb.

Here is the call graph for this function:
Here is the caller graph for this function:

◆ makeId()

makeId ( )
Here is the caller graph for this function:

◆ parse()

parse ( )

Reimplemented in ExternConfigDb.

Here is the caller graph for this function:

◆ restore()

restore (   $module,
  $element_name = '',
  $values = '' 
)

Restores a configuration with all registered elements and their attributes. The restored configuration contains only the attributes of the current registered elements.

@access public

Parameters
object$moduleThe module whose configuration will be restored
string$element_nameThe name of the element
string[]$valuesThese values overwrites the values in current configuration
Here is the call graph for this function:

◆ setConfiguration()

setConfiguration (   $config)

◆ setDefaultConfiguration()

setDefaultConfiguration (   $config)
Here is the call graph for this function:

◆ setGlobalConfig()

setGlobalConfig (   $global_config,
  $registered_elements 
)

◆ SetStandardConfiguration()

SetStandardConfiguration (   $range_id,
  $config_id 
)
Here is the call graph for this function:

◆ setValue()

setValue (   $element_name,
  $attribute,
  $value 
)
Here is the caller graph for this function:

◆ store()

store ( )

Reimplemented in ExternConfigDb.

Here is the caller graph for this function:

◆ updateConfiguration()

updateConfiguration ( )
protected
Here is the call graph for this function:
Here is the caller graph for this function:

Field Documentation

◆ $config

$config = array()

◆ $config_name

$config_name

◆ $global_id

$global_id = NULL

◆ $id

$id = NULL

◆ $module_name

$module_name

◆ $module_type

$module_type

◆ $range_id

$range_id

The documentation for this class was generated from the following file: