|
Stud.IP
4.1 Revision
|


Public Member Functions | |
| __construct () | |
| & | addLink ($label, $url, $icon=null, $attributes=array(), $index=null) |
| addLinkFromHTML ($html, Icon $icon=null) | |
Public Member Functions inherited from ListWidget | |
| __construct () | |
| addCSSClass ($css_class) | |
| removeCSSClass ($css_class) | |
| render ($variables=array()) | |
Public Member Functions inherited from SidebarWidget | |
| __construct () | |
| setTitle ($title) | |
| getTitle () | |
| removeTitle () | |
| setExtra ($extra) | |
| getExtra () | |
| removeExtra () | |
| render ($variables=array()) | |
Public Member Functions inherited from Widget | |
| addElement (WidgetElement $element, $index=null) | |
| insertElement (WidgetElement $element, $before_index, $index=null) | |
| getElement ($index) | |
| getElements () | |
| removeElement ($index) | |
| hasElements () | |
| hasElement ($index) | |
| forceRendering ($state=true) | |
| addLayoutCSSClass ($css_class) | |
| removeLayoutCSSClass ($css_class) | |
| render ($variables=array()) | |
| __isset ($offset) | |
| __get ($offset) | |
| __set ($offset, $value) | |
| __unset ($offset) | |
Additional Inherited Members | |
Protected Member Functions inherited from Widget | |
| guessIndex (WidgetElement $element) | |
Protected Attributes inherited from ListWidget | |
| $css_classes = array() | |
Protected Attributes inherited from Widget | |
| $elements = array() | |
| $template = 'widgets/widget' | |
| $template_variables = array() | |
| $layout = 'widgets/widget-layout' | |
| $forced_rendering = false | |
| $layout_css_classes = array() | |
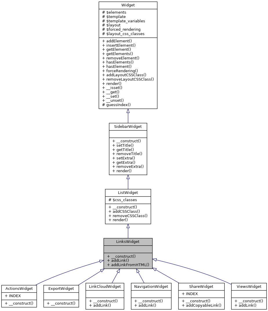
A special sidebar widget for link list.
| __construct | ( | ) |
Constructs the widget by defining a special template.
Reimplemented from ListWidget.
Reimplemented in ActionsWidget, ExportWidget, LinkCloudWidget, NavigationWidget, ShareWidget, and ViewsWidget.

Adds a link to the widget
| String | $label | Label/content of the link |
| String | $url | URL/Location of the link |
| Icon | $icon | instance of class Icon for the link |
| bool | $active | Pass true if the link is currently active, defaults to false |
Reimplemented in LinkCloudWidget, NavigationWidget, and ViewsWidget.
