|
Stud.IP
4.2 Revision
|
Data Structures | |
| class | ExternalMediaDeniedException |
| class | InvalidInternalLinkException |
| class | UrlException |
Functions | |
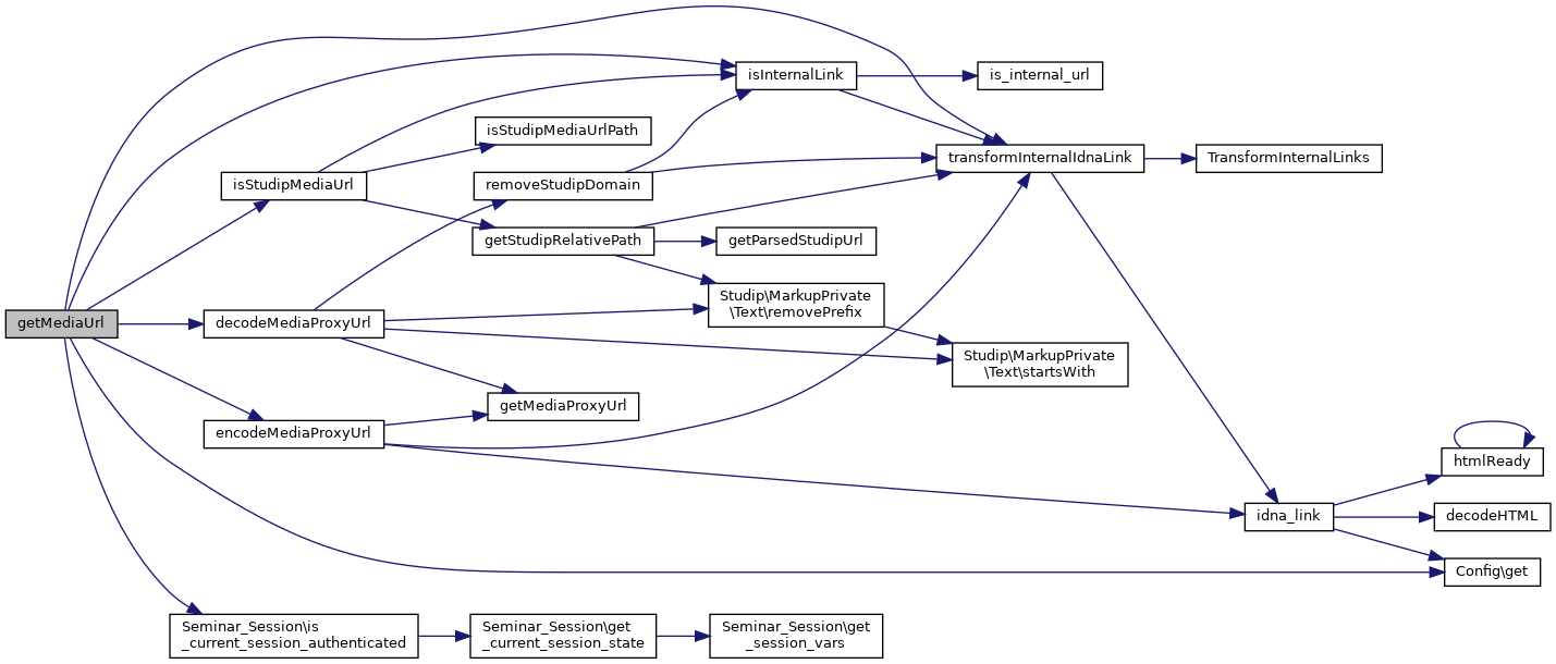
| getMediaUrl ($url) | |
| encodeMediaProxyUrl ($url) | |
| decodeMediaProxyUrl ($url) | |
| getMediaProxyUrl () | |
| isStudipMediaUrl ($url) | |
| isInternalLink ($url) | |
| removeStudipDomain ($url) | |
| getStudipRelativePath ($url) | |
| getParsedStudipUrl () | |
| isStudipMediaUrlPath ($path) | |
| transformInternalIdnaLink ($url) | |
| decodeMediaProxyUrl | ( | $url | ) |
Extract the original URL from a media proxy URL.
| string | $url | The media proxy URL. return string The original URL. If $url does not point to the media proxy then this is the exact same value given by $url. |


| encodeMediaProxyUrl | ( | $url | ) |
Return media proxy URL for an unproxied URL.
@params string $url Unproxied media URL.


| getMediaProxyUrl | ( | ) |
Return Stud.IP's absolute media proxy URL.

| getMediaUrl | ( | $url | ) |
Check if media proxy should be used and if so return the respective URL.
| string | $url | URL to media file. |


| getParsedStudipUrl | ( | ) |
Return an associative array containing the Stud.IP URL elements.
see also: http://php.net/manual/en/function.parse-url.php

| getStudipRelativePath | ( | $url | ) |
Return a URL's path component with the absolute Stud.IP path removed.
NOTE: If the URL is not an internal Stud.IP URL, the path component will nevertheless be returned without issuing an error message.
Example:
getStudipRelativePath('http://localhost:8080' . '/studip/sendfile.php?type=0&file_id=ABC123&file_name=nice.jpg')
| string | $url | The URL from which to return the Stud.IP-relative path component. returns string Stud.IP-relative path component of $url. |


| isInternalLink | ( | $url | ) |


| isStudipMediaUrl | ( | $url | ) |
Test if an URL points to a valid internal Stud.IP media path.
| string | $url | Internal Stud.IP URL. |


| isStudipMediaUrlPath | ( | $path | ) |
Test if path is valid for internal Stud.IP media URLs.
@params string $path The path component of an URL. return boolean TRUE for valid media paths, FALSE otherwise.

| removeStudipDomain | ( | $url | ) |
Remove domain name from internal URLs.
Remove scheme, domain and authentication information from internal Stud.IP URLs. Leave external URLs untouched.
| string | $url | URL from which to remove internal domain. |


| transformInternalIdnaLink | ( | $url | ) |
Return a normalized, internal URL.
@params string $url An internal URL.

