Stud.IP
jlu_2.3 Revision 48552
◀ Stud.IP Docs Overview
Main Page
Related Pages
Modules
Data Structures
Files
Examples
Data Structures
Data Structure Index
Class Hierarchy
Data Fields
All
Data Structures
Namespaces
Files
Functions
Variables
Groups
Pages
Trails_Controller Class Reference
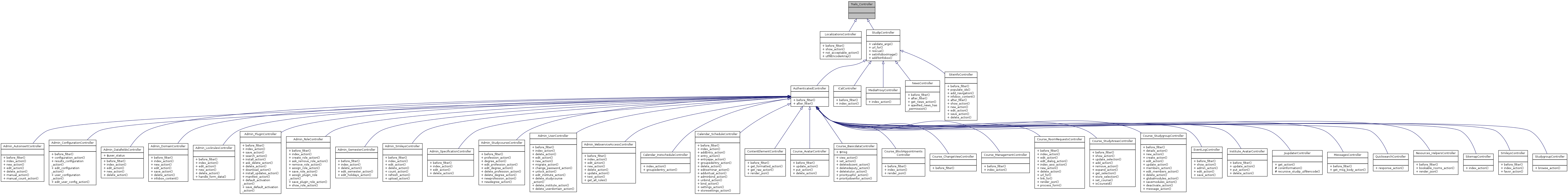
Inheritance diagram for Trails_Controller:
Collaboration diagram for Trails_Controller:
The documentation for this class was generated from the following file:
app/controllers/
localizations.php
Trails_Controller
Generated on Thu Aug 2 2018 16:30:32 for Stud.IP by
1.8.1.2 (using
Doxyfile
)