|
Stud.IP
jlu_2.3 Revision 48552
|
Data Structures | |
| class | line_diff |
| class | DiffLine |
Functions | |
| getWikiPage ($keyword, $version, $db=NULL) | |
| completeWikiComments ($body) | |
| completeWikiSignatures ($body) | |
| submitWikiPage ($keyword, $version, $body, $user_id, $range_id) | |
| getLatestVersion ($keyword, $range_id) | |
| getFirstVersion ($keyword, $range_id) | |
| getWikiPageVersions ($keyword, $limit=10, $getfirst=0) | |
| keywordExists ($str, $sem_id=NULL) | |
| isKeyword ($str, $page, $format="wiki", $sem_id=NULL, $alt_str=NULL) | |
| getLock ($keyword, $user_id) | |
| setWikiLock ($db, $user_id, $range_id, $keyword) | |
| releaseLocks ($keyword) | |
| releasePageLocks ($keyword, $user_id) | |
| wikiMarkup ($pattern, $replace, $needed_perm='autor') | |
| wikiDirectives ($str) | |
| wikiLinks ($str, $page, $format="wiki", $sem_id=NULL) | |
| getWikiLinks ($str) | |
| getBacklinks ($keyword) | |
| refreshBacklinks ($keyword, $str) | |
| getZusatz ($wikiData) | |
| showDeleteDialog ($keyword, $version) | |
| showDeleteAllDialog ($keyword) | |
| deleteWikiPage ($keyword, $version, $range_id) | |
| deleteAllWikiPage ($keyword, $range_id) | |
| listPages ($mode, $sortby=NULL) | |
| searchWiki ($searchfor, $searchcurrentversions, $keyword, $localsearch) | |
| wikiSinglePageHeader ($wikiData, $keyword) | |
| wikiEdit ($keyword, $wikiData, $user_id, $backpage=NULL) | |
| printWikiPage ($keyword, $version) | |
| exportWikiPagePDF ($keyword, $version) | |
| exportWiki () | |
| printAllWikiPages ($range_id, $header) | |
| getAllWikiPages ($range_id, $header, $fullhtml=TRUE) | |
| showPageFrameStart () | |
| showPageFrameEnd ($infobox) | |
| getSearchbox ($preselection, $keyword) | |
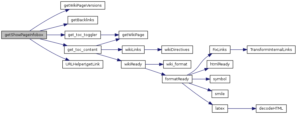
| getShowPageInfobox ($keyword, $latest_version) | |
| getDiffPageInfobox ($keyword) | |
| get_toc_toggler () | |
| get_toc_content () | |
| showWikiPage ($keyword, $version, $special="", $show_comments="icon", $hilight=NULL) | |
| begin_blank_table () | |
| end_blank_table () | |
| showDiffs ($keyword, $versions_since) | |
| do_diff ($strlines1, $strlines2) | |
| toDiffLineArray ($lines, $who) | |
| showComboDiff ($keyword, $db=NULL) | |
| create_color ($index) | |
Variables | |
| global | $wiki_keyword_regex = "(^|\s|\A|>)(([A-Z]|&[AOU]uml;)([a-z0-9]|&[aou]uml;|ß)+([A-Z]|&[AOU]uml;)([a-zA-Z0-9]|&[aouAOU]uml;|ß)+)" |
| global | $wiki_link_regex = "\[\[(([\w\.\-\:\(\)_§\/@# ]|&[AOUaou]uml;|ß)+)\]\]" |
| global | $wiki_extended_link_regex = "\[\[(([\w\.\-\:\(\)_§\/@# ]|&[AOUaou]uml;|ß)+)\|([^\]]+)\]\]" |
| $GLOBALS ['wiki_directives'] = array() | |
| begin_blank_table | ( | ) |
Helper function that prints header for a "blank" table

| completeWikiComments | ( | $body | ) |
Fill in username in comments
| string | body WikiPage text |


| completeWikiSignatures | ( | $body | ) |
Fill in signature markup in signatures
| string | $body | WikiPage text |

| create_color | ( | $index | ) |

| deleteAllWikiPage | ( | $keyword, | |
| $range_id | |||
| ) |
Delete complete WikiPage with all versions and adjust backlinks.
| string | WikiPage name |
| string | ID of seminar/einrichtung |

| deleteWikiPage | ( | $keyword, | |
| $version, | |||
| $range_id | |||
| ) |
Delete WikiPage version and adjust backlinks.
| string | WikiPage name |
| string | WikiPage version |
| string | ID of seminar/einrichtung |

| do_diff | ( | $strlines1, | |
| $strlines2 | |||
| ) |

| end_blank_table | ( | ) |
Helper function that prints footer for a "blank" table

| exportWiki | ( | ) |
Show export all dialog

| exportWikiPagePDF | ( | $keyword, | |
| $version | |||
| ) |

| get_toc_content | ( | ) |


| get_toc_toggler | ( | ) |


| getAllWikiPages | ( | $range_id, | |
| $header, | |||
$fullhtml = TRUE |
|||
| ) |
Return HTML-dump of all wiki pages. Implements an iterative breadth-first traversal of WikiPage-tree.
| string | ID of veranstaltung/einrichtung |
| string | Short title (header) of veranstaltung/einrichtung |
| bool | include html/head/body tags? |


| getBacklinks | ( | $keyword | ) |
Return list of WikiPages containing links to given page
| string | Wiki keyword |

| getDiffPageInfobox | ( | $keyword | ) |
Returns an infobox string holding information and action links for diff view of current page.
| string | WikiPage name |


| getFirstVersion | ( | $keyword, | |
| $range_id | |||
| ) |
Retrieve oldest version for a given keyword
| string | WikiPage name |

| getLatestVersion | ( | $keyword, | |
| $range_id | |||
| ) |
Retrieve latest version for a given keyword
| string | keyword WikiPage name |

| getLock | ( | $keyword, | |
| $user_id | |||
| ) |
Get lock information about page Returns displayable string containing lock information (Template: Username1 (seit x Minuten), Username2 (seit y Minuten), ...) or NULL if no locks set.
| string | WikiPage keyword |
| string | user_id Internal user id |


| getSearchbox | ( | $preselection, | |
| $keyword | |||
| ) |
Returns an infobox category string for a searchbox
| string | preselection - put in searchbox |

| getShowPageInfobox | ( | $keyword, | |
| $latest_version | |||
| ) |
Returns an infobox string holding information and action links for current page. If newest version is displayed, infobox includes backlinks.
| string | WikiPage name |
| bool | Is version displayed latest version? |


| getWikiLinks | ( | $str | ) |
Return list of WikiWord in given page body ($str)
| string | str |


| getWikiPage | ( | $keyword, | |
| $version, | |||
$db = NULL |
|||
| ) |
Retrieve a WikiPage version from current seminar's WikiWikiWeb.
Returns raw text data from database if requested version is available. If not, an
| string | WikiWiki keyword to be retrieved |
| int | Version number. If empty, latest version is returned. |

| getWikiPageVersions | ( | $keyword, | |
$limit = 10, |
|||
$getfirst = 0 |
|||
| ) |
Return array containing version numbes and chdates
| string | keyword Wiki keyword for currently selected seminar |
| string | limit Number of links to be retrieved (default:10) |
| string | getfirst Should first (=most recent) version e retrieved, too? |

| getZusatz | ( | $wikiData | ) |
Generate Meta-Information on Wiki-Page to display in top line
| db-query | result all information about a wikiPage |


| isKeyword | ( | $str, | |
| $page, | |||
$format = "wiki", |
|||
$sem_id = NULL, |
|||
$alt_str = NULL |
|||
| ) |
Check if keyword already exists or links to new page. Returns HTML-Link-Representation.
| string | WikiPage keyword |
| string | current Page (for edit abort backlink) |
| string | out format: "wiki"=link to wiki.php, "inline"=link on same page |

| keywordExists | ( | $str, | |
$sem_id = NULL |
|||
| ) |
Check if given keyword exists in current WikiWikiWeb.
| string | WikiPage keyword |

| listPages | ( | $mode, | |
$sortby = NULL |
|||
| ) |
List all topics in this seminar's wiki
| mode | string Either "all" or "new", affects default sorting and page title. |
| sortby | string Different sortings of entries. |

| printAllWikiPages | ( | $range_id, | |
| $header | |||
| ) |
Print HTML-dump of all wiki pages.
| string | ID of veranstaltung/einrichtung |
| string | Short title (header) of veranstaltung/einrichtung |

| printWikiPage | ( | $keyword, | |
| $version | |||
| ) |
Display wiki page for print.
| string | keyword WikiPage name |
| string | version WikiPage version |

| refreshBacklinks | ( | $keyword, | |
| $str | |||
| ) |
Refresh wiki_links table for backlinks from given page to other pages
| string | keyword WikiPage-name for $str content |
| string | str Page content containing links |


| releaseLocks | ( | $keyword | ) |
Release all locks for wiki page that are older than 30 minutes.
| string | WikiPage keyword |

| releasePageLocks | ( | $keyword, | |
| $user_id | |||
| ) |
Release locks for current wiki page and current user
| string | keyword WikiPage name |
| string | user_id Internal user id |

| searchWiki | ( | $searchfor, | |
| $searchcurrentversions, | |||
| $keyword, | |||
| $localsearch | |||
| ) |
Search Wiki
| searchfor | string String to search for. |
| searchcurrentversions | bool it true, only consider most recent versions or pages |
| keyword | string last shown page or keyword for local (one page) search |
| keyword | bool if localsearch is set, only one page (all versions) is searched |

| setWikiLock | ( | $db, | |
| $user_id, | |||
| $range_id, | |||
| $keyword | |||
| ) |
Set lock for current user and current page
| DB_Seminar | db DB_Seminar instance |
| string | user_id Internal user id |
| string | range_if Internal seminar id |
| string | keyword WikiPage name |
| showComboDiff | ( | $keyword, | |
$db = NULL |
|||
| ) |

| showDeleteAllDialog | ( | $keyword | ) |
Display yes/no dialog to confirm complete WikiPage deletion.
| string | WikiPage name |


| showDeleteDialog | ( | $keyword, | |
| $version | |||
| ) |
Display yes/no dialog to confirm WikiPage version deletion.
| string | WikiPage name |
| string | WikiPage version (if empty: take latest) |


| showDiffs | ( | $keyword, | |
| $versions_since | |||
| ) |
Display Page diffs, restrictable to recent versions
| string | WikiPage name |
| string | Only show versions newer than this timestamp |

| showPageFrameEnd | ( | $infobox | ) |
Display the right and bottom part of a page "frame".
Renders an infobox and closes the table.
| array | ready to pass to print_infoxbox() |

| showPageFrameStart | ( | ) |
Display start of page "frame", i.e. open correct table structure.

| showWikiPage | ( | $keyword, | |
| $version, | |||
$special = "", |
|||
$show_comments = "icon", |
|||
$hilight = NULL |
|||
| ) |
Display wiki page.
| string | WikiPage name |
| string | WikiPage version |
| string | ID of special dialog to be printed (delete, delete_all) |
| string | Comment show mode (all, none, icon) |


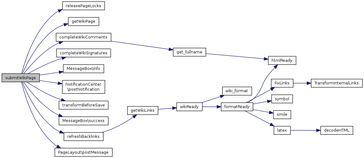
| submitWikiPage | ( | $keyword, | |
| $version, | |||
| $body, | |||
| $user_id, | |||
| $range_id | |||
| ) |
Write a new/edited wiki page to database
| string | keyword WikiPage name |
| string | version WikiPage version |
| string | body WikiPage text |
| string | user_id Internal user id of editor |
| string | range_id Internal id of seminar/einrichtung |

| toDiffLineArray | ( | $lines, | |
| $who | |||
| ) |

| wikiDirectives | ( | $str | ) |
Process registered wiki-directives
| string | text, all other markup conversions applied |

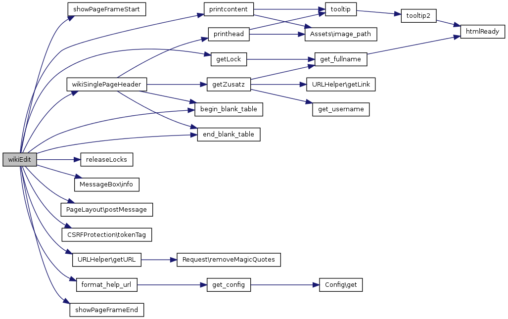
| wikiEdit | ( | $keyword, | |
| $wikiData, | |||
| $user_id, | |||
$backpage = NULL |
|||
| ) |
Display edit form for wiki page.
| string | keyword WikiPage name |
| array | wikiData Array from DB with WikiPage data |
| string | user_id Internal user id |
| string | backpage Page to display if editing is aborted |

| wikiLinks | ( | $str, | |
| $page, | |||
$format = "wiki", |
|||
$sem_id = NULL |
|||
| ) |
Replace WikiWords with appropriate links in given string and process registered wiki-directives
| string | str |
| string | page |
| string | "wiki"=link to wiki, "inline"=link to same page |


| wikiMarkup | ( | $pattern, | |
| $replace, | |||
$needed_perm = 'autor' |
|||
| ) |
Register Wiki directive markup
| string | pattern |
| string | replace |
| wikiSinglePageHeader | ( | $wikiData, | |
| $keyword | |||
| ) |
Print a wiki page header including printhead-bar with page name and last change info.


| $GLOBALS['wiki_directives'] = array() |
| $wiki_extended_link_regex = "\[\[(([\w\.\-\:\(\)_§\/@# ]|&[AOUaou]uml;|ß)+)\|([^\]]+)\]\]" |
| $wiki_keyword_regex = "(^|\s|\A|>)(([A-Z]|&[AOU]uml;)([a-z0-9]|&[aou]uml;|ß)+([A-Z]|&[AOU]uml;)([a-zA-Z0-9]|&[aouAOU]uml;|ß)+)" |
| $wiki_link_regex = "\[\[(([\w\.\-\:\(\)_§\/@# ]|&[AOUaou]uml;|ß)+)\]\]" |