|
Stud.IP
jlu_2.3 Revision 48552
|


Public Member Functions | |
| Table ($styles="") | |
| setTableClass ($class) | |
| setTableStyle ($style) | |
| setTableID ($id) | |
| setTableWidth ($width) | |
| setTableBorder ($border) | |
| setTableCellpadding ($padding) | |
| setTableCellspacing ($spacing) | |
| setTableAlign ($align) | |
| setTableBgcolor ($bgcolor) | |
| open ($styles="") | |
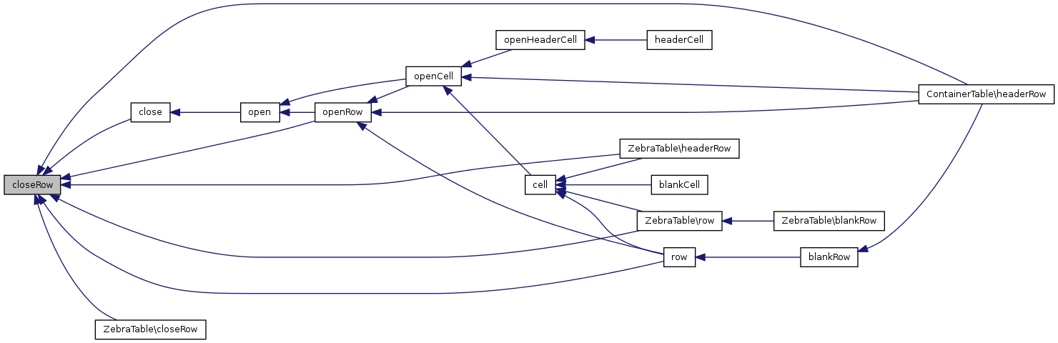
| close () | |
| setRowBgcolor ($bgcolor) | |
| setRowAlign ($align) | |
| setRowVAlign ($valign) | |
| setRowClass ($class) | |
| setRowStyle ($style) | |
| setRowID ($id) | |
| openRow ($styles="") | |
| closeRow () | |
| setCellBgcolor ($bgcolor) | |
| setCellAlign ($align) | |
| setCellVAlign ($valign) | |
| setCellHeight ($height) | |
| setCellWidth ($width) | |
| setCellColspan ($colspan) | |
| setCellClass ($class) | |
| setCellStyle ($style) | |
| setCellID ($id) | |
| setCellNowrap ($nowrap) | |
| openHeaderCell ($styles="") | |
| openCell ($styles="", $tag="td") | |
| closeCell () | |
| cell ($content, $styles="") | |
| headerCell ($content, $styles="") | |
| blankCell ($styles="") | |
| row ($cells, $styles="") | |
| blankRow ($styles="") | |
| start ($ary, $class="") | |
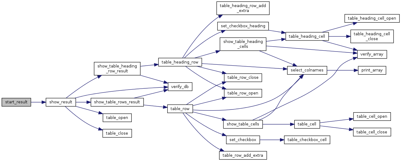
| start_result ($db, $class="") | |
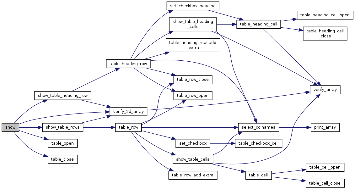
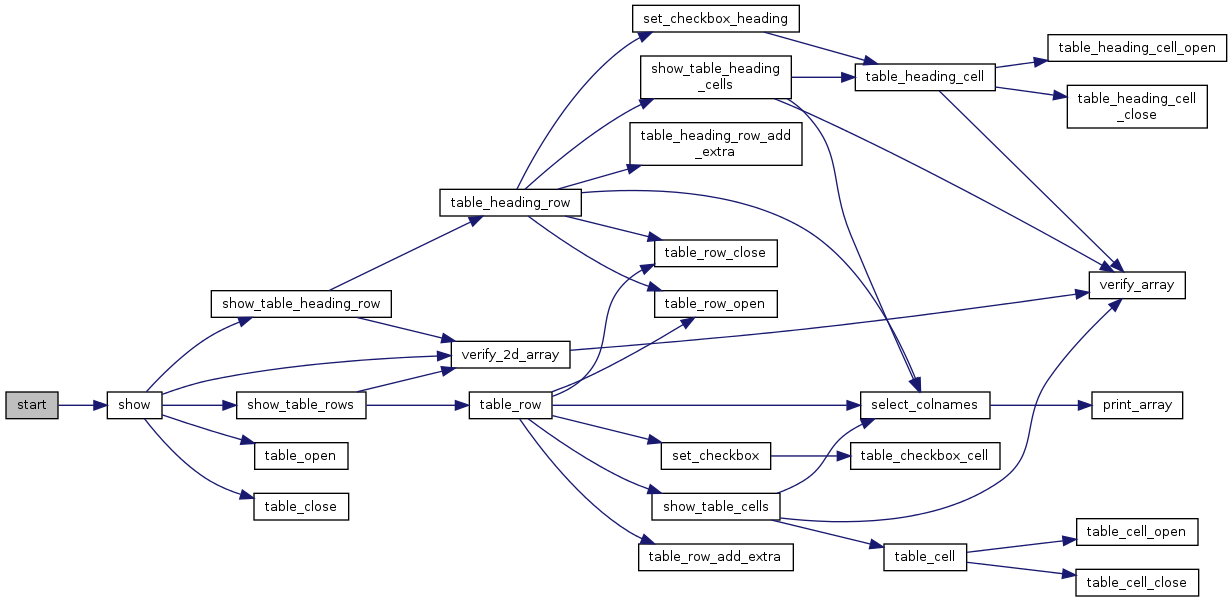
| show ($ary, $class="") | |
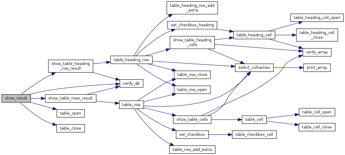
| show_result ($db, $class="") | |
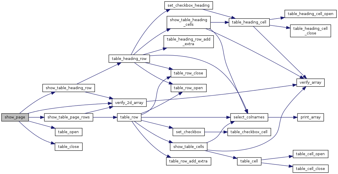
| show_page ($ary, $start, $num, $class="") | |
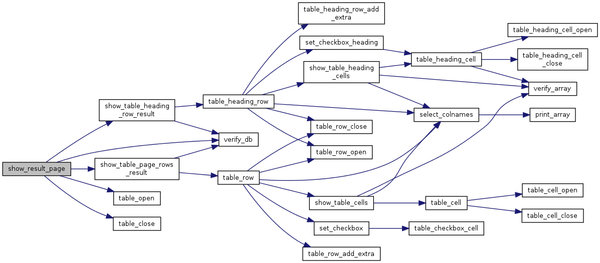
| show_result_page ($db, $start, $num, $class="") | |
| show_table_heading_row ($ary, $class="") | |
| show_table_heading_row_result ($db, $class="") | |
| table_heading_row ($data, $class="") | |
| show_table_rows ($ary, $class="") | |
| show_table_rows_result ($db, $class="") | |
| show_table_page_rows ($ary, $start, $num, $class="") | |
| show_table_page_rows_result ($db, $start, $num, $class="") | |
| table_row ($row, $row_key, $data, $class="") | |
| set_checkbox_heading ($class="") | |
| set_checkbox ($row, $row_key, $data, $class="") | |
| show_table_heading_cells ($data, $class="") | |
| show_table_cells ($row, $row_key, $data, $class="") | |
| table_cell ($row, $col, $key, $val, $class="") | |
| table_cell_open ($class="") | |
| table_cell_close ($class="") | |
| table_heading_cell ($col, $val, $class="") | |
| table_heading_cell_open ($class="") | |
| table_heading_cell_close ($class="") | |
| table_checkbox_cell ($row, $row_key, $data, $class="") | |
| verify_array ($ary) | |
| verify_2d_array ($ary) | |
| verify_db ($db) | |
| print_array ($ary) | |
| select_colnames ($data) | |
| table_open ($class="") | |
| table_close ($class="") | |
| table_row_open ($row, $data, $class="") | |
| table_row_close ($row, $class="") | |
| table_heading_row_add_extra ($data, $class="") | |
| table_row_add_extra ($row, $row_key, $data, $class="") | |
Data Fields | |
| $classname = "Table" | |
| $check | |
| $filter = "/[A-Za-z][A-Za-z0-9_]*/" | |
| $fields | |
| $heading | |
| $add_extra | |
| $map_cols | |
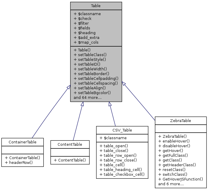
HTML table abstraction class.
Encapsulates creation of html tables. Tables, rows and cells are created by openXXX methods and closed by closeXXX methods. Closing of embedded elements can be omitted, i.e. openRow() closes the current row, if still open. Rows and cells have default attributes that can be set by corresponding setRowXXX and setCellXXX methods and are overridden by explicit parameters to single openRow and openCell calls.
public
| blankCell | ( | $styles = "" | ) |

| blankRow | ( | $styles = "" | ) |
Reimplemented in ZebraTable.


| cell | ( | $content, | |
$styles = "" |
|||
| ) |


| close | ( | ) |
Return HTML code for closing table. Includes code for closing still open cells and rows


| closeCell | ( | ) |

| closeRow | ( | ) |

| headerCell | ( | $content, | |
$styles = "" |
|||
| ) |

| open | ( | $styles = "" | ) |
Return HTML code opening the table. Includes code for closing table if there's a table still open.
| array | Key/value pairs overriding default attributes for table |


| openCell | ( | $styles = "", |
|
$tag = "td" |
|||
| ) |


| openHeaderCell | ( | $styles = "" | ) |


| openRow | ( | $styles = "" | ) |


| print_array | ( | $ary | ) |

| row | ( | $cells, | |
$styles = "" |
|||
| ) |


| select_colnames | ( | $data | ) |


| set_checkbox | ( | $row, | |
| $row_key, | |||
| $data, | |||
$class = "" |
|||
| ) |


| set_checkbox_heading | ( | $class = "" | ) |


| setCellAlign | ( | $align | ) |
| setCellBgcolor | ( | $bgcolor | ) |
| setCellClass | ( | $class | ) |
| setCellColspan | ( | $colspan | ) |
| setCellHeight | ( | $height | ) |
| setCellID | ( | $id | ) |
| setCellNowrap | ( | $nowrap | ) |
| setCellStyle | ( | $style | ) |
| setCellVAlign | ( | $valign | ) |
| setCellWidth | ( | $width | ) |
| setRowAlign | ( | $align | ) |
| setRowBgcolor | ( | $bgcolor | ) |
| setRowClass | ( | $class | ) |
| setRowID | ( | $id | ) |
| setRowStyle | ( | $style | ) |
| setRowVAlign | ( | $valign | ) |
| setTableAlign | ( | $align | ) |
Set align attribute for table. Only takes effect if table is not opened yet.
| string | Value for align attribute |
| setTableBgcolor | ( | $bgcolor | ) |
Set bgcolor attribute for table. Only takes effect if table is not opened yet.
| string | Value for bgcolor attribute |
| setTableBorder | ( | $border | ) |
Set border attribute for table. Only takes effect if table is not opened yet.
| string | Value for border attribute |
| setTableCellpadding | ( | $padding | ) |
Set cellpadding attribute for table. Only takes effect if table is not opened yet.
| string | Value for cellpadding attribute |
| setTableCellspacing | ( | $spacing | ) |
Set cellspacing attribute for table. Only takes effect if table is not opened yet.
| string | Value for cellspacing attribute |
| setTableClass | ( | $class | ) |
Set Css class for table. Only takes effect if table is not opened yet.
| string | Value for class attribute |
| setTableID | ( | $id | ) |
Set CSS ID for table. Only takes effect if table is not opened yet.
| string | Value for id attribute |
| setTableStyle | ( | $style | ) |
Set CSS style for table. Only takes effect if table is not opened yet.
| string | Value for style attribute |
| setTableWidth | ( | $width | ) |
Set width attribute for table. Only takes effect if table is not opened yet.
| string | Value for width attribute |
| show | ( | $ary, | |
$class = "" |
|||
| ) |


| show_page | ( | $ary, | |
| $start, | |||
| $num, | |||
$class = "" |
|||
| ) |

| show_result | ( | $db, | |
$class = "" |
|||
| ) |


| show_result_page | ( | $db, | |
| $start, | |||
| $num, | |||
$class = "" |
|||
| ) |

| show_table_cells | ( | $row, | |
| $row_key, | |||
| $data, | |||
$class = "" |
|||
| ) |


| show_table_heading_cells | ( | $data, | |
$class = "" |
|||
| ) |


| show_table_heading_row | ( | $ary, | |
$class = "" |
|||
| ) |


| show_table_heading_row_result | ( | $db, | |
$class = "" |
|||
| ) |


| show_table_page_rows | ( | $ary, | |
| $start, | |||
| $num, | |||
$class = "" |
|||
| ) |


| show_table_page_rows_result | ( | $db, | |
| $start, | |||
| $num, | |||
$class = "" |
|||
| ) |


| show_table_rows | ( | $ary, | |
$class = "" |
|||
| ) |


| show_table_rows_result | ( | $db, | |
$class = "" |
|||
| ) |


| start | ( | $ary, | |
$class = "" |
|||
| ) |

| start_result | ( | $db, | |
$class = "" |
|||
| ) |

| Table | ( | $styles = "" | ) |
Constructor for a HTML table.
| array | List of attribute/value pairs for html styles. |

| table_cell | ( | $row, | |
| $col, | |||
| $key, | |||
| $val, | |||
$class = "" |
|||
| ) |
Reimplemented in CSV_Table.


| table_cell_close | ( | $class = "" | ) |

| table_cell_open | ( | $class = "" | ) |

| table_checkbox_cell | ( | $row, | |
| $row_key, | |||
| $data, | |||
$class = "" |
|||
| ) |
| table_close | ( | $class = "" | ) |

| table_heading_cell | ( | $col, | |
| $val, | |||
$class = "" |
|||
| ) |
Reimplemented in CSV_Table.


| table_heading_cell_close | ( | $class = "" | ) |

| table_heading_cell_open | ( | $class = "" | ) |

| table_heading_row | ( | $data, | |
$class = "" |
|||
| ) |


| table_heading_row_add_extra | ( | $data, | |
$class = "" |
|||
| ) |

| table_open | ( | $class = "" | ) |
| table_row | ( | $row, | |
| $row_key, | |||
| $data, | |||
$class = "" |
|||
| ) |


| table_row_add_extra | ( | $row, | |
| $row_key, | |||
| $data, | |||
$class = "" |
|||
| ) |

| table_row_close | ( | $row, | |
$class = "" |
|||
| ) |

| table_row_open | ( | $row, | |
| $data, | |||
$class = "" |
|||
| ) |
| verify_2d_array | ( | $ary | ) |


| verify_array | ( | $ary | ) |

| verify_db | ( | $db | ) |

| $add_extra |
| $check |
| $classname = "Table" |
| $fields |
| $filter = "/[A-Za-z][A-Za-z0-9_]*/" |
| $heading |
| $map_cols |