|
Stud.IP
jlu_2.3 Revision 48552
|
Namespaces | |
| namespace | layout |
Functions | |
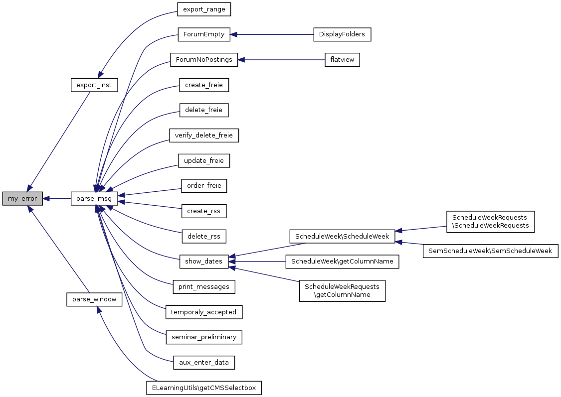
| my_error ($msg, $class="blank", $colspan=2, $add_row='', $small='') | |
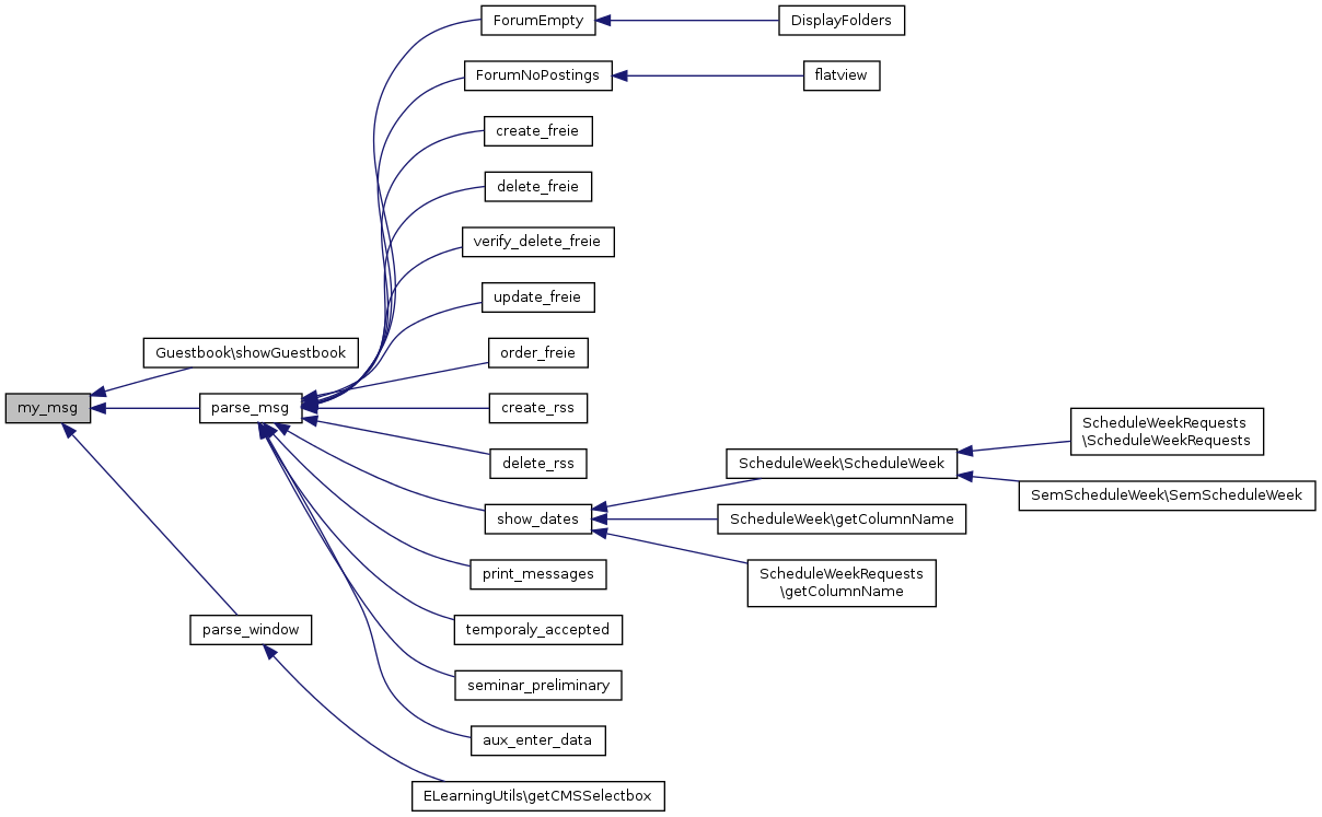
| my_msg ($msg, $class="blank", $colspan=2, $add_row='', $small='') | |
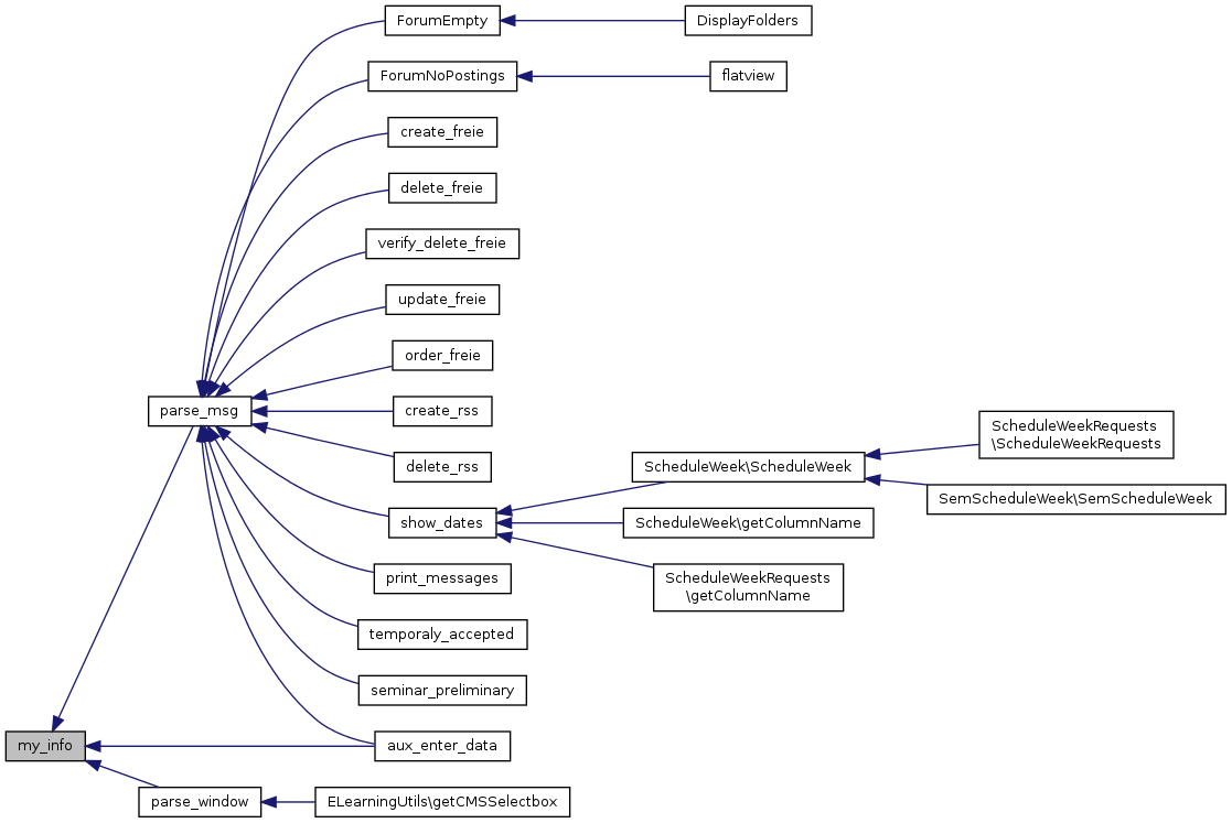
| my_info ($msg, $class="blank", $colspan='', $add_row='', $small='') | |
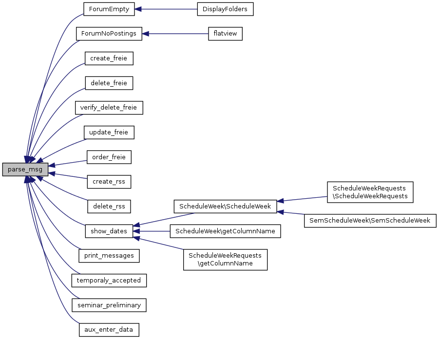
| parse_msg ($long_msg, $separator="§", $class="blank", $colspan=2, $add_row='', $small='') | |
| parse_msg_array ($msg, $class="blank", $colspan=2, $add_row='', $small='') | |
| parse_window ($long_msg, $separator="§", $titel, $add_msg="") | |
| my_error | ( | $msg, | |
$class = "blank", |
|||
$colspan = 2, |
|||
$add_row = '', |
|||
$small = '' |
|||
| ) |


| my_info | ( | $msg, | |
$class = "blank", |
|||
$colspan = '', |
|||
$add_row = '', |
|||
$small = '' |
|||
| ) |


| my_msg | ( | $msg, | |
$class = "blank", |
|||
$colspan = 2, |
|||
$add_row = '', |
|||
$small = '' |
|||
| ) |


| parse_msg | ( | $long_msg, | |
$separator = "§", |
|||
$class = "blank", |
|||
$colspan = 2, |
|||
$add_row = '', |
|||
$small = '' |
|||
| ) |


| parse_msg_array | ( | $msg, | |
$class = "blank", |
|||
$colspan = 2, |
|||
$add_row = '', |
|||
$small = '' |
|||
| ) |

| parse_window | ( | $long_msg, | |
$separator = "§", |
|||
| $titel, | |||
$add_msg = "" |
|||
| ) |

