|
Stud.IP
jlu_2.3 Revision 48552
|
Namespaces | |
| namespace | studip_core |
Functions | |
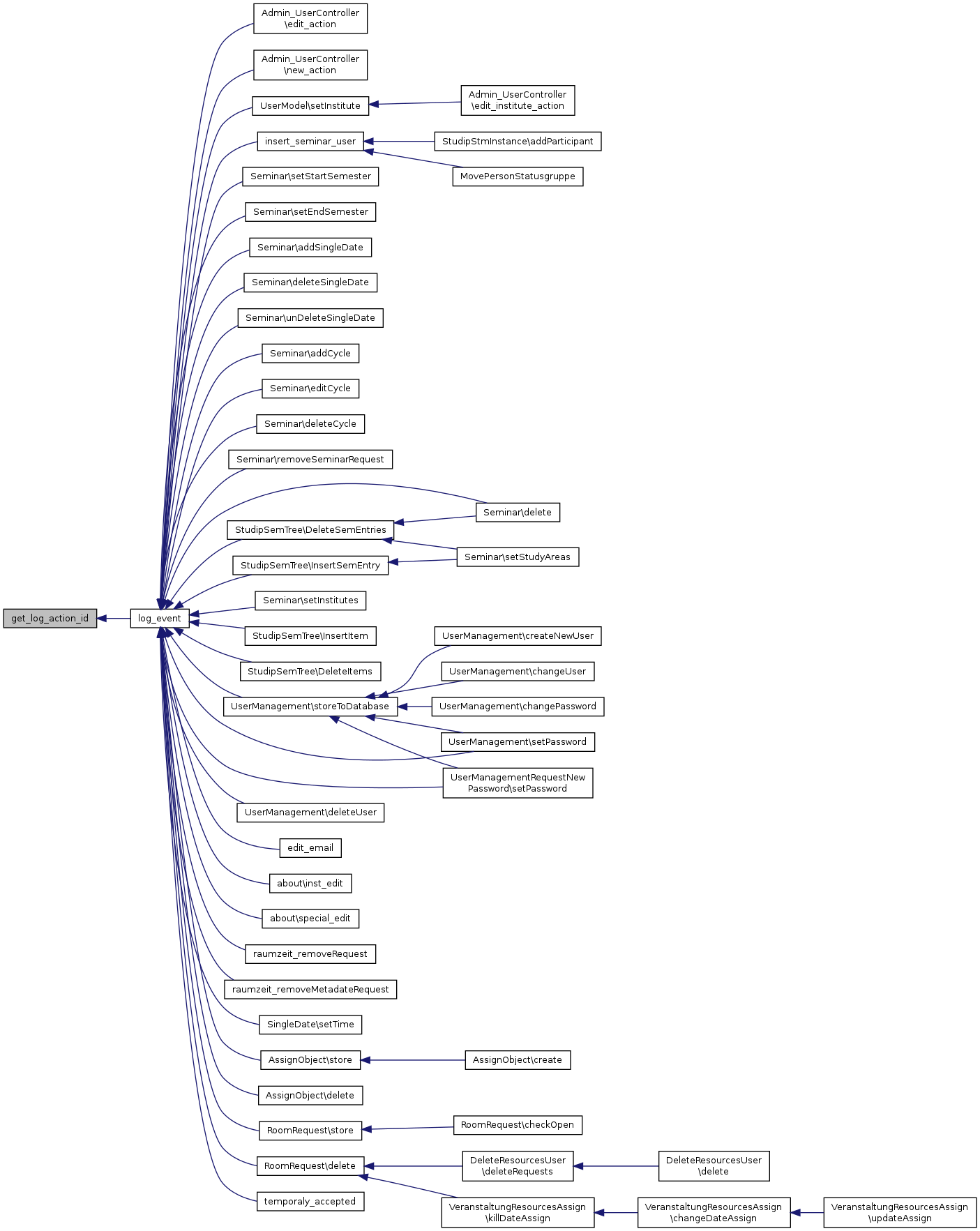
| get_log_action_id ($db, $action) | |
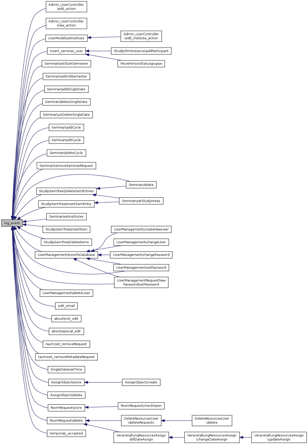
| log_event ($action, $affected=null, $coaffected=null, $info=null, $dbg_info=null, $user_id=null) | |
| get_log_action_id | ( | $db, | |
| $action | |||
| ) |
Retrieves an action's id from the database
| DB_Seminar | $db | Formerly passed in db object, now obsolete |
| String | $action | Name of the action |


| log_event | ( | $action, | |
$affected = null, |
|||
$coaffected = null, |
|||
$info = null, |
|||
$dbg_info = null, |
|||
$user_id = null |
|||
| ) |
Logs an event to the database after a certain action took place along with the ids of the range object the action possibly affected. You can provide additional info as well as debug information.
| String | $action | Name of the action that took place |
| mixed | $affected | Range id that was affected by the action, if any |
| mixed | $coaffected | Range id that was possibly affected as well |
| mixed | $info | Information to add to the event |
| mixed | $dbg_info | Debug information to add to the event |
| mixed | $user_id | Provide null for the current user id |

