|
Stud.IP
jlu_2.3 Revision 48552
|
Functions | |
| get_ampel_state ($cur_ampel_state, $new_level, $new_text) | |
| get_ampel_write ($mein_status, $admission_status, $write_level, $print="TRUE", $start=-1, $ende=-1, $temporaly=0) | |
| get_ampel_read ($mein_status, $admission_status, $read_level, $print="TRUE", $start=-1, $ende=-1, $temporaly=0) | |
| htmlReady ($what, $trim=TRUE, $br=FALSE) | |
| jsReady ($what="", $target="overlib") | |
| quotes_encode ($description, $author) | |
| formatReady ($what, $trim=TRUE, $extern=FALSE, $wiki=FALSE, $show_comments="icon") | |
| formatLinks ($what) | |
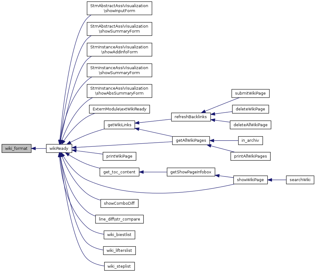
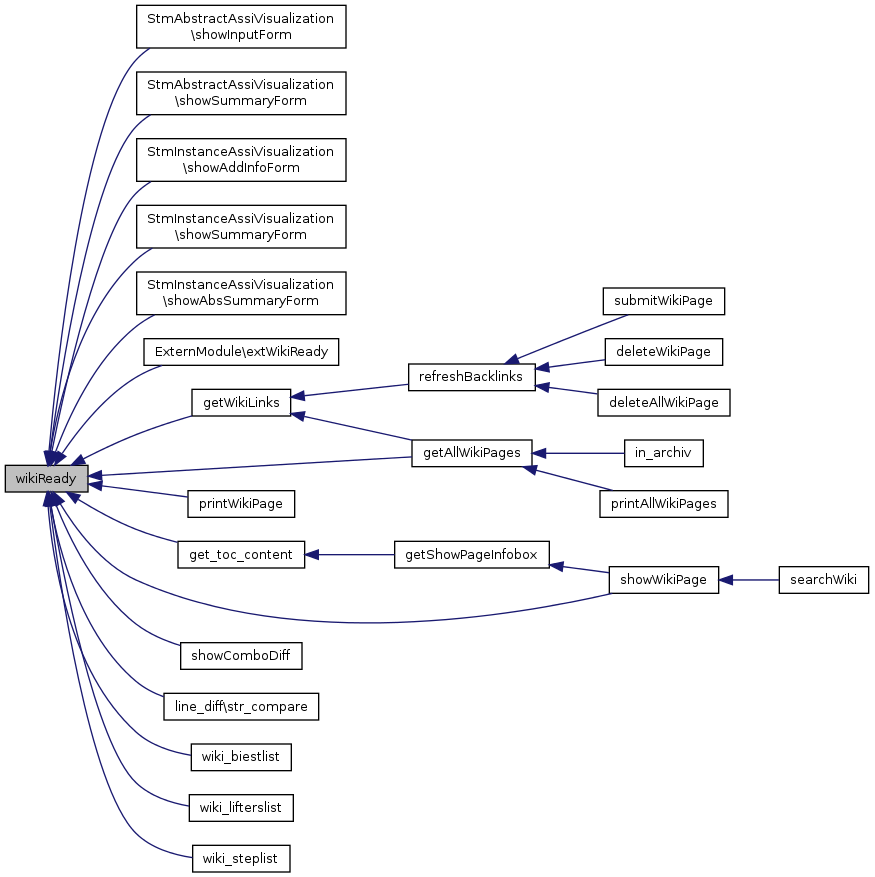
| wikiReady ($what, $trim=TRUE, $extern=FALSE, $show_comments="icon") | |
| wiki_format ($text, $show_comments) | |
| format_wiki_comment ($comment, $metainfo, $show_comment) | |
| transformBeforeSave ($what) | |
| latex ($text, $extern=FALSE) | |
| decodeHTML ($string) | |
| preg_call_format_signature ($username, $timestamp) | |
| kill_format ($text) | |
| FixLinks ($data="", $fix_nl=TRUE, $nl_to_br=TRUE, $img=FALSE, $extern=FALSE, $wiki=FALSE) | |
| preg_call_link ($params, $mod, $img, $extern=FALSE, $wiki=FALSE) | |
| idna_link ($link, $mail=false) | |
| smile ($text= '') | |
| symbol ($text="") | |
| mila ($titel, $size=60) | |
| printhead ($breite, $left, $link, $open, $new, $icon, $titel, $zusatz, $timestmp=0, $printout=TRUE, $index="", $indikator="age", $css_class=NULL) | |
| printcontent ($breite, $write=FALSE, $inhalt, $edit, $printout=TRUE, $addon="") | |
| print_infobox ($content, $picture= '', $dont_display_immediatly=false) | |
| tooltip ($text, $with_alt=TRUE, $with_popup=FALSE) | |
| tooltip2 ($text, $with_alt=TRUE, $with_popup=FALSE) | |
| TransformInternalLinks ($str) | |
| createQuestion ($question, $approveParams, $disapproveParams=array(), $baseUrl= '?') | |
| createQuestion | ( | $question, | |
| $approveParams, | |||
$disapproveParams = array(), |
|||
$baseUrl = '?' |
|||
| ) |
creates a modal dialog ensuring that the user is really aware about the action to perform
| string | $question | question of the modal dialog |
| string | $approveParams | an array of params for a link to be used on approval |
| string | $disapproveParams | an array of params for a link to be used on disapproval |
| string | $baseUrl | if set, this url is used, PHP_SELF otherwise |


| decodeHTML | ( | $string | ) |
decodes html entities to normal characters
public
| string |

| FixLinks | ( | $data = "", |
|
$fix_nl = TRUE, |
|||
$nl_to_br = TRUE, |
|||
$img = FALSE, |
|||
$extern = FALSE, |
|||
$wiki = FALSE |
|||
| ) |
detects links in a given string and convert it into html-links
public
| string | text to convert |
| string | TRUE if all forms of newlines have to be converted in single |
| boolean | TRUE if newlines have to be converted into |
| boolean | TRUE if pictures should be displayed |
| boolean | TRUE if called from external pages ('externe Seiten') |


| format_wiki_comment | ( | $comment, | |
| $metainfo, | |||
| $show_comment | |||
| ) |

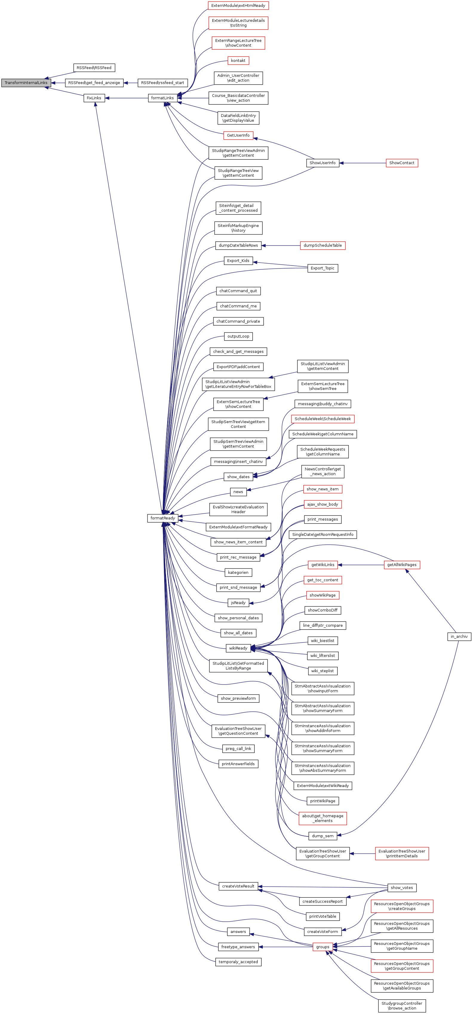
| formatLinks | ( | $what | ) |
simplified version of formatReady that handles only link formatting
| string | $what | what to format |


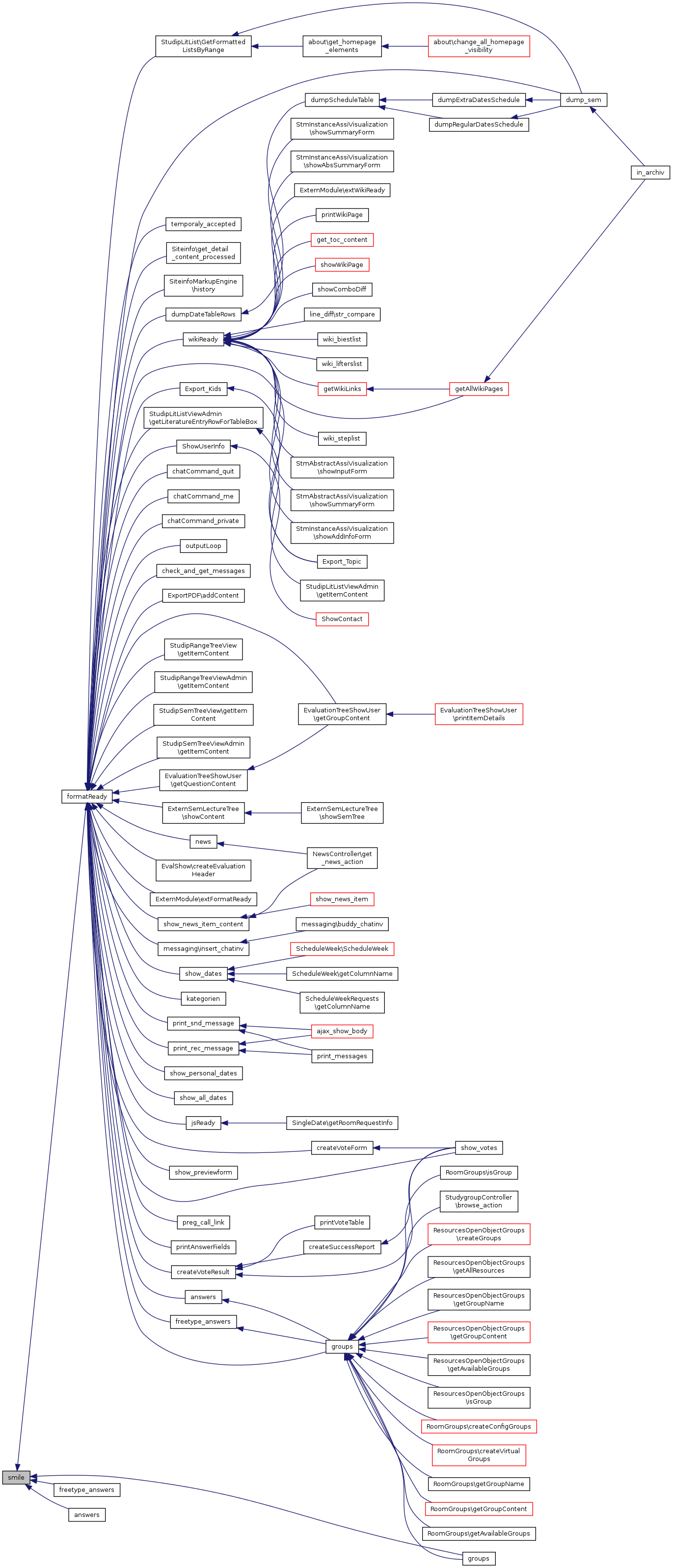
| formatReady | ( | $what, | |
$trim = TRUE, |
|||
$extern = FALSE, |
|||
$wiki = FALSE, |
|||
$show_comments = "icon" |
|||
| ) |
universal and very usable functions to get all the special stud.ip formattings
public
| string | $what | what to format |
| boolean | $trim | should the output trimmed? |
| boolean | $extern | TRUE if called from external pages ('externe Seiten') |
| boolean | $wiki | if TRUE format for wiki |
| string | $show_comments | Comment mode (none, all, icon), used for Wiki comments |


| get_ampel_read | ( | $mein_status, | |
| $admission_status, | |||
| $read_level, | |||
$print = "TRUE", |
|||
$start = -1, |
|||
$ende = -1, |
|||
$temporaly = 0 |
|||
| ) |
get_ampel_read, waehlt die geeignete Grafik in der Ampel Ansicht (fuer Berechtigungen) aus. Benoetigt den Status in der Veranstaltung und auf der Anmeldeliste und den read_level der Veranstaltung
| unknown_type | $mein_status | |
| unknown_type | $admission_status | |
| unknown_type | $read_level | |
| unknown_type | ||
| unknown_type | $start | |
| unknown_type | $ende | |
| unknown_type | $temporaly |

| get_ampel_state | ( | $cur_ampel_state, | |
| $new_level, | |||
| $new_text | |||
| ) |
get_ampel_state is a helper function for get_ampel_write and get_ampel_read. It checks if the new parameters lead to a "lower" trafficlight. If so, the new level and the new text are set and returned.
| unknown_type | $cur_ampel_state | |
| unknown_type | $new_level | |
| unknown_type | $new_text |

| get_ampel_write | ( | $mein_status, | |
| $admission_status, | |||
| $write_level, | |||
$print = "TRUE", |
|||
$start = -1, |
|||
$ende = -1, |
|||
$temporaly = 0 |
|||
| ) |
get_ampel_write, waehlt die geeignete Grafik in der Ampel Ansicht (fuer Berechtigungen) aus. Benoetigt den Status in der Veranstaltung und auf der Anmeldeliste und den read_level der Veranstaltung
| unknown_type | $mein_status | |
| unknown_type | $admission_status | |
| unknown_type | $write_level | |
| unknown_type | ||
| unknown_type | $start | |
| unknown_type | $ende | |
| unknown_type | $temporaly |

| htmlReady | ( | $what, | |
$trim = TRUE, |
|||
$br = FALSE |
|||
| ) |
| idna_link | ( | $link, | |
$mail = false |
|||
| ) |
convert links with 'umlauten' to punycode
public
| string | link to convert |
| boolean | for mailadr = true and for other link = false |

| jsReady | ( | $what = "", |
|
$target = "overlib" |
|||
| ) |


| kill_format | ( | $text | ) |
removes all characters used by quick-format-syntax
public
| string |

| latex | ( | $text, | |
$extern = FALSE |
|||
| ) |


| mila | ( | $titel, | |
$size = 60 |
|||
| ) |

| preg_call_format_signature | ( | $username, | |
| $timestamp | |||
| ) |
formats a ~~~~ wiki signature with username and timestamp
| string | |
| unix | timestamp |

| preg_call_link | ( | $params, | |
| $mod, | |||
| $img, | |||
$extern = FALSE, |
|||
$wiki = FALSE |
|||
| ) |
callback function used by FixLinks()
private
| array | $params | parameters extracted by the regular expression |
| string | $mod | type of lin ('LINK' or 'MAIL') |
| boolean | $img | TRUE to handle image-links |
| boolean | $extern | TRUE if called from external pages ('externe Seiten') |

| print_infobox | ( | $content, | |
$picture = '', |
|||
$dont_display_immediatly = false |
|||
| ) |

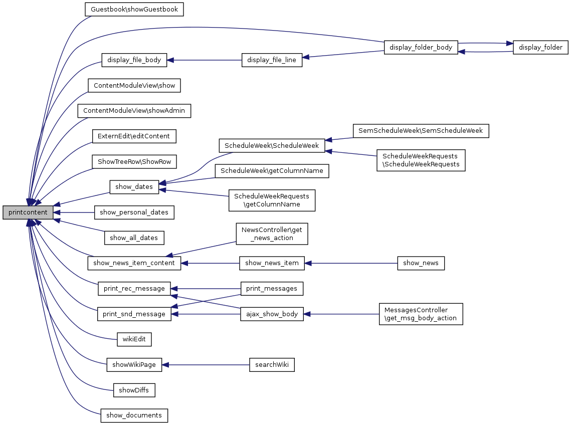
| printcontent | ( | $breite, | |
$write = FALSE, |
|||
| $inhalt, | |||
| $edit, | |||
$printout = TRUE, |
|||
$addon = "" |
|||
| ) |


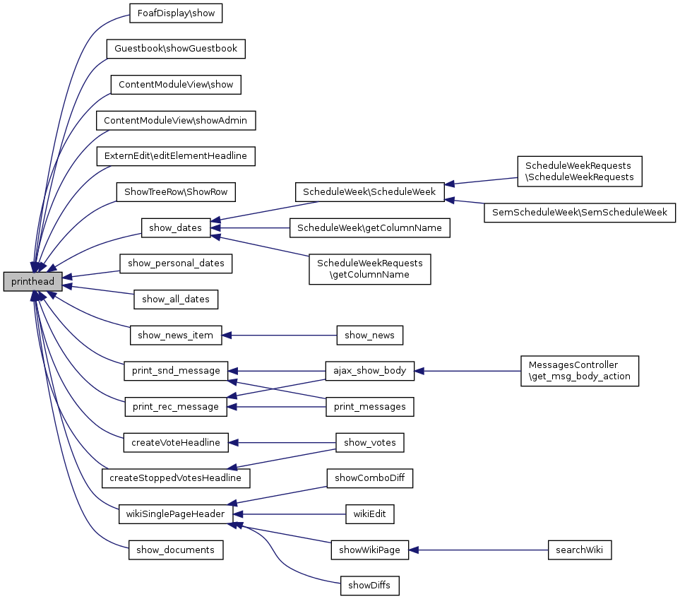
| printhead | ( | $breite, | |
| $left, | |||
| $link, | |||
| $open, | |||
| $new, | |||
| $icon, | |||
| $titel, | |||
| $zusatz, | |||
$timestmp = 0, |
|||
$printout = TRUE, |
|||
$index = "", |
|||
$indikator = "age", |
|||
$css_class = NULL |
|||
| ) |
Ausgabe der Aufklapp-Kopfzeile
| $breite | |
| $left | |
| $link | |
| $open | |
| $new | |
| $icon | |
| $titel | |
| $zusatz | |
| $timestmp | |
| $printout | |
| $index | |
| $indikator | |
| $css_class |


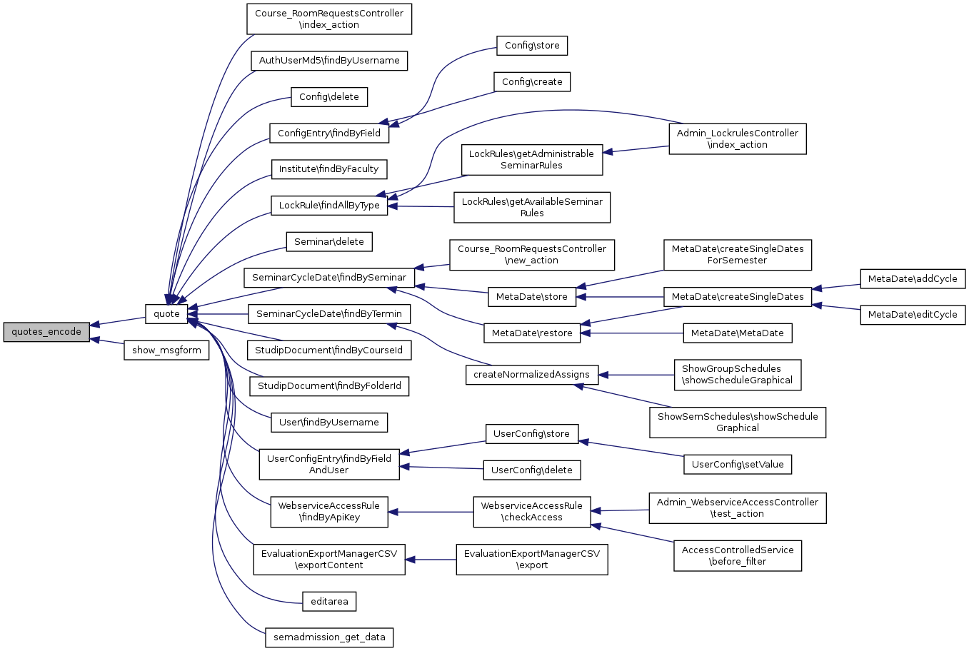
| quotes_encode | ( | $description, | |
| $author | |||
| ) |
Funktion um Quotings zu encoden
| string | $description | der Text der gequotet werden soll, wird zurueckgegeben |
| string | $author | Name des urspruenglichen Autors |

| smile | ( | $text = '' | ) |
Create smileys
This functions converts the smiley codes notation (:name:) as well as the available short notation.
public
| string | $text | The text to convert |

| symbol | ( | $text = "" | ) |
create symbols from the shorts
This functions converts the short, locatet in the config.inc into the assigned pictures. It uses a different directory as the smile-function, becauso symbols should not be shown in the smiley and so, no link is given onto the picture. A tooltip which shows the symbol code is given, too.
public
| string | the text to convert |

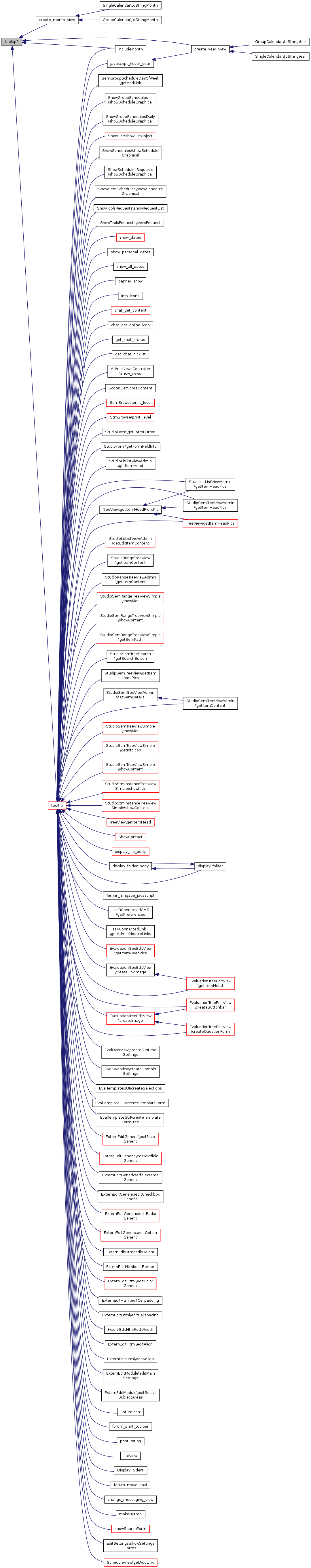
| tooltip | ( | $text, | |
$with_alt = TRUE, |
|||
$with_popup = FALSE |
|||
| ) |
Returns a given text as html tooltip
title and alt attribute is default, with_popup means a JS alert box activated on click
| string | $text | |
| boolean | $with_alt | return text with alt attribute |
| boolean | $with_popup | return text with JS alert box on click |

| tooltip2 | ( | $text, | |
$with_alt = TRUE, |
|||
$with_popup = FALSE |
|||
| ) |
Returns a given text as an array of html attributes used as tooltip
title and alt attribute is default, with_popup means a JS alert box activated on click
| string | $text | |
| boolean | $with_alt | return text with alt attribute |
| boolean | $with_popup | return text with JS alert box on click |


| transformBeforeSave | ( | $what | ) |
Transform the argument using the replace-before-save rules defined by StudipTransformFormat.
| string | $what | the original string |

| TransformInternalLinks | ( | $str | ) |
detects internal links in a given string and convert used domain to the domain actually used (only necessary if more than one domain exists)
| string | text to convert |

| wiki_format | ( | $text, | |
| $show_comments | |||
| ) |
a special wiki formatting routine (used for comments)
public
| string | $text | what to format |
| string | $show_comments | How to show comments |

| wikiReady | ( | $what, | |
$trim = TRUE, |
|||
$extern = FALSE, |
|||
$show_comments = "icon" |
|||
| ) |
the special version of formatReady for Wiki-Webs
public
| string | $what | what to format |
| string | $trim | should the output trimmed? |
| boolean | $extern | TRUE if called from external pages ('externe Seiten') |

