|
Stud.IP
jlu_3.1 Revision 48552
|


Public Member Functions | |
| getfirst_sem_week () | |
| getlast_sem_week () | |
| getpast () | |
| getSemWeekNumber ($timestamp) | |
Public Member Functions inherited from SimpleORMap | |
| __construct ($id=null) | |
| __clone () | |
| getRelationOptions ($relation) | |
| getTableMetadata () | |
| hasAutoIncrementColumn () | |
| setId ($id) | |
| getId () | |
| getNewId () | |
| toArray ($only_these_fields=null) | |
| toArrayRecursive ($only_these_fields=null) | |
| getValue ($field) | |
| getRelationValue ($relation, $field) | |
| setValue ($field, $value) | |
| __get ($field) | |
| __set ($field, $value) | |
| __isset ($field) | |
| offsetExists ($offset) | |
| offsetGet ($offset) | |
| offsetSet ($offset, $value) | |
| offsetUnset ($offset) | |
| getIterator () | |
| count () | |
| isField ($field) | |
| isAdditionalField ($field) | |
| isAliasField ($field) | |
| setData ($data, $reset=false) | |
| haveData () | |
| isNew () | |
| isDeleted () | |
| setNew ($is_new) | |
| getWhereQuery () | |
| restore () | |
| store () | |
| triggerChdate () | |
| delete () | |
| isDirty () | |
| isFieldDirty ($field) | |
| revertValue ($field) | |
| getPristineValue ($field) | |
| initRelation ($relation) | |
| resetRelation ($relation) | |
Static Public Member Functions | |
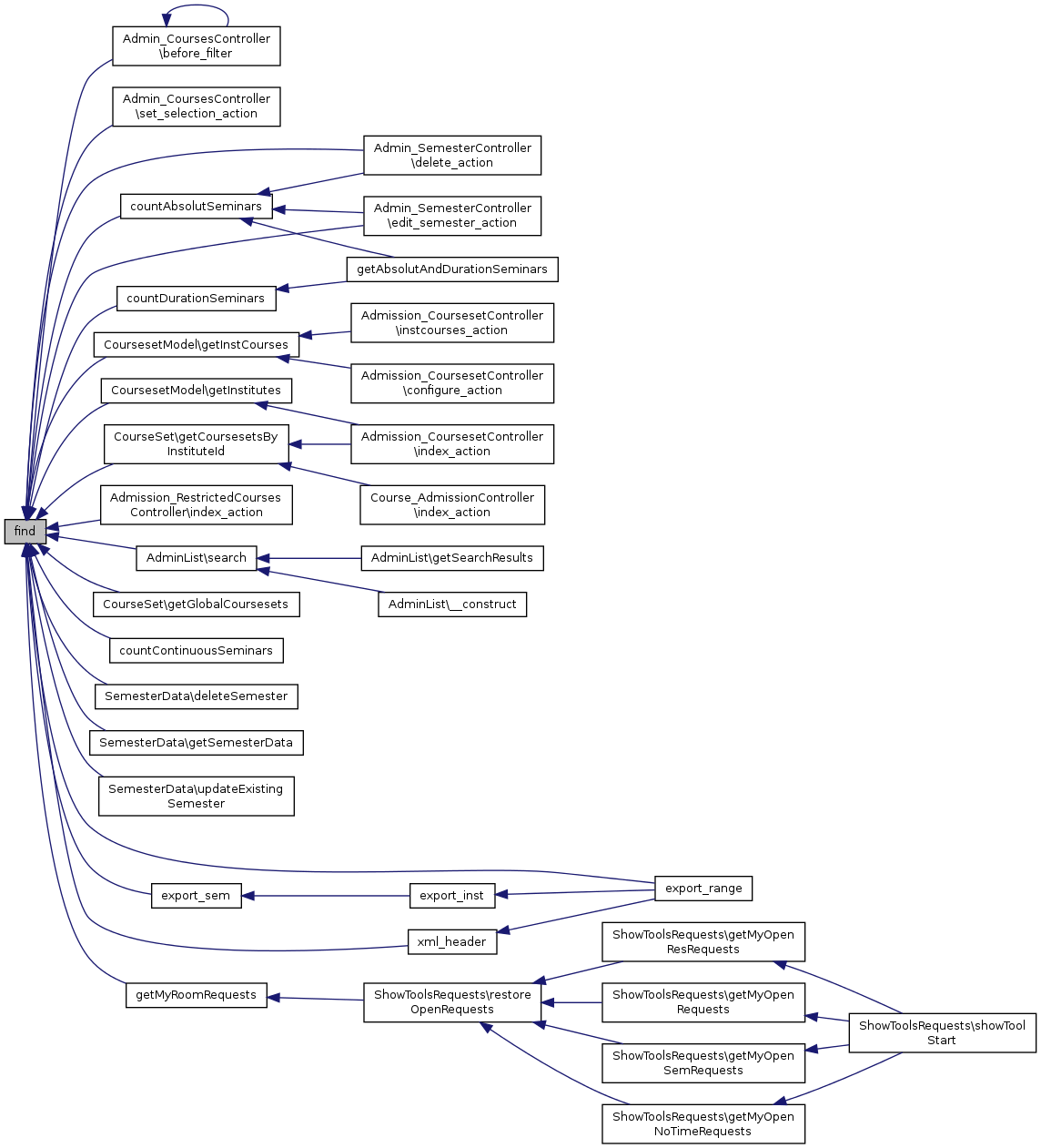
| static | find ($id) |
| static | findByTimestamp ($timestamp) |
| static | findNext ($timestamp=null) |
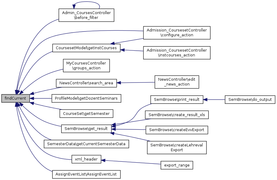
| static | findCurrent () |
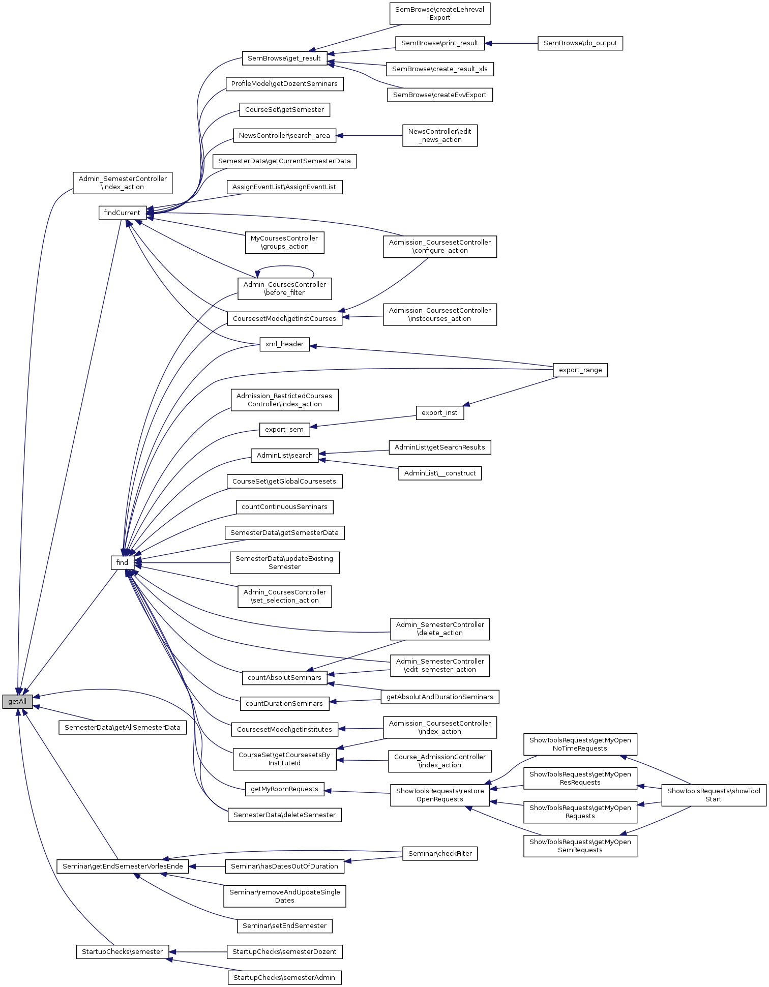
| static | getAll ($force_reload=false) |
| static | countContinuousSeminars ($id) |
| static | countDurationSeminars ($id) |
| static | countAbsolutSeminars ($id) |
| static | getAbsolutAndDurationSeminars ($id) |
Static Public Member Functions inherited from SimpleORMap | |
| static | expireTableScheme () |
| static | exists ($id) |
| static | countBySql ($sql=1, $params=array()) |
| static | create ($data) |
| static | build ($data, $is_new=true) |
| static | buildExisting ($data) |
| static | import ($data) |
| static | findBySQL ($sql, $params=array()) |
| static | findByObject (SimpleORMap $object) |
| static | findOneBySQL ($where, $params=array()) |
| static | findThru ($foreign_key_value, $options) |
| static | findEachBySQL ($callable, $sql, $params=array()) |
| static | findMany ($pks=array(), $order= '', $order_params=array()) |
| static | findEachMany ($callable, $pks=array(), $order= '', $order_params=array()) |
| static | findAndMapBySQL ($callable, $where, $params=array()) |
| static | findAndMapMany ($callable, $pks=array(), $order= '', $order_params=array()) |
| static | deleteBySQL ($where, $params=array()) |
| static | toObject ($id_or_object) |
| static | __callStatic ($name, $arguments) |
Static Protected Member Functions | |
| static | configure ($config=array()) |
Static Protected Member Functions inherited from SimpleORMap | |
| static | tableScheme ($db_table) |
Additional Inherited Members | |
Protected Member Functions inherited from SimpleORMap | |
| _getId ($field) | |
| _setId ($field, $value) | |
| _getAdditionalValueFromRelation ($field) | |
| _setAdditionalValueFromRelation ($field, $value) | |
| _getAdditionalValue ($field) | |
| _setAdditionalValue ($field, $value) | |
| parseRelationOptions ($type, $name, $options) | |
| getTableScheme () | |
| storeRelations ($only_these=null) | |
| deleteRelations () | |
| initializeContent () | |
| applyCallbacks ($type) | |
| registerCallback ($types, $cb) | |
| unregisterCallback ($types, $cb) | |
| cbAutoIncrementColumn ($type) | |
| cbAutoKeyCreation () | |
| cbNotificationMapper ($cb_type) | |
| setSerializedValue ($field, $value) | |
Protected Attributes inherited from SimpleORMap | |
| $content = array() | |
| $content_db = array() | |
| $is_new = true | |
| $db_table = '' | |
| $db_fields = null | |
| $pk = null | |
| $default_values = array() | |
| $serialized_fields = array() | |
| $alias_fields = array() | |
| $additional_fields = array() | |
| $relations = array() | |
| $has_many = array() | |
| $has_one = array() | |
| $belongs_to = array() | |
| $has_and_belongs_to_many = array() | |
| $registered_callbacks | |
| $known_slots = array() | |
| $reserved_slots = array('value','newid','iterator','tablemetadata', 'relationvalue','wherequery','relationoptions','data','new','id') | |
| $notification_map = array() | |
| $additional_data = array() | |
Static Protected Attributes inherited from SimpleORMap | |
| static | $schemes = null |
| static | $config = array() |
|
staticprotected |
set configuration data from subclass
| array | $config | configuration data |
Reimplemented from SimpleORMap.
|
static |
Returns the number of absolute seminars in a semester
| md5 | $id | of the semester return int count of seminars |


|
static |
Return the number of continuous seminars in a semester
| md5 | $id | of the semester |

|
static |
This method was adopted from the old version.
| md5 | $id | of the semester |


|
static |
returns semester object for given id or null
| string | $id |
Reimplemented from SimpleORMap.


|
static |
returns Semester for given timestamp
| integer | $timestamp |

|
static |
returns current Semester


|
static |
returns following Semester for given timestamp
| integer | $timestamp |


|
static |
This method was adopted from the old version.
| md5 | $id | of the semester return int count of seminars |

|
static |
returns array of all existing semester objects orderd by begin
| boolean | $force_reload |

| getfirst_sem_week | ( | ) |
| getlast_sem_week | ( | ) |
| getpast | ( | ) |
| getSemWeekNumber | ( | $timestamp | ) |
returns "Semesterwoche" for a given timestamp
| integer | $timestamp |