|
Stud.IP
jlu_3.1 Revision 48552
|


Public Member Functions | |
| StudipRangeTreeViewAdmin () | |
| initTreeStatus () | |
| parseCommand () | |
| execCommandOrderItem () | |
| execCommandNewItem () | |
| execCommandSearchStudip () | |
| execCommandEditItem () | |
| execCommandInsertItem () | |
| execCommandInsertFak () | |
| execCommandAssertDeleteItem () | |
| execCommandDeleteItem () | |
| execCommandMoveItem () | |
| execCommandDoMoveItem () | |
| execCommandOrderCat () | |
| execCommandNewCat () | |
| execCommandUpdateCat () | |
| execCommandDeleteCat () | |
| execCommandCancel () | |
| isItemAdmin ($item_id) | |
| isParentAdmin ($item_id) | |
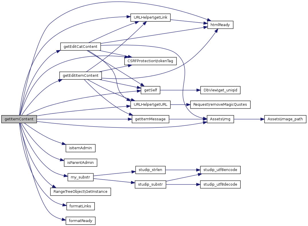
| getItemContent ($item_id) | |
| getItemHead ($item_id) | |
| getEditItemContent () | |
| getEditCatContent ($item_id, $cat_snap) | |
| getItemMessage ($item_id, $colspan=1) | |
| getSelf ($param) | |
Public Member Functions inherited from TreeView | |
| TreeView ($tree_class_name, $args=null) | |
| openItem ($item_id) | |
| openRange ($item_id) | |
| showTree ($item_id="root") | |
| printLevelOutput ($item_id) | |
| printItemOutput ($item_id) | |
| printItemDetails ($item_id) | |
| getItemHeadPics ($item_id) | |
| getItemHeadFrontPic ($item_id) | |
| getAgingColor ($item_id) | |
Data Fields | |
| $tree_status | |
| $mode | |
| $edit_item_id | |
| $move_item_id | |
| $search_result | |
| $msg | |
| $marked_item | |
| $edit_cat_snap | |
| $edit_cat_item_id | |
Data Fields inherited from TreeView | |
| $tree | |
| $tree_class_name | |
| $anchor | |
| $open_items | |
| $open_ranges | |
| $start_item_id | |
| $root_content | |
| $max_cols = 80 | |
| $use_aging = false | |
| execCommandAssertDeleteItem | ( | ) |

| execCommandCancel | ( | ) |

| execCommandDeleteCat | ( | ) |

| execCommandDeleteItem | ( | ) |

| execCommandDoMoveItem | ( | ) |

| execCommandEditItem | ( | ) |

| execCommandInsertFak | ( | ) |

| execCommandInsertItem | ( | ) |

| execCommandMoveItem | ( | ) |

| execCommandNewCat | ( | ) |

| execCommandNewItem | ( | ) |


| execCommandOrderCat | ( | ) |

| execCommandOrderItem | ( | ) |

| execCommandSearchStudip | ( | ) |

| execCommandUpdateCat | ( | ) |

| getEditCatContent | ( | $item_id, | |
| $cat_snap | |||
| ) |


| getEditItemContent | ( | ) |


| getItemContent | ( | $item_id | ) |
returns html for the content body of the item
private
| string | $item_id |
Reimplemented from TreeView.

| getItemHead | ( | $item_id | ) |
returns html for the name of the item
private
| string | $item_id |
Reimplemented from TreeView.

| getItemMessage | ( | $item_id, | |
$colspan = 1 |
|||
| ) |


| getSelf | ( | $param | ) |
returns script name
private
| string | $param |
Reimplemented from TreeView.


| initTreeStatus | ( | ) |

| isItemAdmin | ( | $item_id | ) |

| isParentAdmin | ( | $item_id | ) |

| parseCommand | ( | ) |


constructor
calls the base class constructor, registers a session variable, calls the init function and the command parser public

| $edit_cat_item_id |
| $edit_cat_snap |
| $edit_item_id |
| $marked_item |
| $mode |
| $move_item_id |
| $msg |
| $search_result |
| $tree_status |