|
Stud.IP
jlu_3.1 Revision 48552
|

Public Member Functions | |
| __construct () | |
| verify ($user_id, $owner_id, $visibility) | |
| getDescription ($stateid) | |
| getAllKeys () | |
| getAllNames () | |
| count () | |
Static Public Member Functions | |
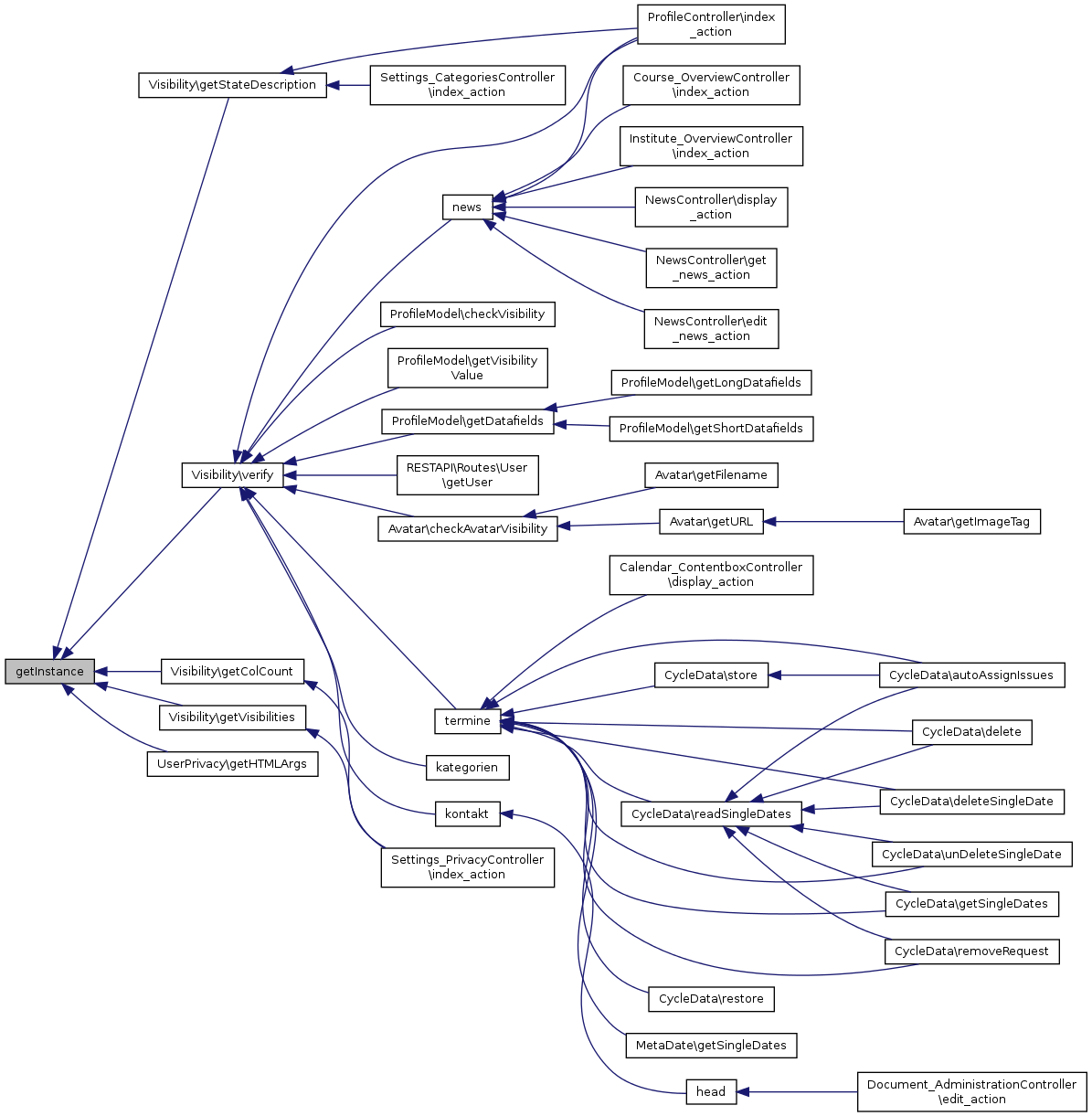
| static | getInstance () |
Data Fields | |
| $states = array() | |
Groups all visibilitySettings
| __construct | ( | ) |
On first construct we scan the visibilitySettings folder and load all applied visibilitySettings
| count | ( | ) |
Returns the number of possible states
| getAllKeys | ( | ) |
Returns all keys of states
| getAllNames | ( | ) |
Returns all names of states
| getDescription | ( | $stateid | ) |
Get Description of a specific state
| int | $stateid | the int representation |
|
static |
I/O is expensive. Therefore we make the whole class sessionwide singleton to save some I/O.

| verify | ( | $user_id, | |
| $owner_id, | |||
| $visibility | |||
| ) |
Passthrou to the specified verify method
| string | $user_id | The userid |
| string | $owner_id | The owner of the visibility |
| int | $visibility | the visibilityID |
| $states = array() |