|
Stud.IP
jlu_3.1 Revision 48552
|

Public Member Functions | |
| Statusgruppe ($statusgruppe_id= '') | |
| __call ($method, $args) | |
| getId () | |
| setSelfassign ($selfassign) | |
| restore () | |
| store () | |
| delete () | |
| hasFolder () | |
| isSeminar () | |
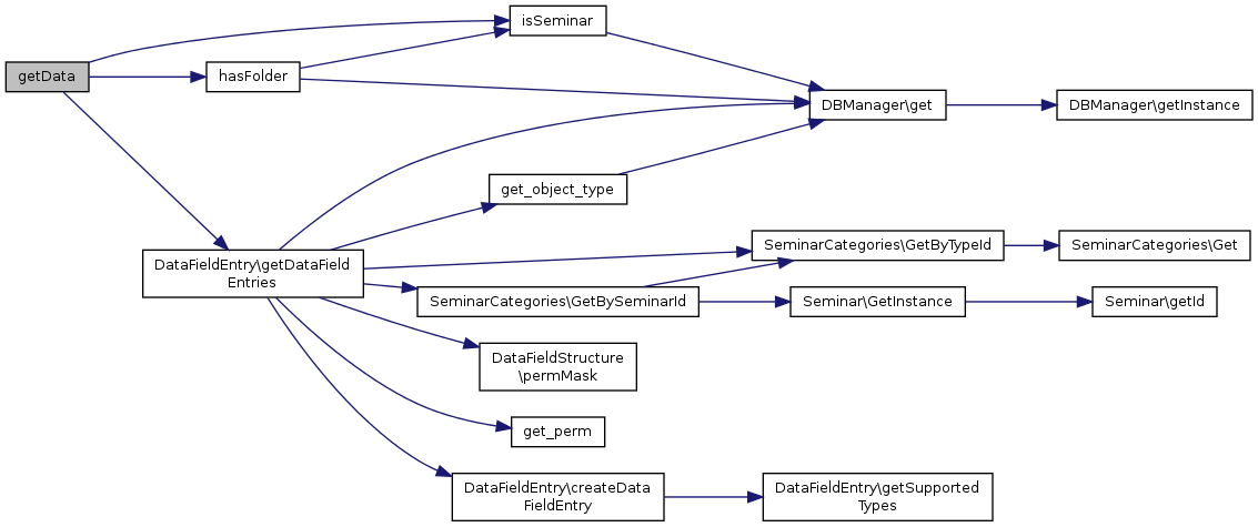
| getData () | |
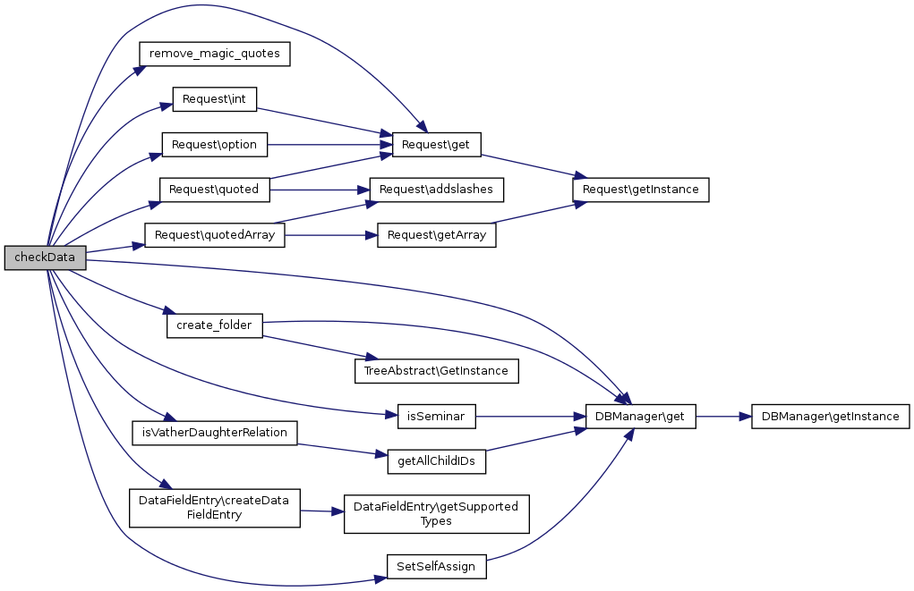
| checkData () | |
| getMessages ($msgs) | |
Static Public Member Functions | |
| static | displayOptionsForRoles ($roles, $omit_role=false, $level=0) |
| static | getFlattenedRoles ($roles, $level=0, $parent_name=false) |
| static | getFromArray ($data) |
| static | roleExists ($id) |
| static | countByName ($name, $range_id) |
Data Fields | |
| $new | |
| $messages = array() | |
| $statusgruppe_id | |
| $name = '' | |
| $range_id = '' | |
| $position = 0 | |
| $size = 0 | |
| $selfassign = 0 | |
| $mkdate = 0 | |
| $chdate = 0 | |
This class represents a single Statusgroup and additionally has some helper-functions for working with multiple / structured groups
| __call | ( | $method, | |
| $args | |||
| ) |
| checkData | ( | ) |

|
static |
returns the number of statusgroups with the given name and range_id
| string | $name | the name to search for |
| string | $range_id | the Seminar_id, Institut_id, ... |

| delete | ( | ) |

|
static |
| getData | ( | ) |

|
static |

|
static |


| getId | ( | ) |
| getMessages | ( | $msgs | ) |
add the classes messages to the submitted msg-array
| mixed | $msgs | the already present messages |

| hasFolder | ( | ) |


| isSeminar | ( | ) |


| restore | ( | ) |


|
static |

| setSelfassign | ( | $selfassign | ) |
| Statusgruppe | ( | $statusgruppe_id = '' | ) |


| store | ( | ) |

| $chdate = 0 |
| $messages = array() |
| $mkdate = 0 |
| $name = '' |
| $new |
| $position = 0 |
| $range_id = '' |
| $selfassign = 0 |
| $size = 0 |
| $statusgruppe_id |