Stud.IP  jlu_3.1 Revision 48552
 All Data Structures Namespaces Files Functions Variables Groups Pages
EvaluationObjectDB Class Reference
Inheritance diagram for EvaluationObjectDB:
Inheritance graph
Collaboration diagram for EvaluationObjectDB:
Collaboration graph

Public Member Functions

 EvaluationObjectDB ()
 getRangename ($rangeID, $html_decode=true)
 getGlobalPerm ($as_value=false)
 getRangePerm ($rangeID, $userID=NULL, $as_value=false)
 getValidRangeIDs (&$permObj, &$userObj, $rangeID)
 getEvalUserRangesWithNoPermission (&$eval, $return_ids=false)
 getPublicTemplateIDs ($searchString)
 getEvaluationIDs ($rangeID="", $state="")
 getEvalID ($objectID)
 getType ($objectID)
- Public Member Functions inherited from DatabaseObject
 DatabaseObject ()
 getObjectID ()
 setObjectID ($objectID)
 getAuthorID ()
 setAuthorID ($authorID)
 getRangeID ()
 setRangeID ($rangeID)
- Public Member Functions inherited from AuthorObject
 AuthorObject ()
 finalize ()
 setAuthorEmail ($email)
 getAuthorEmail ()
 setAuthorName ($name)
 getAuthorName ()
 x_instanceof ()
 isError ()
 getErrors ()
 resetErrors ()
 throwError ($errcode, $errstring, $errline=0, $errfile=0, $errtype=ERROR_NORMAL)
 throwErrorFromClass (&$class)
 errorHandler ($no, $str, $file, $line, $ctx)

Additional Inherited Members

- Data Fields inherited from AuthorObject
 $errorArray
 $authorEmail
 $authorName
 $instanceof

Member Function Documentation

Constructor public

Here is the call graph for this function:

Here is the caller graph for this function:

getEvalID (   $objectID)

Gets the evaluation id for a object id public

Parameters
string$objectIDThe object id
Returns
string The evaluation id or nothing

Here is the call graph for this function:

getEvaluationIDs (   $rangeID = "",
  $state = "" 
)

Return all evaluationIDs in a specific range

public

Parameters
string$rangeIDSpecific rangeID or it is a template
string$stateSpecific state
Returns
array All evaluations in this range and this state

Here is the call graph for this function:

getEvalUserRangesWithNoPermission ( $eval,
  $return_ids = false 
)

Returns the number of ranges with no permission public

Parameters
EvaluationObject&$evalThe evaluation
boolean$return_idsIf YES return the ids
Returns
integer Number of ranges with no permission

Here is the call graph for this function:

Here is the caller graph for this function:

getGlobalPerm (   $as_value = false)

Gets the global Studi.IP perm public

Parameters
boolean$as_valueIf YES return as value
Returns
string the perm or NULL

Here is the caller graph for this function:

getPublicTemplateIDs (   $searchString)

Gets the public template ids public

Parameters
string$searchStringThe name of the template
Returns
array The public template ids

Here is the call graph for this function:

getRangename (   $rangeID,
  $html_decode = true 
)

Gets the name of the range. Copied somewhere from Stud.IP... public

Parameters
string$rangeIDthe rangeID
boolean$html_decode(optional)
Returns
string The name of the range

Here is the call graph for this function:

Here is the caller graph for this function:

getRangePerm (   $rangeID,
  $userID = NULL,
  $as_value = false 
)

Get the Stud.IP-Perm for a range

Parameters
string$rangeIDThe range id
string$userIDThe user id
boolean$as_valueIf YES return as value public
Returns
string

Here is the caller graph for this function:

getType (   $objectID)

Returns the type of an objectID public

Parameters
string$objectIDThe objectID
Returns
string INSTANCEOF_x, else NO

Reimplemented in EvaluationQuestionDB, EvaluationDB, EvaluationAnswerDB, and EvaluationGroupDB.

Here is the caller graph for this function:

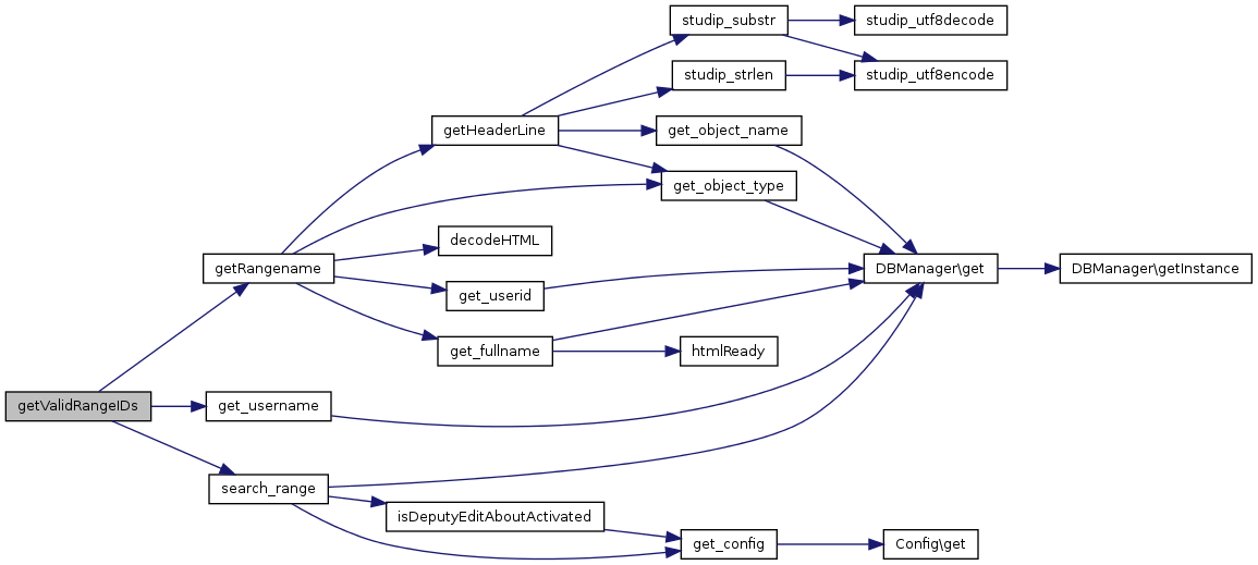
getValidRangeIDs ( $permObj,
$userObj,
  $rangeID 
)

Look for all rangeIDs for my permissions

Parameters
objectPerm &$permObj PHP-LIB-Perm-Object
objectUser &$userObj PHP-LIB-User-Object
string$rangeIDRangeID of actual page

Here is the call graph for this function:


The documentation for this class was generated from the following file: