|
Stud.IP
jlu_3.1 Revision 48552
|


Public Member Functions | |
| before_filter (&$action, &$args) | |
| index_action () | |
| after_filter ($action, $args) | |
Additional Inherited Members | |
Protected Member Functions inherited from StudipController | |
| populateInfobox () | |
Protected Attributes inherited from AuthenticatedController | |
| $allow_nobody = false | |
| after_filter | ( | $action, | |
| $args | |||
| ) |
Callback function being called after an action is executed.
| string | Name of the action to perform. |
| array | An array of arguments to the action. |
Reimplemented from AuthenticatedController.

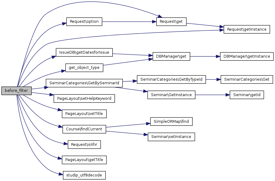
| before_filter | ( | & | $action, |
| & | $args | ||
| ) |
common tasks for all actions
Reimplemented from AuthenticatedController.

| index_action | ( | ) |
