|
Stud.IP
jlu_3.1 Revision 48552
|


Public Member Functions | |
| before_filter (&$action, &$args) | |
| index_action () | |
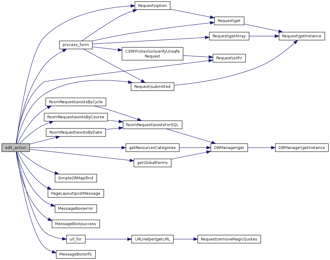
| edit_action () | |
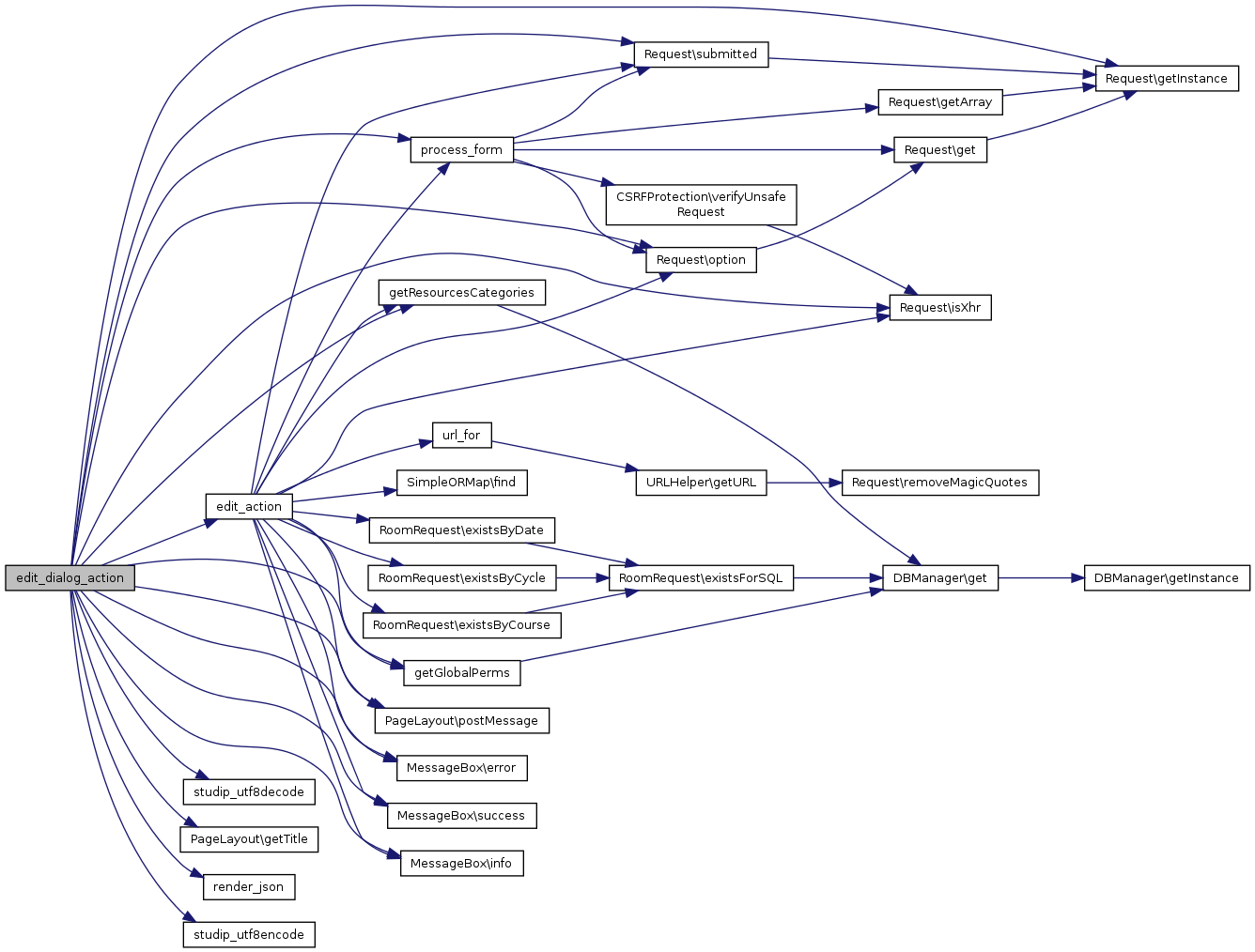
| edit_dialog_action () | |
| index_assi_action () | |
| new_action () | |
| delete_action () | |
| url_for ($to= '', $params=array()) | |
| link_for ($to= '', $params=array()) | |
| render_json ($data) | |
Public Member Functions inherited from AuthenticatedController | |
| after_filter ($action, $args) | |
Public Member Functions inherited from StudipController | |
| validate_args (&$args, $types=NULL) | |
| url_for ($to= '') | |
| link_for ($to= '') | |
| rescue ($exception) | |
| setInfoBoxImage ($image) | |
| addToInfobox ($category, $text, $icon= 'blank.gif') | |
| relay ($to_uri) | |
| perform_relayed ($unconsumed) | |
| render_template_as_string ($template, $layout=null) | |
Static Public Member Functions | |
| static | process_form ($request, $admission_turnout=null) |
Additional Inherited Members | |
Protected Member Functions inherited from StudipController | |
| populateInfobox () | |
Protected Attributes inherited from AuthenticatedController | |
| $allow_nobody = false | |
| before_filter | ( | & | $action, |
| & | $args | ||
| ) |
common tasks for all actions
Reimplemented from AuthenticatedController.

| delete_action | ( | ) |
delete one room requests

| edit_action | ( | ) |
edit one room requests


| edit_dialog_action | ( | ) |

| index_action | ( | ) |
Display the list of room requests

| index_assi_action | ( | ) |

| link_for | ( | $to = '', |
|
$params = array() |
|||
| ) |


| new_action | ( | ) |
create a new room requests

|
static |
handle common tasks for the romm request form (set properties, searching etc.)


| render_json | ( | $data | ) |
render given data as json, data is converted to utf-8
| unknown | $data |
Reimplemented from StudipController.

| url_for | ( | $to = '', |
|
$params = array() |
|||
| ) |

