|
Stud.IP
jlu_3.1 Revision 48552
|

Public Member Functions | |
| __construct () | |
| createConfigGroups () | |
| createVirtualGroups () | |
| getGroupName ($id) | |
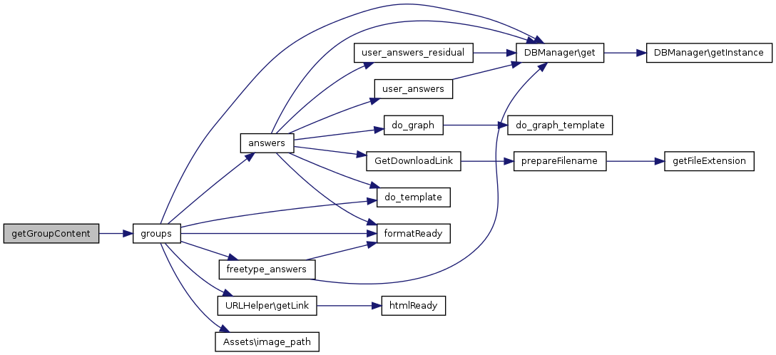
| getGroupContent ($id) | |
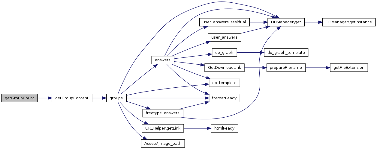
| getGroupCount ($id) | |
| getAvailableGroups () | |
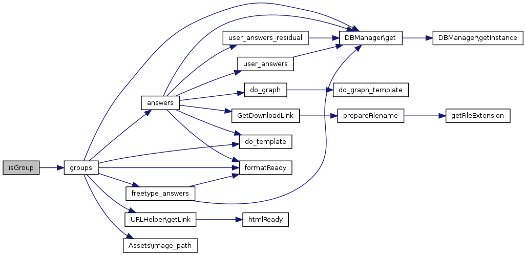
| isGroup ($id) | |
Static Public Member Functions | |
| static | GetInstance ($refresh_cache=false) |
| __construct | ( | ) |

| createConfigGroups | ( | ) |


| createVirtualGroups | ( | ) |


| getAvailableGroups | ( | ) |

| getGroupContent | ( | $id | ) |


| getGroupCount | ( | $id | ) |

| getGroupName | ( | $id | ) |

|
static |

| isGroup | ( | $id | ) |
