Stud.IP  jlu_3.1 Revision 48552
 All Data Structures Namespaces Files Functions Variables Groups Pages
Widget Class Reference
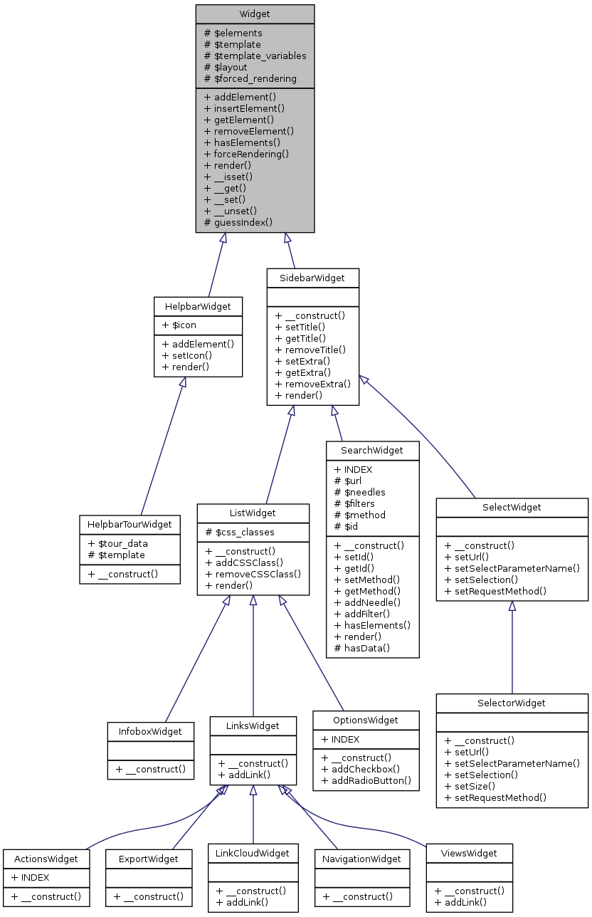
Inheritance diagram for Widget:
Inheritance graph
Collaboration diagram for Widget:
Collaboration graph

Public Member Functions

 addElement (WidgetElement $element, $index=null)
 insertElement (WidgetElement $element, $before_index, $index=null)
 getElement ($index)
 removeElement ($index)
 hasElements ()
 forceRendering ($state=true)
 render ($variables=array())
 __isset ($offset)
 __get ($offset)
 __set ($offset, $value)
 __unset ($offset)

Protected Member Functions

 guessIndex (WidgetElement $element)

Protected Attributes

 $elements = array()
 $template = 'widgets/widget'
 $template_variables = array()
 $layout = 'widgets/widget-layout'
 $forced_rendering = false

Detailed Description

Generic Widget

Author
Jan-Hendrik Willms tleil.nosp@m.ax+s.nosp@m.tudip.nosp@m.@gma.nosp@m.il.co.nosp@m.m GPL 2 or later
Since
3.1

Member Function Documentation

__get (   $offset)
__isset (   $offset)
__set (   $offset,
  $value 
)
__unset (   $offset)
addElement ( WidgetElement  $element,
  $index = null 
)

Add an element to the widget.

Parameters
WidgetElement$elementThe actual element
String$indexIndex/name of the element

Here is the call graph for this function:

Here is the caller graph for this function:

forceRendering (   $state = true)

Force rendering

Parameters
bool$stateWhether to force rendering or not
getElement (   $index)

Retrieve the element at the specified position.

Parameters
String$indexIndex/name of the element to retrieve.
Returns
WidgetElement The element at the specified position.
Exceptions
Exceptionif the specified position is invalid
guessIndex ( WidgetElement  $element)
protected

Tries to guess an appropriate index name for the element.

Parameters
WidgetElement$elementThe element in question
Returns
String Appropriate index name

Here is the caller graph for this function:

hasElements ( )

Returns whether this widget has any elements.

Returns
bool True if the widget has at least one element, false otherwise.

Reimplemented in SearchWidget.

Here is the caller graph for this function:

insertElement ( WidgetElement  $element,
  $before_index,
  $index = null 
)

Insert an element before a specific other element or at the end of the list if the specified position is invalid.

Parameters
WidgetElement$elementThe actual element
String$before_indexInsert element before this element.
String$indexIndex/name of the element

Here is the call graph for this function:

removeElement (   $index)

Removes the element at the specified position.

Parameters
String$indexIndex/name of the element to remove.
Exceptions
Exceptionif the specified position is invalid
render (   $variables = array())

Renders the widget. The widget will only be rendered if it contains at least one element.

Returns
String The THML code of the rendered sidebar widget

Reimplemented in SidebarWidget, SearchWidget, ListWidget, and HelpbarWidget.

Here is the call graph for this function:

Field Documentation

$elements = array()
protected

Contains the elements of the widget.

$forced_rendering = false
protected

Forced rendering?

$layout = 'widgets/widget-layout'
protected

Layout for this widget

$template = 'widgets/widget'
protected

Contains the template used to render the widget.

$template_variables = array()
protected

Contains additional template variables


The documentation for this class was generated from the following file: