Stud.IP  jlu_3.1 Revision 48552
 All Data Structures Namespaces Files Functions Variables Groups Pages
Calendar_ScheduleController Class Reference
Inheritance diagram for Calendar_ScheduleController:
Inheritance graph
Collaboration diagram for Calendar_ScheduleController:
Collaboration graph

Public Member Functions

 before_filter (&$action, &$args)
 index_action ($days=false)
 new_entry_action ()
 addEntry_action ($id=false)
 entry_action ($id=false, $cycle_id=false)
 entryajax_action ($id, $cycle_id=false)
 groupedentry_action ($start, $end, $seminars, $day)
 delete_action ($id)
 editseminar_action ($seminar_id, $cycle_id)
 addvirtual_action ($seminar_id)
 adminbind_action ($seminar_id, $cycle_id, $visible, $ajax=false)
 unbind_action ($seminar_id, $cycle_id=false, $ajax=false)
 bind_action ($seminar_id, $cycle_id, $ajax=false)
 settings_action ()
 storesettings_action ($start_hour=false, $end_hour=false, $days=false, $semester_id=false)
- Public Member Functions inherited from AuthenticatedController
 after_filter ($action, $args)
- Public Member Functions inherited from StudipController
 validate_args (&$args, $types=NULL)
 url_for ($to= '')
 link_for ($to= '')
 rescue ($exception)
 setInfoBoxImage ($image)
 addToInfobox ($category, $text, $icon= 'blank.gif')
 render_json ($data)
 relay ($to_uri)
 perform_relayed ($unconsumed)
 render_template_as_string ($template, $layout=null)

Additional Inherited Members

- Protected Member Functions inherited from StudipController
 populateInfobox ()
- Protected Attributes inherited from AuthenticatedController
 $allow_nobody = false

Detailed Description

Personal schedule controller.

Since
2.0

Member Function Documentation

addEntry_action (   $id = false)

this action is called whenever a new entry shall be modified or added to the schedule

Parameters
string$idoptional, if id given, the entry with this id is updated
Returns
void

Here is the call graph for this function:

addvirtual_action (   $seminar_id)

Adds the appointments of a course to your schedule.

Parameters
stringthe ID of the course
Returns
void

Here is the call graph for this function:

adminbind_action (   $seminar_id,
  $cycle_id,
  $visible,
  $ajax = false 
)

Set the visibility of the course.

Parameters
stringthe ID of the course
stringthe ID of the cycle
stringvisibility; either '1' or '0'
stringif you give this optional param, it signals an Ajax request
Returns
void

Here is the call graph for this function:

before_filter ( $action,
$args 
)

Callback function being called before an action is executed. If this function does not return FALSE, the action will be called, otherwise an error will be generated and processing will be aborted. If this function already #rendered or #redirected, further processing of the action is withheld.

Parameters
stringName of the action to perform.
arrayAn array of arguments to the action.
Returns
bool

Reimplemented from AuthenticatedController.

Here is the call graph for this function:

bind_action (   $seminar_id,
  $cycle_id,
  $ajax = false 
)

Show the given appointment.

Parameters
stringthe ID of the course
stringthe ID of the cycle
stringif you give this optional param, it signals an Ajax request
Returns
void

Here is the call graph for this function:

delete_action (   $id)

delete the entry of the submitted id (only entry belonging to the current use can be deleted)

Parameters
string$idthe id of the entry to delete
Returns
void

Here is the call graph for this function:

editseminar_action (   $seminar_id,
  $cycle_id 
)

store the color-settings for the seminar

Parameters
string$seminar_id
Returns
void

Here is the call graph for this function:

entry_action (   $id = false,
  $cycle_id = false 
)

this action keeps the entry of the submitted_id and enables displaying of the entry-dialog. If no id is submitted, an empty entry_dialog is displayed.

Parameters
string$idthe id of the entry to edit (if any), false otherwise.
Returns
void

Here is the call graph for this function:

entryajax_action (   $id,
  $cycle_id = false 
)

Return an HTML fragment containing a form to edit an entry

Parameters
stringthe ID of a course
stringan optional cycle's ID
Returns
void

Here is the call graph for this function:

groupedentry_action (   $start,
  $end,
  $seminars,
  $day 
)

Returns an HTML fragment of a grouped entry in the schedule of an institute.

Parameters
string$startthe start time of the group, e.g. "1000"
string$endthe end time of the group, e.g. "1200"
string$seminarsthe IDs of the courses
string$daynumeric day to show
Returns
void
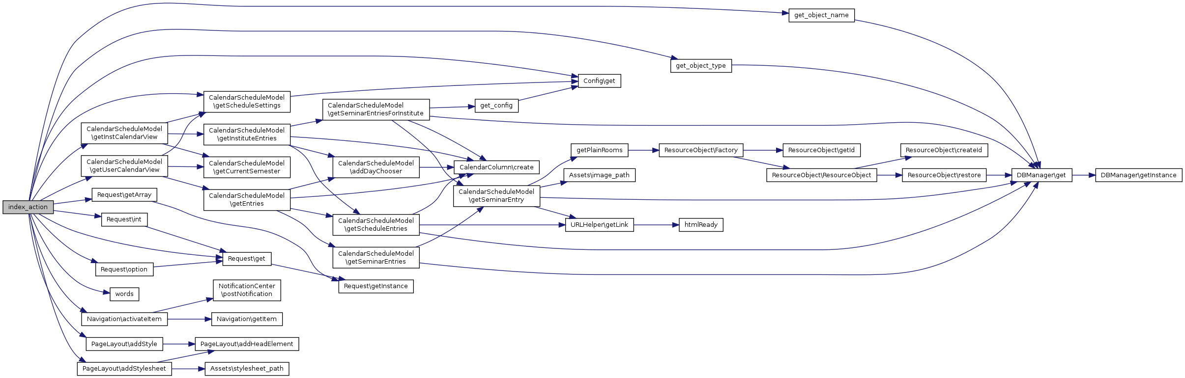
index_action (   $days = false)

this action is the main action of the schedule-controller, setting the environment for the timetable, accepting a comma-separated list of days.

Parameters
string$daysa list of an arbitrary mix of the numbers 0-6, separated with a comma (e.g. 1,2,3,4,5 (for Monday to Friday, the default))
Returns
void

Here is the call graph for this function:

new_entry_action ( )

Here is the call graph for this function:

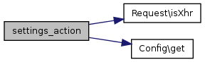
settings_action ( )

Show the settings' form.

Returns
void

Here is the call graph for this function:

storesettings_action (   $start_hour = false,
  $end_hour = false,
  $days = false,
  $semester_id = false 
)

Store the settings

Parameters
stringthe start time of the calendar to show, e.g. "1000"
stringthe end time of the calendar to show, e.g. "1200"
stringthe days to show
stringthe ID of the semester
Returns
void

Here is the call graph for this function:

unbind_action (   $seminar_id,
  $cycle_id = false,
  $ajax = false 
)

Hide the give appointment.

Parameters
stringthe ID of the course
stringthe ID of the cycle
stringif you give this optional param, it signals an Ajax request
Returns
void

Here is the call graph for this function:


The documentation for this class was generated from the following file: