|
Stud.IP
jlu_3.1 Revision 48552
|
Functions | |
| get_ampel_state ($cur_ampel_state, $new_level, $new_text) | |
| get_ampel_write ($mein_status, $admission_status, $write_level, $print="TRUE", $start=-1, $ende=-1, $temporaly=0) | |
| get_ampel_read ($mein_status, $admission_status, $read_level, $print="TRUE", $start=-1, $ende=-1, $temporaly=0) | |
| htmlReady ($what, $trim=TRUE, $br=FALSE, $double_encode=true) | |
| jsReady ($what, $target) | |
| quotes_encode ($description, $author) | |
| formatReady ($text, $trim=TRUE, $extern=FALSE, $wiki=FALSE, $show_comments='icon') | |
| formatLinks ($text, $nl2br=TRUE) | |
| wikiReady ($text, $trim=TRUE) | |
| transformBeforeSave ($text) | |
| decodeHTML ($string) | |
| preg_call_format_signature ($username, $timestamp) | |
| kill_format ($text) | |
| isURL ($url) | |
| isLinkIntern ($url) | |
| idna_link ($link, $mail=false) | |
| smile ($text= '') | |
| symbol ($text="") | |
| mila ($titel, $size=60) | |
| printhead ($breite, $left, $link, $open, $new, $icon, $titel, $zusatz, $timestmp=0, $printout=TRUE, $index="", $indikator="age", $css_class=NULL) | |
| printcontent ($breite, $write=FALSE, $inhalt, $edit, $printout=TRUE, $addon="") | |
| print_infobox ($content, $picture= '', $dont_display_immediatly=false) | |
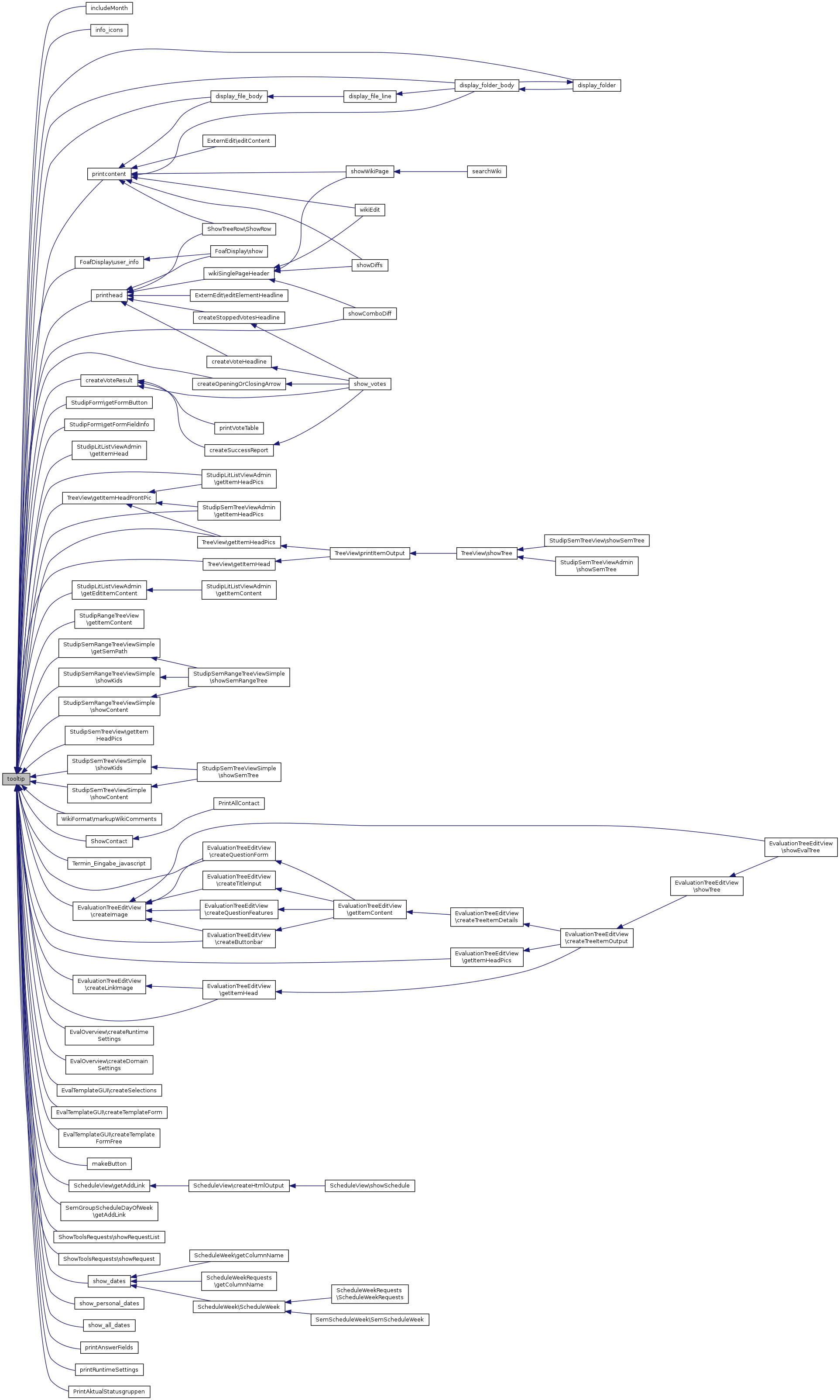
| tooltip ($text, $with_alt=TRUE, $with_popup=FALSE) | |
| tooltip2 ($text, $with_alt=TRUE, $with_popup=FALSE) | |
| tooltipIcon ($text, $important=false, $html=false) | |
| TransformInternalLinks ($str) | |
| createQuestion ($question, $approveParams, $disapproveParams=array(), $baseUrl= '?') | |
| createQuestion2 ($question, $approveParams, $disapproveParams=array(), $baseUrl= '?') | |
| display_exception (Exception $exception, $as_html=false, $deep=false) | |
| get_icon_for_mimetype ($mime_type) | |
| displayStatuslight ($prelim, $seminar_id, $size) | |
| get_ampel_admission_overview ($prelim=FALSE, $none=FALSE, $locked=FALSE, $password=FALSE, $timed=FALSE, $participants=FALSE, $limited=FALSE, $size=1) | |
| get_ampel_admissionXXX ($admission_type, $admin, $mein_status, $write_level, $admission_status, $print="TRUE", $start=-1, $ende=-1, $temporaly=0) | |
| checkDisplayOfStudycourse ($course_id) | |
| checkDisplayOfStudycourse | ( | $course_id | ) |

| createQuestion | ( | $question, | |
| $approveParams, | |||
$disapproveParams = array(), |
|||
$baseUrl = '?' |
|||
| ) |
creates a modal dialog ensuring that the user is really aware about the action to perform
| string | $question | question of the modal dialog |
| string | $approveParams | an array of params for a link to be used on approval |
| string | $disapproveParams | an array of params for a link to be used on disapproval |
| string | $baseUrl | if set, this url is used, PHP_SELF otherwise |


| createQuestion2 | ( | $question, | |
| $approveParams, | |||
$disapproveParams = array(), |
|||
$baseUrl = '?' |
|||
| ) |
creates a modal dialog ensuring that the user is really aware about the action to perform with formulars
| string | $question | question of the modal dialog |
| string | $approveParams | an array of params for a link to be used on approval |
| string | $disapproveParams | an array of params for a link to be used on disapproval |
| string | $baseUrl | if set, this url is used, PHP_SELF otherwise |

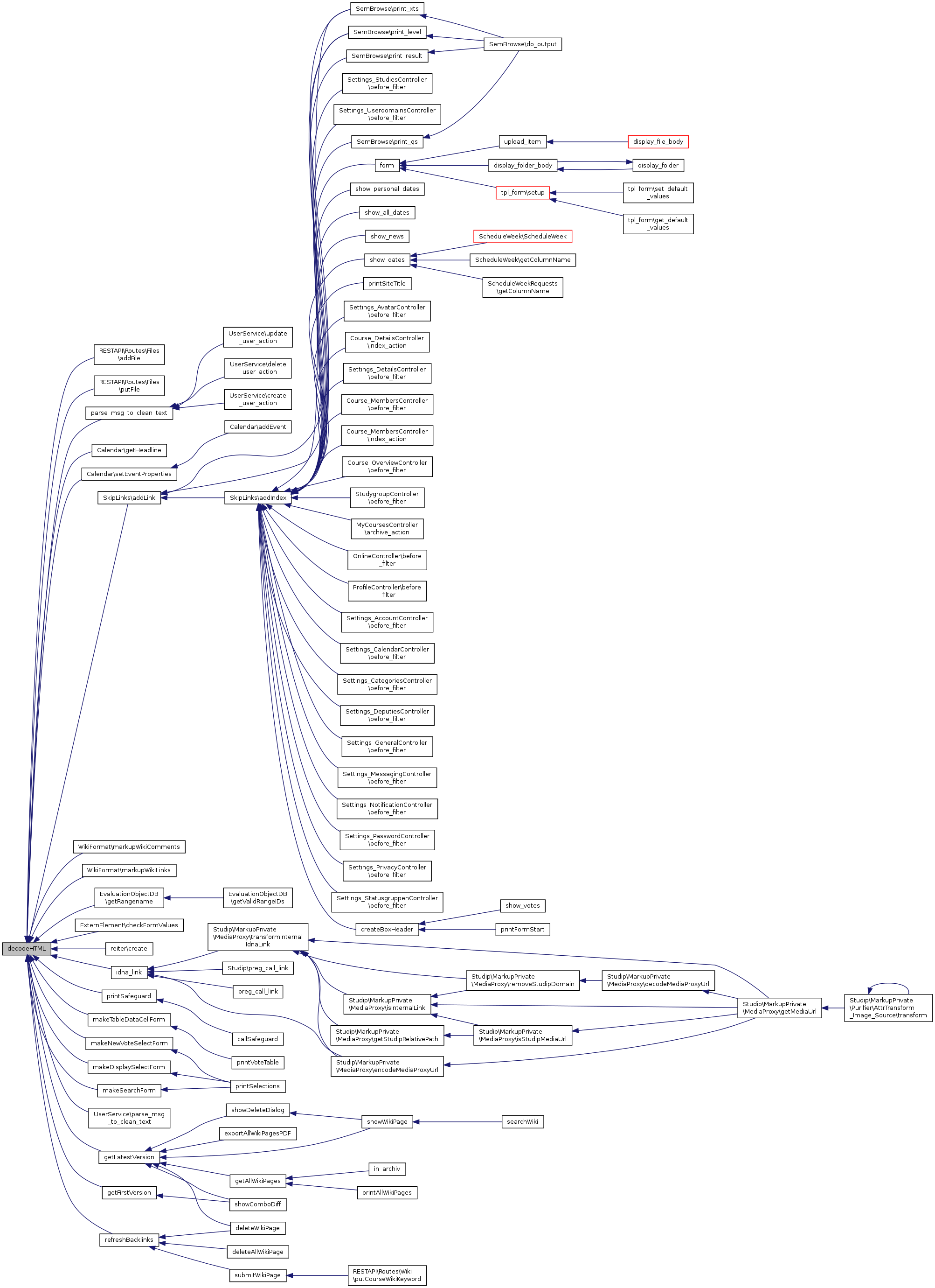
| decodeHTML | ( | $string | ) |
decodes html entities to normal characters
public
| string |

Displays the provided exception in a more readable fashion.
| Exception | $exception | The exception to be displayed |
| bool | $as_html | Indicates whether the exception shall be displayed as plain text or html (optional, defaults to plain text) |
| bool | $deep | Indicates whether any previous exception should be included in the output (optional, defaults to false) |


| displayStatuslight | ( | $prelim, | |
| $seminar_id, | |||
| $size | |||
| ) |

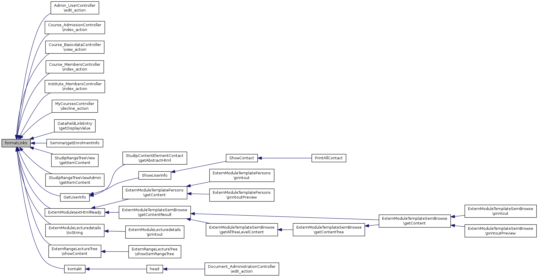
| formatLinks | ( | $text, | |
$nl2br = TRUE |
|||
| ) |
Simplified version of formatReady that handles link formatting only.
| string | $text | Marked-up text. |
| bool | $nl2br | Convert newlines to . |

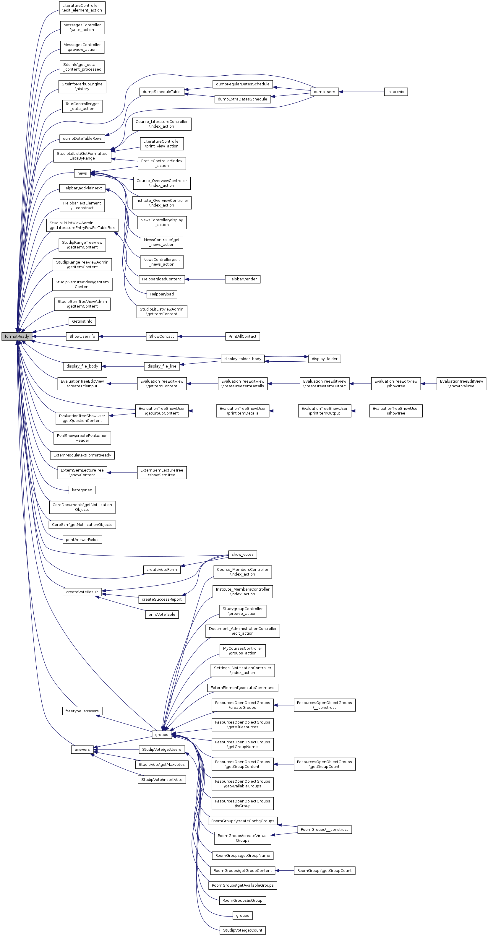
| formatReady | ( | $text, | |
$trim = TRUE, |
|||
$extern = FALSE, |
|||
$wiki = FALSE, |
|||
$show_comments = 'icon' |
|||
| ) |
Common function to get all special Stud.IP formattings.
public
| string | $text | Marked-up text. |
| boolean | $trim | Trim leading and trailing whitespace, if TRUE. |
| boolean | $extern | (deprecated, has no effect) |
| boolean | $wiki | (deprecated, has no effect) |
| string | $show_comments | (deprecated, has no effect) |

| get_ampel_admission_overview | ( | $prelim = FALSE, |
|
$none = FALSE, |
|||
$locked = FALSE, |
|||
$password = FALSE, |
|||
$timed = FALSE, |
|||
$participants = FALSE, |
|||
$limited = FALSE, |
|||
$size = 1 |
|||
| ) |

| get_ampel_admissionXXX | ( | $admission_type, | |
| $admin, | |||
| $mein_status, | |||
| $write_level, | |||
| $admission_status, | |||
$print = "TRUE", |
|||
$start = -1, |
|||
$ende = -1, |
|||
$temporaly = 0 |
|||
| ) |

| get_ampel_read | ( | $mein_status, | |
| $admission_status, | |||
| $read_level, | |||
$print = "TRUE", |
|||
$start = -1, |
|||
$ende = -1, |
|||
$temporaly = 0 |
|||
| ) |
get_ampel_read, waehlt die geeignete Grafik in der Ampel Ansicht (fuer Berechtigungen) aus. Benoetigt den Status in der Veranstaltung und auf der Anmeldeliste und den read_level der Veranstaltung
| unknown_type | $mein_status | |
| unknown_type | $admission_status | |
| unknown_type | $read_level | |
| unknown_type | ||
| unknown_type | $start | |
| unknown_type | $ende | |
| unknown_type | $temporaly |

| get_ampel_state | ( | $cur_ampel_state, | |
| $new_level, | |||
| $new_text | |||
| ) |
get_ampel_state is a helper function for get_ampel_write and get_ampel_read. It checks if the new parameters lead to a "lower" trafficlight. If so, the new level and the new text are set and returned.
| unknown_type | $cur_ampel_state | |
| unknown_type | $new_level | |
| unknown_type | $new_text |

| get_ampel_write | ( | $mein_status, | |
| $admission_status, | |||
| $write_level, | |||
$print = "TRUE", |
|||
$start = -1, |
|||
$ende = -1, |
|||
$temporaly = 0 |
|||
| ) |
get_ampel_write, waehlt die geeignete Grafik in der Ampel Ansicht (fuer Berechtigungen) aus. Benoetigt den Status in der Veranstaltung und auf der Anmeldeliste und den read_level der Veranstaltung
| unknown_type | $mein_status | |
| unknown_type | $admission_status | |
| unknown_type | $write_level | |
| unknown_type | ||
| unknown_type | $start | |
| unknown_type | $ende | |
| unknown_type | $temporaly |

| get_icon_for_mimetype | ( | $mime_type | ) |
Returns the appropriate stud.ip icon for a given mime type.
| String | $mime_type | Mime type to get the icon for |


| htmlReady | ( | $what, | |
$trim = TRUE, |
|||
$br = FALSE, |
|||
$double_encode = true |
|||
| ) |
| idna_link | ( | $link, | |
$mail = false |
|||
| ) |
convert links with 'umlauten' to punycode
public
| string | link to convert |
| boolean | for mailadr = true and for other link = false |


| isLinkIntern | ( | $url | ) |


| isURL | ( | $url | ) |
| jsReady | ( | $what, | |
| $target | |||
| ) |


| kill_format | ( | $text | ) |
removes all characters used by quick-format-syntax
public
| string |

| mila | ( | $titel, | |
$size = 60 |
|||
| ) |

| preg_call_format_signature | ( | $username, | |
| $timestamp | |||
| ) |
formats a ~~~~ wiki signature with username and timestamp
| string | |
| unix | timestamp |

| print_infobox | ( | $content, | |
$picture = '', |
|||
$dont_display_immediatly = false |
|||
| ) |

| printcontent | ( | $breite, | |
$write = FALSE, |
|||
| $inhalt, | |||
| $edit, | |||
$printout = TRUE, |
|||
$addon = "" |
|||
| ) |


| printhead | ( | $breite, | |
| $left, | |||
| $link, | |||
| $open, | |||
| $new, | |||
| $icon, | |||
| $titel, | |||
| $zusatz, | |||
$timestmp = 0, |
|||
$printout = TRUE, |
|||
$index = "", |
|||
$indikator = "age", |
|||
$css_class = NULL |
|||
| ) |
Ausgabe der Aufklapp-Kopfzeile
| $breite | |
| $left | |
| $link | |
| $open | |
| $new | |
| $icon | |
| $titel | |
| $zusatz | |
| $timestmp | |
| $printout | |
| $index | |
| $indikator | |
| $css_class |


| quotes_encode | ( | $description, | |
| $author | |||
| ) |
Funktion um Quotings zu encoden
| string | $description | der Text der gequotet werden soll, wird zurueckgegeben |
| string | $author | Name des urspruenglichen Autors |
| smile | ( | $text = '' | ) |
Create smileys
This functions converts the smiley codes notation (:name:) as well as the available short notation.
public
| string | $text | The text to convert |

| symbol | ( | $text = "" | ) |
create symbols from the shorts
This functions converts the short, locatet in the config.inc into the assigned pictures. It uses a different directory as the smile-function, becauso symbols should not be shown in the smiley and so, no link is given onto the picture. A tooltip which shows the symbol code is given, too.
public
| string | the text to convert |
| tooltip | ( | $text, | |
$with_alt = TRUE, |
|||
$with_popup = FALSE |
|||
| ) |
Returns a given text as html tooltip
title and alt attribute is default, with_popup means a JS alert box activated on click
| string | $text | |
| boolean | $with_alt | return text with alt attribute |
| boolean | $with_popup | return text with JS alert box on click |


| tooltip2 | ( | $text, | |
$with_alt = TRUE, |
|||
$with_popup = FALSE |
|||
| ) |
Returns a given text as an array of html attributes used as tooltip
title and alt attribute is default, with_popup means a JS alert box activated on click
| string | $text | |
| boolean | $with_alt | return text with alt attribute |
| boolean | $with_popup | return text with JS alert box on click |


returns a html-snippet with an icon and a tooltip on it
| type | $text |

| transformBeforeSave | ( | $text | ) |
Apply StudipTransformFormat rules to marked-up text.
| string | $text | Marked-up text. |

| TransformInternalLinks | ( | $str | ) |
detects internal links in a given string and convert used domain to the domain actually used (only necessary if more than one domain exists)
| string | text to convert |

| wikiReady | ( | $text, | |
$trim = TRUE |
|||
| ) |
Special version of formatReady for wiki-webs.
public
| string | $what | Marked-up text. |
| string | $trim | Trim leading and trailing whitespace, if TRUE. |
