Stud.IP  jlu_3.3 Revision
DbView Class Reference
Inheritance diagram for DbView:
Inheritance graph
Collaboration diagram for DbView:
Collaboration graph

Public Member Functions

 DbView ($db="")
 
 init_views ()
 
 __get ($view)
 
 halt ($msg)
 
 get_query ()
 
 get_parsed_query ($query_list)
 
 parse_query (&$query)
 
 get_temp_table ($sub_query)
 
 get_temp_values ($sub_query)
 
 get_uniqid ()
 
 get_value_list ($list)
 
 get_view ($name)
 
 Get_union ()
 

Static Public Member Functions

static addView ($view)
 

Data Fields

 $params = array()
 
 $auto_free_params = true
 
 $debug = false
 

Static Protected Attributes

static $dbviewfiles = array()
 
static $dbviews = array()
 

Member Function Documentation

◆ __get()

__get (   $view)

◆ addView()

static addView (   $view)
static

◆ DbView()

DbView (   $db = "")

Constructor

Pass nothing to use a new instance of db_class_name, the classname for a new instance, or existing instance @access public

Parameters
mixed$dbclassname of used db abstraction or existing db object
Here is the call graph for this function:
Here is the caller graph for this function:

◆ get_parsed_query()

get_parsed_query (   $query_list)
Here is the call graph for this function:
Here is the caller graph for this function:

◆ get_query()

get_query ( )
Here is the call graph for this function:

◆ get_temp_table()

get_temp_table (   $sub_query)
Here is the call graph for this function:
Here is the caller graph for this function:

◆ get_temp_values()

get_temp_values (   $sub_query)
Here is the call graph for this function:
Here is the caller graph for this function:

◆ Get_union()

Get_union ( )
Here is the call graph for this function:

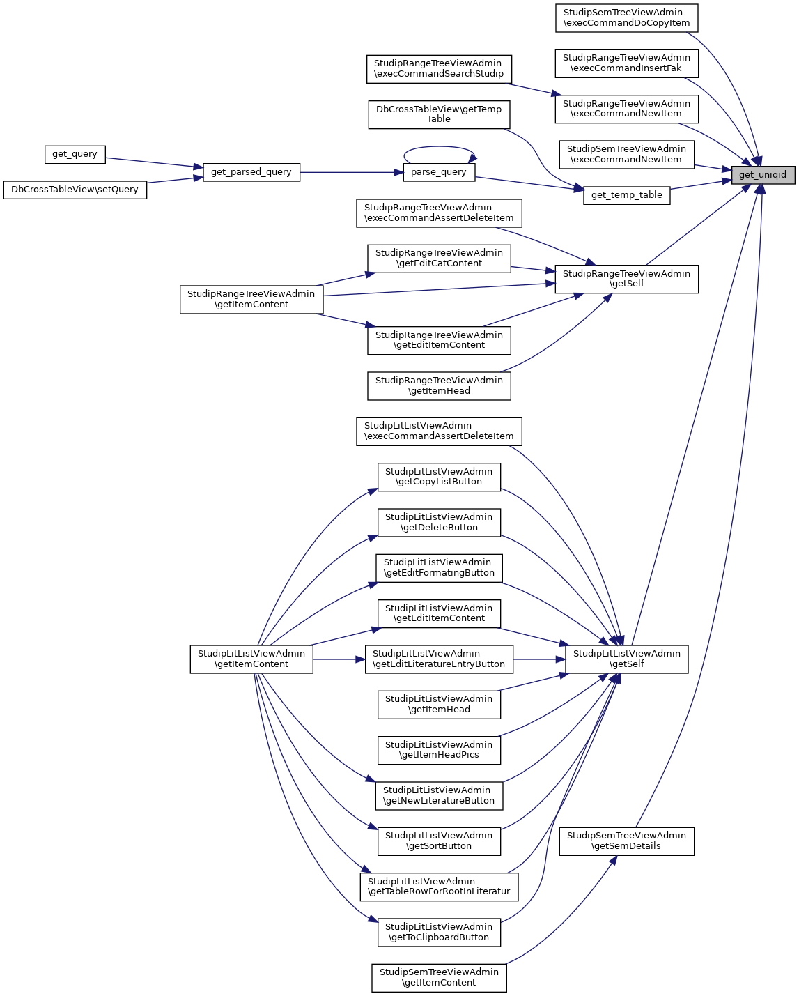
◆ get_uniqid()

get_uniqid ( )
Here is the caller graph for this function:

◆ get_value_list()

get_value_list (   $list)
Here is the caller graph for this function:

◆ get_view()

get_view (   $name)
Here is the call graph for this function:
Here is the caller graph for this function:

◆ halt()

halt (   $msg)

print error message and exit script

@access private

Parameters
string$msgthe message to print
Here is the caller graph for this function:

◆ init_views()

init_views ( )
Here is the caller graph for this function:

◆ parse_query()

parse_query ( $query)
Here is the call graph for this function:
Here is the caller graph for this function:

Field Documentation

◆ $auto_free_params

boolean $auto_free_params = true

delete the params array after each query execution

@access public

◆ $dbviewfiles

$dbviewfiles = array()
staticprotected

◆ $dbviews

$dbviews = array()
staticprotected

◆ $debug

boolean $debug = false

turn on/off debugging

@access public

◆ $params

array $params = array()

list of parameters

@access public


The documentation for this class was generated from the following file: