|
Stud.IP
jlu_3.3 Revision
|
Namespaces | |
| namespace | resources |
Functions | |
| allowCreateRooms ($user_id='') | |
| getLockPeriod ($type, $timestamp1='', $timestamp2='') | |
| isLockPeriod ($type, $timestamp='') | |
| changeLockableRecursiv ($resource_id, $state) | |
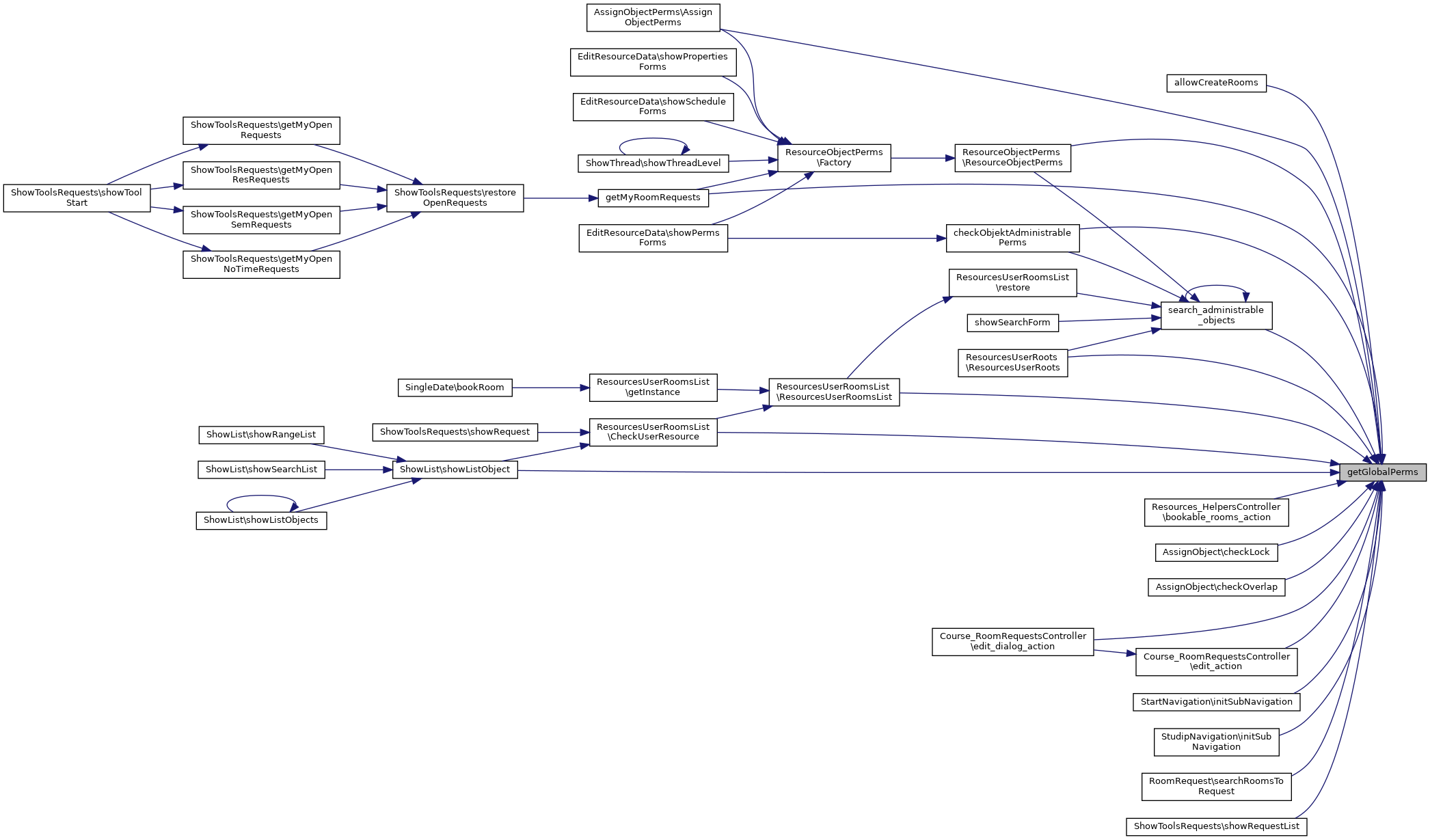
| getGlobalPerms ($user_id) | |
| getFormattedResult ($result, $mode="bad", $bad_message_text='', $good_message_text='') | |
| getDateAssigenedRoom ($date_id) | |
| getResourceObjectName ($id) | |
| getResourceObjectCategory ($id) | |
| getDateRoomRequest ($termin_id) | |
| getSeminarRoomRequest ($seminar_id) | |
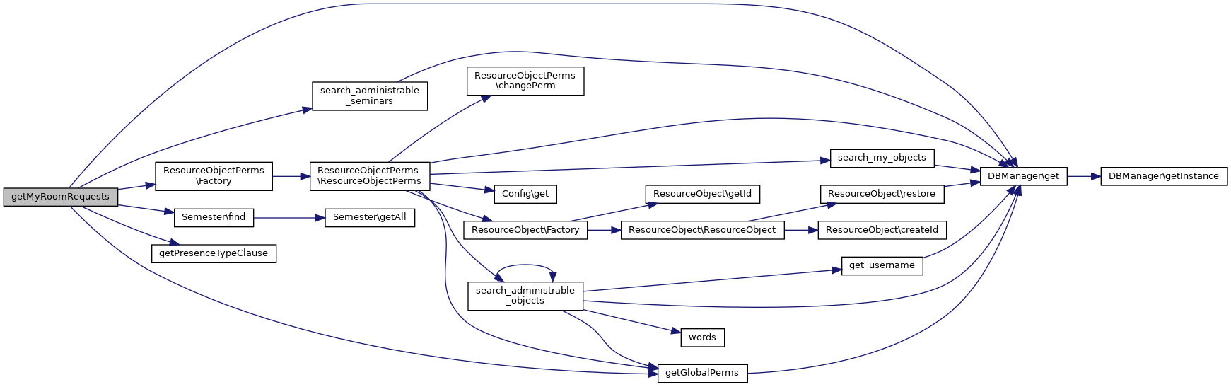
| getMyRoomRequests ($user_id='', $semester_id=null, $only_not_closed=true, $single_request=null, $sem_type=null, $faculty=null, $tagged=null) | |
| cmp_assign_events ($a, $b) | |
| cmp_resources ($a, $b) | |
| checkAvailableResources ($id) | |
| checkObjektAdministrablePerms ($resource_object_owner_id, $user_id='') | |
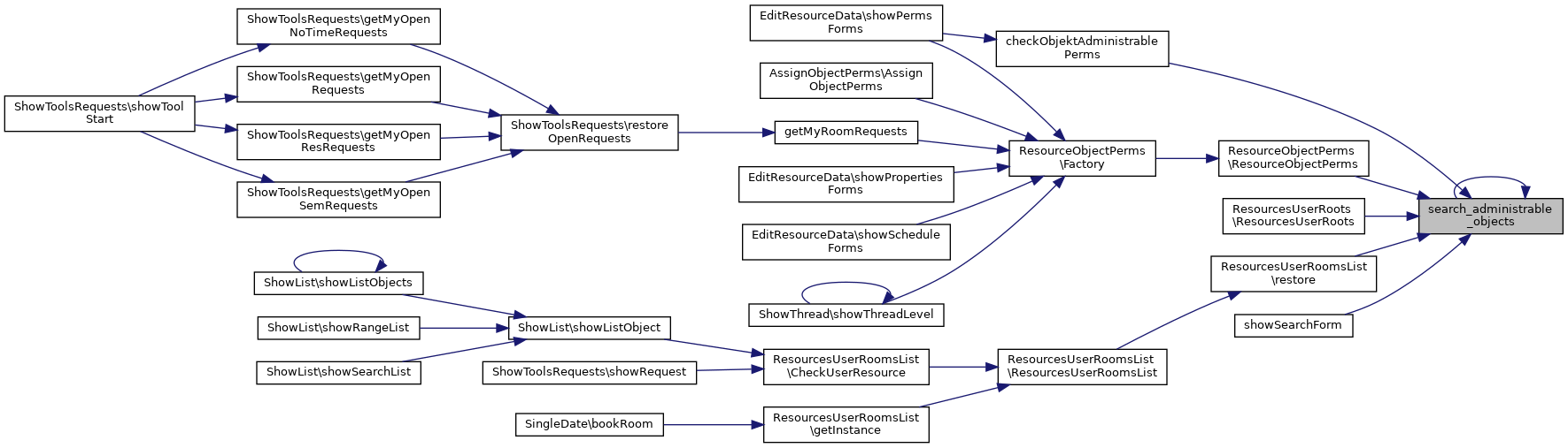
| search_administrable_seminars ($search_string='', $user_id='') | |
| search_administrable_objects ($search_string='', $user_id='', $sem=TRUE, $resource_id='') ###JLUG__SB_RESSOURCE end | |
| search_my_objects ($search_string='', $user_id='', $sem=TRUE) | |
| search_admin_user ($search_string='') | |
| search_objects ($search_string='', $user_id='', $sem=TRUE) | |
| showSearchForm ($name, $search_string='', $user_only=FALSE, $administrable_objects_only=FALSE, $admins=FALSE, $allow_all=FALSE, $sem=TRUE, $img_dir="left") | |
| getResourcesCategories () | |
| allowCreateRooms | ( | $user_id = '' | ) |

| changeLockableRecursiv | ( | $resource_id, | |
| $state | |||
| ) |
changeLockableRecursiv
sets the lockale option for all childs to state
| string | the key for the resource object |
| boolean | if set, all childs will be lockable |


| checkAvailableResources | ( | $id | ) |


| checkObjektAdministrablePerms | ( | $resource_object_owner_id, | |
$user_id = '' |
|||
| ) |


| cmp_assign_events | ( | $a, | |
| $b | |||
| ) |
| cmp_resources | ( | $a, | |
| $b | |||
| ) |
| getDateAssigenedRoom | ( | $date_id | ) |

| getDateRoomRequest | ( | $termin_id | ) |


| getFormattedResult | ( | $result, | |
$mode = "bad", |
|||
$bad_message_text = '', |
|||
$good_message_text = '' |
|||
| ) |

| getGlobalPerms | ( | $user_id | ) |


| getLockPeriod | ( | $type, | |
$timestamp1 = '', |
|||
$timestamp2 = '' |
|||
| ) |


| getMyRoomRequests | ( | $user_id = '', |
|
$semester_id = null, |
|||
$only_not_closed = true, |
|||
$single_request = null, |
|||
$sem_type = null, |
|||
$faculty = null, |
|||
$tagged = null |
|||
| ) |


| getResourceObjectCategory | ( | $id | ) |

| getResourceObjectName | ( | $id | ) |


| getResourcesCategories | ( | ) |


| getSeminarRoomRequest | ( | $seminar_id | ) |


| isLockPeriod | ( | $type, | |
$timestamp = '' |
|||
| ) |
isLockPeriod
determines, if a lock period could be found in resources_locks and locking is active
| int | the timestamp, if left, the actual time |


| search_admin_user | ( | $search_string = '' | ) |


| search_administrable_objects | ( | $search_string = '', |
|
$user_id = '', |
|||
$sem = TRUE, |
|||
$resource_id = '' |
|||
| ) |


| search_administrable_seminars | ( | $search_string = '', |
|
$user_id = '' |
|||
| ) |


| search_my_objects | ( | $search_string = '', |
|
$user_id = '', |
|||
$sem = TRUE |
|||
| ) |


| search_objects | ( | $search_string = '', |
|
$user_id = '', |
|||
$sem = TRUE |
|||
| ) |


| showSearchForm | ( | $name, | |
$search_string = '', |
|||
$user_only = FALSE, |
|||
$administrable_objects_only = FALSE, |
|||
$admins = FALSE, |
|||
$allow_all = FALSE, |
|||
$sem = TRUE, |
|||
$img_dir = "left" |
|||
| ) |
