|
Stud.IP
jlu_3.3 Revision
|
Namespaces | |
| namespace | studip_core |
Functions | |
| insert_seminar_user ($seminar_id, $user_id, $status, $copy_studycourse=false, $contingent=false, $log_message=false) | |
| removeScheduleEntriesMarkedAsVirtual ($user_id, $seminar_id) | |
| get_free_admission ($seminar_id) | |
| renumber_admission ($seminar_id, $send_message=TRUE) | |
| update_admission ($seminar_id, $send_message=TRUE) | |
| normal_update_admission ($seminar_id, $send_message=TRUE) | |
| admission_seminar_user_insert ($user_id, $seminar_id, $status, $studiengang_id='', $comment='') | |
| admission_seminar_user_get_position ($user_id, $seminar_id) | |
| admission_seminar_user_get_position | ( | $user_id, | |
| $seminar_id | |||
| ) |
returns the position for a user on a waiting list
if the user is not found false is returned, return true if the user is found but no position is available
| string | user_id |
| string | seminar_id |


| admission_seminar_user_insert | ( | $user_id, | |
| $seminar_id, | |||
| $status, | |||
$studiengang_id = '', |
|||
$comment = '' |
|||
| ) |
sets a user on a waiting list for a registration procedure
if applicable ($status == 'awaiting') returns the position
| string | user_id |
| string | seminar_id |
| string | status 'claiming','awaiting','accepted' |
| string | studiengang_id |
| string | comment |

| get_free_admission | ( | $seminar_id | ) |
This function calculate the remaining places for the complete seminar
This function calculate the remaining places for the complete seminar. It considers all the allocations and it avoids rounding errors
| string | seminar_id the seminar_id of the seminar to calculate |

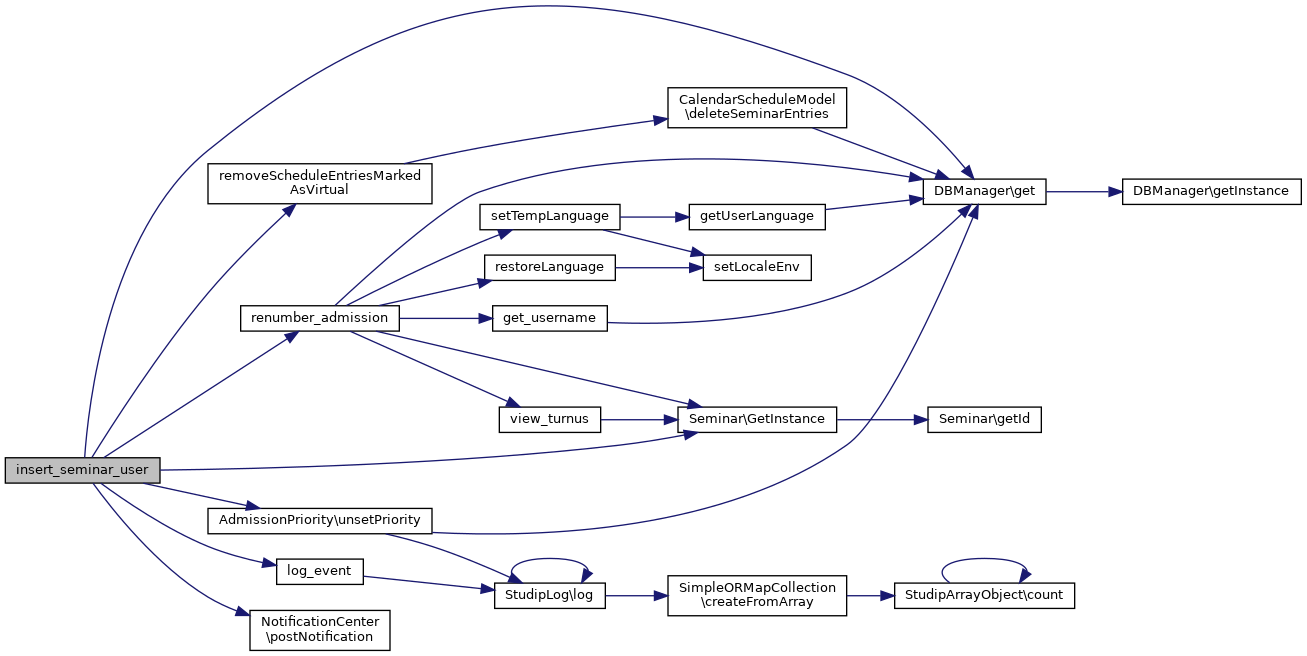
| insert_seminar_user | ( | $seminar_id, | |
| $user_id, | |||
| $status, | |||
$copy_studycourse = false, |
|||
$contingent = false, |
|||
$log_message = false |
|||
| ) |
Insert a user into a seminar with optional log-message and contingent
| string | $seminar_id | |
| string | $user_id | |
| string | $status | status of user in the seminar (user, autor, tutor, dozent) |
| boolean | $copy_studycourse | if true, the studycourse is copied from admission_seminar_user to seminar_user. Overrides the $contingent-parameter |
| string | $contingent | optional studiengang_id, if no id is given, no contingent is considered |
| string | $log_message | optional log-message. if no log-message is given a default one is used |


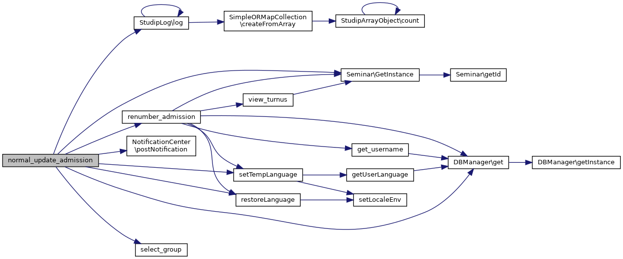
| normal_update_admission | ( | $seminar_id, | |
$send_message = TRUE |
|||
| ) |
This function updates an admission procedure
The function checks, if user could be insert to the seminar. The User gets a message, if he is inserted to the seminar
| string | seminar_id the seminar_id of the seminar to calculate |
| boolean | send_message should a system-message be send? |


| removeScheduleEntriesMarkedAsVirtual | ( | $user_id, | |
| $seminar_id | |||
| ) |
Removes entries marked in the schedule as virtual. This function serves the following scenario: If a user first added the dates of one seminar to his or her schedule and later did participate in the seminar then the previously as 'virtual' added dates should be removed with this function.
| $user_id | the id of the user the schedule belongs to |
| $seminar_id | the id of the seminar the schedule belongs to |


| renumber_admission | ( | $seminar_id, | |
$send_message = TRUE |
|||
| ) |
This function numbers a waiting list
Use this functions, if a person was moved from the waiting list or there were other changes to the waiting list. The User gets a message, if the parameter is set and the position on the waiting list has changed.
| string | seminar_id the seminar_id of the seminar to calculate |
| boolean | send_message should a system-message be send? |


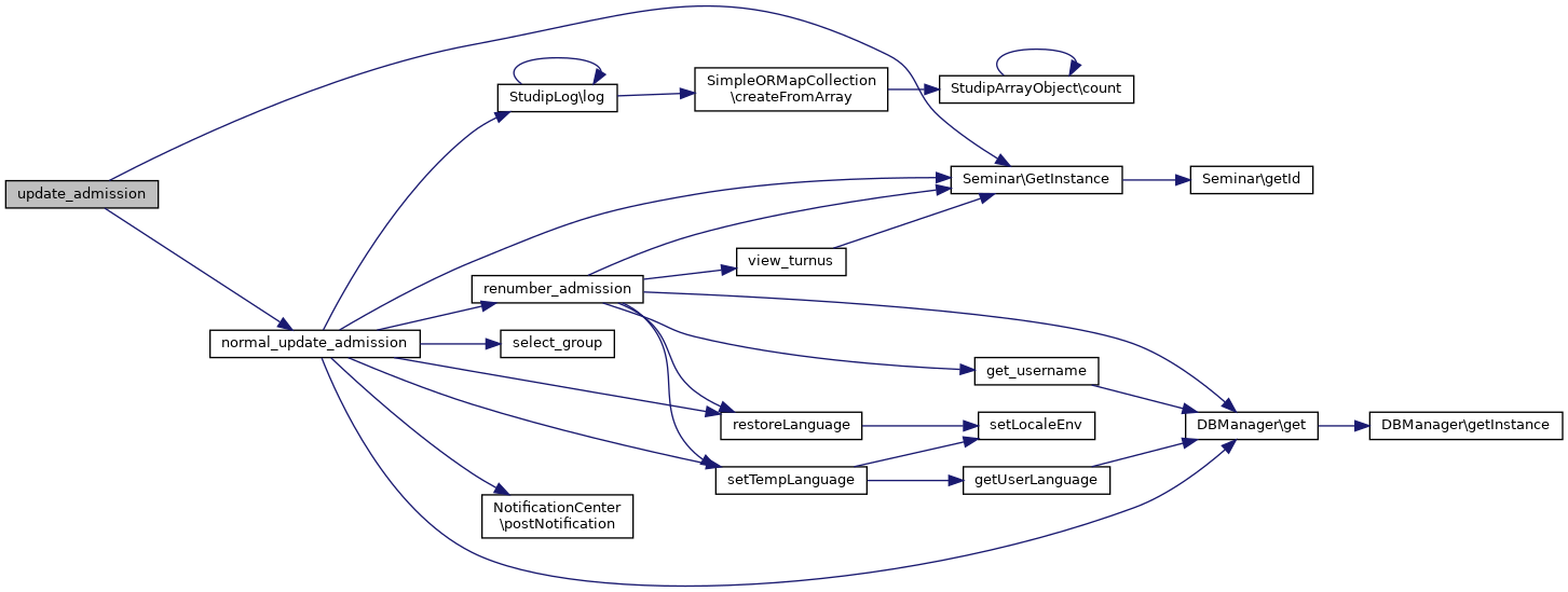
| update_admission | ( | $seminar_id, | |
$send_message = TRUE |
|||
| ) |

