Stud.IP  jlu_3.3 Revision
GarbageCollectorJob Class Reference
Inheritance diagram for GarbageCollectorJob:
Inheritance graph
Collaboration diagram for GarbageCollectorJob:
Collaboration graph

Public Member Functions

 setUp ()
 
 execute ($last_result, $parameters=array())
 
- Public Member Functions inherited from CronJob
 execute ($last_result, $parameters=array())
 
 setUp ()
 
 tearDown ()
 

Static Public Member Functions

static getName ()
 
static getDescription ()
 
static getParameters ()
 
static getName ()
 
static getDescription ()
 
static getParameters ()
 

Detailed Description

Member Function Documentation

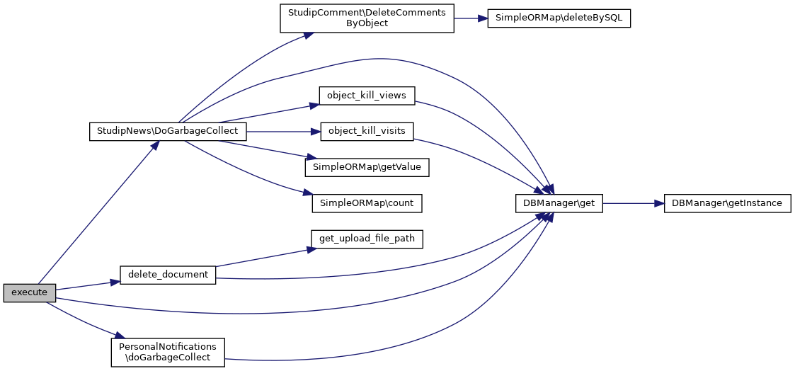
◆ execute()

execute (   $last_result,
  $parameters = array() 
)

Execute the cronjob.

Parameters
mixed$last_resultWhat the last execution of this cronjob returned.
Array$parametersParameters for this cronjob instance which were defined during scheduling.

Reimplemented from CronJob.

Here is the call graph for this function:

◆ getDescription()

static getDescription ( )
static

Return the description of the cronjob.

Reimplemented from CronJob.

◆ getName()

static getName ( )
static

Return the name of the cronjob.

Reimplemented from CronJob.

◆ getParameters()

static getParameters ( )
static

Returns a list of available parameters for this cronjob.

Each parameter is an entry in the resulting with a unique identifier with the following array fields:

  • "type" which is one of the following:
    • boolean, a simple binary option
    • string, a single line of text
    • text, a multiline chunk of text
    • integer, a number
    • select, a defined set of values (define in the field "values" as an array)
  • "default" provides a default value for this field (optional)
  • "status" is either "optional" or "mandatory" (optional, defaults to optional)
  • "description" provides a decription for this parameter

Example:

return array( 'area' => array( 'type' => 'select', 'values' => array('seminar', 'institute', 'user'), 'description' => 'Example parameter #1', ), 'verbose' => array( 'type' => 'boolean', 'default' => false, 'status' => 'optional', 'description' => 'Example parameter #2', ), );

Parameters
ArrayList of paramters in the format described above.

Reimplemented from CronJob.

◆ setUp()

setUp ( )

Setup method.

Reimplemented from CronJob.


The documentation for this class was generated from the following file: