|
Stud.IP
jlu_3.3 Revision
|


Public Member Functions | |
| getIconNavigation ($course_id, $last_visit, $user_id) | |
| getTabNavigation ($course_id) | |
| getNotificationObjects ($course_id, $since, $user_id) | |
| getMetadata () | |
| getIconNavigation | ( | $course_id, | |
| $last_visit, | |||
| $user_id | |||
| ) |
Return a navigation object representing this plugin in the course overview table or return NULL if you want to display no icon for this plugin (or course). The navigation object's title will not be shown, only the image (and its associated attributes like 'title') and the URL are actually used.
By convention, new or changed plugin content is indicated by a different icon and a corresponding tooltip.
| string | $course_id | course or institute range id |
| int | $last_visit | time of user's last visit |
| string | $user_id | the user to get the navigation for |
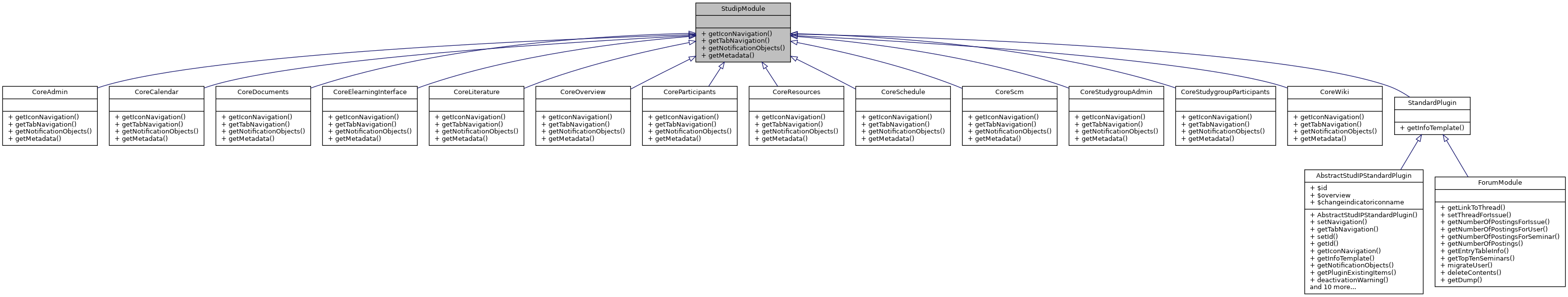
Implemented in CoreAdmin, CoreCalendar, CoreDocuments, CoreElearningInterface, CoreLiterature, CoreOverview, CoreParticipants, CoreResources, CoreSchedule, CoreScm, CoreStudygroupAdmin, CoreStudygroupParticipants, CoreWiki, and AbstractStudIPStandardPlugin.
| getMetadata | ( | ) |
Provides metadata like a descriptional text for this module that is shown on the course "+" page to inform users about what the module acutally does. Additionally, a URL can be specified.
Implemented in CoreAdmin, CoreCalendar, CoreDocuments, CoreElearningInterface, CoreLiterature, CoreOverview, CoreParticipants, CoreResources, CoreSchedule, CoreScm, CoreStudygroupAdmin, CoreStudygroupParticipants, and CoreWiki.
| getNotificationObjects | ( | $course_id, | |
| $since, | |||
| $user_id | |||
| ) |
return a list of ContentElement-objects, conatinging everything new in this module
| string | $course_id | the course-id to get the new stuff for |
| int | $last_visit | when was the last time the user visited this module |
| string | $user_id | the user to get the notifcation-objects for |
Implemented in CoreAdmin, CoreCalendar, CoreDocuments, CoreElearningInterface, CoreLiterature, CoreOverview, CoreParticipants, CoreResources, CoreSchedule, CoreScm, CoreStudygroupAdmin, CoreStudygroupParticipants, CoreWiki, and AbstractStudIPStandardPlugin.
| getTabNavigation | ( | $course_id | ) |
Return a navigation object representing this plugin in the course overview table or return NULL if you want to display no icon for this plugin (or course). The navigation object's title will not be shown, only the image (and its associated attributes like 'title') and the URL are actually used.
By convention, new or changed plugin content is indicated by a different icon and a corresponding tooltip.
| string | $course_id | course or institute range id |
Implemented in CoreAdmin, CoreCalendar, CoreDocuments, CoreElearningInterface, CoreLiterature, CoreOverview, CoreParticipants, CoreResources, CoreSchedule, CoreScm, CoreStudygroupAdmin, CoreStudygroupParticipants, CoreWiki, and AbstractStudIPStandardPlugin.