|
Stud.IP
jlu_3.3 Revision
|


Public Member Functions | |
| StudipSemTreeView ($start_item_id="root", $sem_number=null) | |
| handleOpenRanges () | |
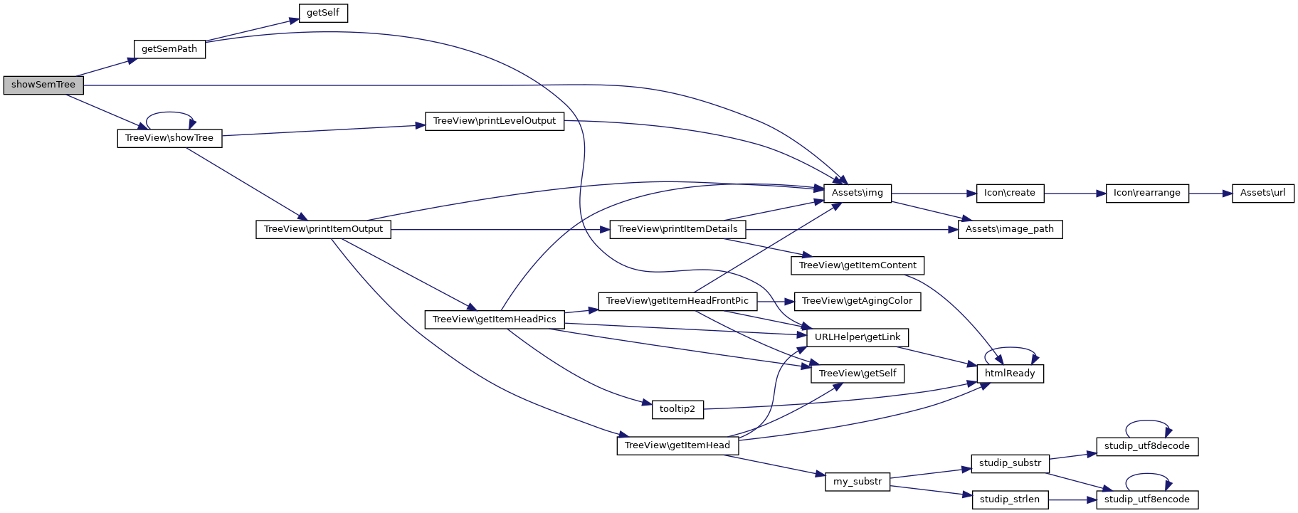
| showSemTree () | |
| getSemPath () | |
| getItemHeadPics ($item_id) | |
| getItemContent ($item_id) | |
| getSemDetails ($sem_data) | |
| getItemHead ($item_id) | |
| getSelf ($param="", $with_start_item=true) | |
Public Member Functions inherited from TreeView | |
| TreeView ($tree_class_name, $args=null) | |
| openItem ($item_id) | |
| openRange ($item_id) | |
| showTree ($item_id="root") | |
| printLevelOutput ($item_id) | |
| printItemOutput ($item_id) | |
| printItemDetails ($item_id) | |
| getItemHeadPics ($item_id) | |
| getItemHeadFrontPic ($item_id) | |
| getItemHead ($item_id) | |
| getItemContent ($item_id) | |
| getAgingColor ($item_id) | |
| getSelf ($param="") | |
Additional Inherited Members | |
Data Fields inherited from TreeView | |
| $tree | |
| $tree_class_name | |
| $anchor | |
| $open_items | |
| $open_ranges | |
| $start_item_id | |
| $root_content | |
| $max_cols = 80 | |
| $use_aging = false | |
| getItemContent | ( | $item_id | ) |
returns html for the content body of the item
@access private
| string | $item_id |
Reimplemented from TreeView.

| getItemHead | ( | $item_id | ) |
returns html for the name of the item
@access private
| string | $item_id |
Reimplemented from TreeView.
| getItemHeadPics | ( | $item_id | ) |
returns html for the icons in front of the name of the item
@access private
| string | $item_id |
Reimplemented from TreeView.

| getSelf | ( | $param = "", |
|
$with_start_item = true |
|||
| ) |

| getSemDetails | ( | $sem_data | ) |


| getSemPath | ( | ) |


| handleOpenRanges | ( | ) |
manages the session variables used for the open/close thing
@access private
Reimplemented from TreeView.

| showSemTree | ( | ) |

| StudipSemTreeView | ( | $start_item_id = "root", |
|
$sem_number = null |
|||
| ) |
constructor
@access public