Stud.IP  jlu_3.3 Revision
AuthorObject Class Reference
Inheritance diagram for AuthorObject:
Inheritance graph
Collaboration diagram for AuthorObject:
Collaboration graph

Public Member Functions

 AuthorObject ()
 
 finalize ()
 
 setAuthorEmail ($email)
 
 getAuthorEmail ()
 
 setAuthorName ($name)
 
 getAuthorName ()
 
 x_instanceof ()
 
 isError ()
 
 getErrors ()
 
 resetErrors ()
 
 throwError ($errcode, $errstring, $errline=0, $errfile=0, $errtype=ERROR_NORMAL)
 
 throwErrorFromClass (&$class)
 
 errorHandler ($no, $str, $file, $line, $ctx)
 

Data Fields

 $errorArray
 
 $authorEmail
 
 $authorName
 
 $instanceof
 

Member Function Documentation

◆ AuthorObject()

Constructor @access public

◆ errorHandler()

errorHandler (   $no,
  $str,
  $file,
  $line,
  $ctx 
)

An errorHandler for PHP-errors @access private

Parameters
int$noErrornumber
string$strErrordescription
string$fileFilename
int$lineLinenumber
array$ctxAll variables
Here is the call graph for this function:

◆ finalize()

finalize ( )

Destructor. Should be used every time after an object is not longer usefull! @access public

Reimplemented in Vote.

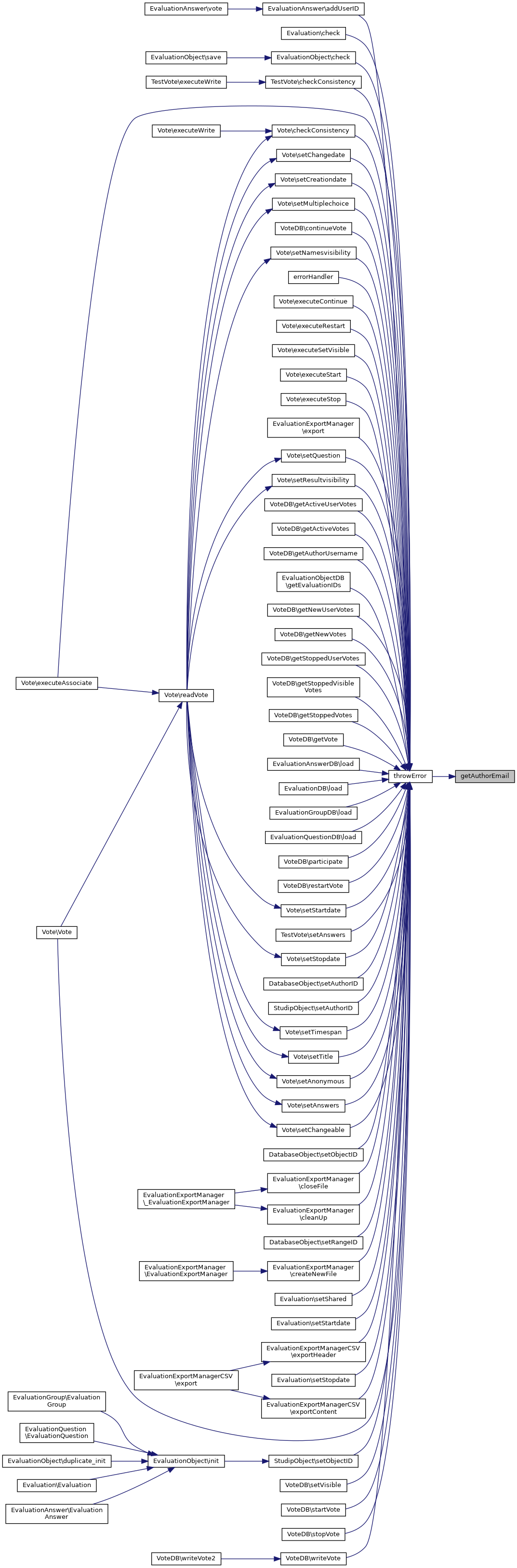
◆ getAuthorEmail()

getAuthorEmail ( )

Gets the emailaddress of the author @access public

Returns
string The emailaddress
Here is the caller graph for this function:

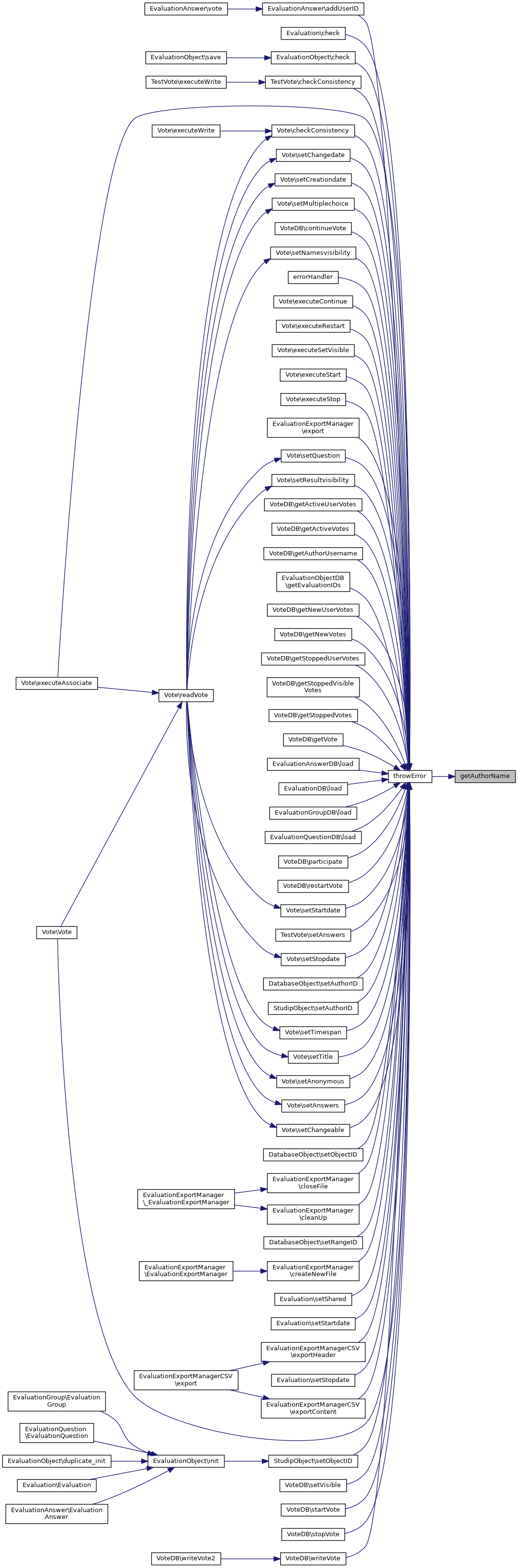
◆ getAuthorName()

getAuthorName ( )

Gets the name of the author @access public

Returns
string The name
Here is the caller graph for this function:

◆ getErrors()

getErrors ( )

Gives the codes and descriptions of the internal errors @access public

Returns
array The errors as an Array like "1" => "Could not open DB"

◆ isError()

isError ( )

Gives the internal errorcode @access public

Returns
boolean True if an error exists
Here is the caller graph for this function:

◆ resetErrors()

resetErrors ( )

Resets the errorcodes and descriptions @access public

◆ setAuthorEmail()

setAuthorEmail (   $email)

Sets the emailaddress of the author @access public

Parameters
string$emailThe emailaddress
Here is the caller graph for this function:

◆ setAuthorName()

setAuthorName (   $name)

Sets the name of the author @access public

Parameters
string$nameThe name
Here is the caller graph for this function:

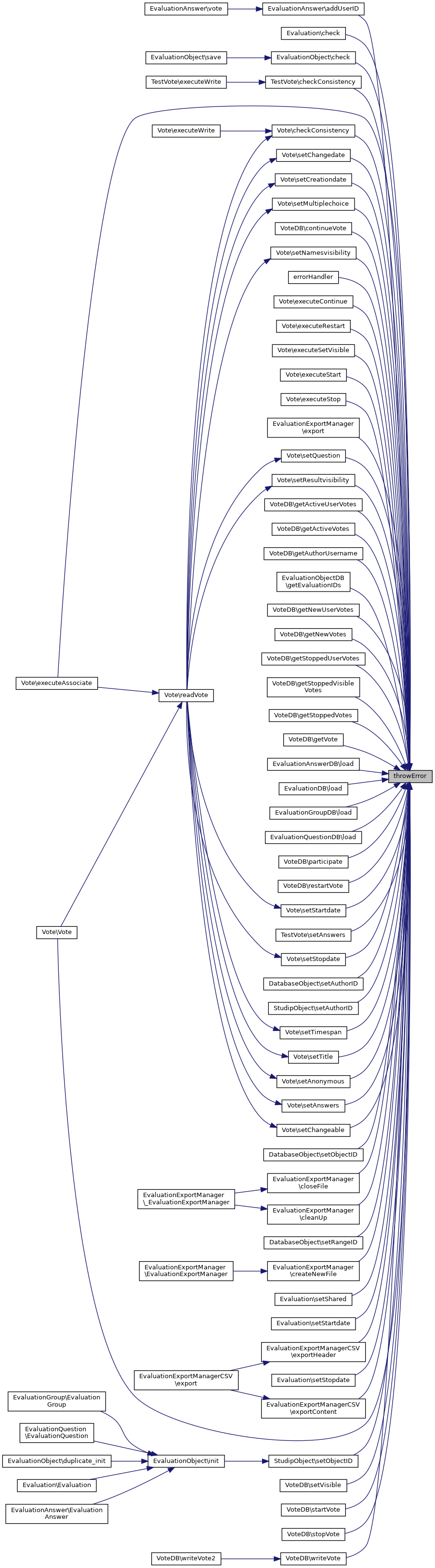
◆ throwError()

throwError (   $errcode,
  $errstring,
  $errline = 0,
  $errfile = 0,
  $errtype = ERROR_NORMAL 
)

Sets the errorcode (internal) @access public

Parameters
integer$errcodeThe code of the error
string$errstringThe description of the error
integer$errlineThe line
string$errfileThe file
integer$errtypeDefines wheter the error is critical
Here is the call graph for this function:
Here is the caller graph for this function:

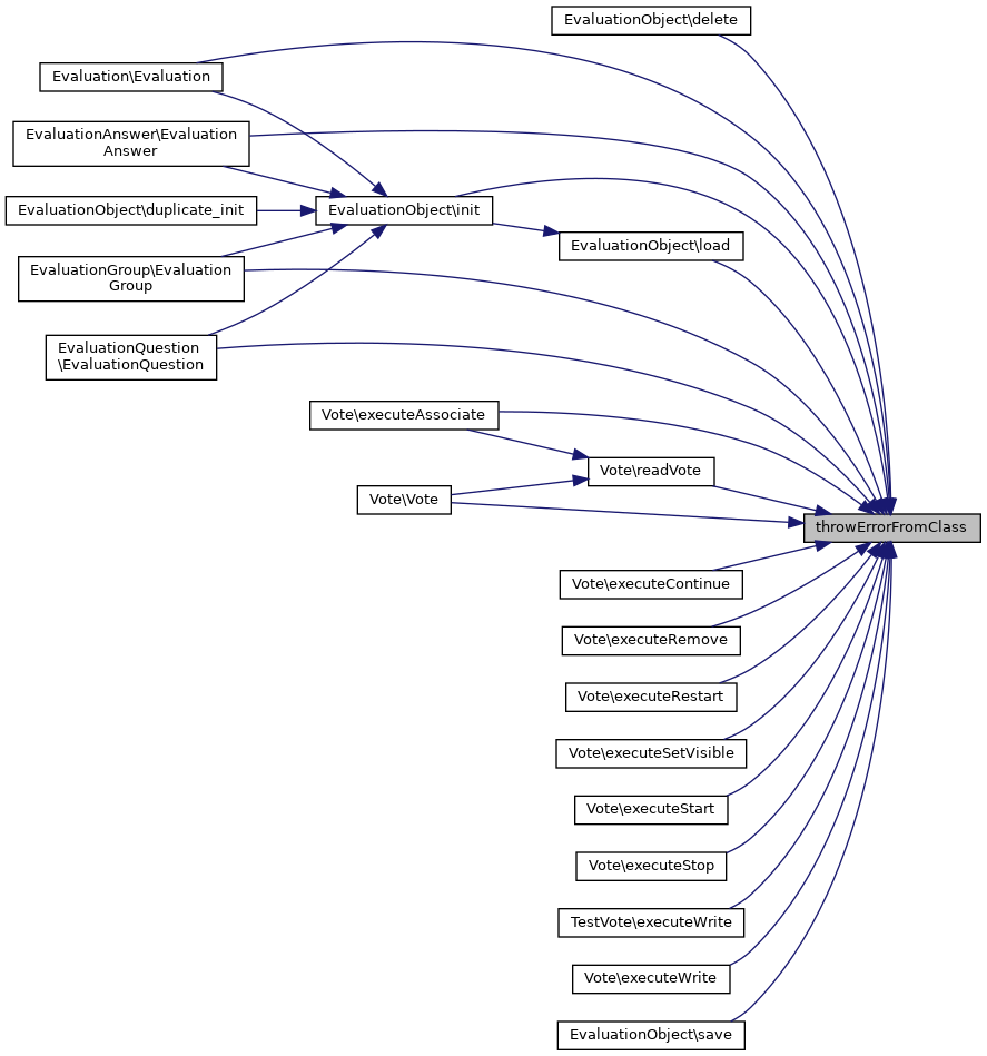
◆ throwErrorFromClass()

throwErrorFromClass ( $class)

Sets the errorcode from other classes (internal) @access private

Parameters
object$classThe class with the error
Here is the caller graph for this function:

◆ x_instanceof()

x_instanceof ( )

Gets the type of object @access public

Returns
string The type of object. See INSTANCEOF_*
Here is the caller graph for this function:

Field Documentation

◆ $authorEmail

array $authorEmail

Holds the emailadress of the author @access private

◆ $authorName

array $authorName

Holds the name of the author @access private

◆ $errorArray

array $errorArray

Holds the code and description of an internal error @access private

◆ $instanceof

string $instanceof

Holds the type of object. See INSTANCEOF_* @access private


The documentation for this class was generated from the following file: